查看完整案例

收藏

下载
报名截止日期:2020 年 9 月 16 日 17:00 时
联系人:01
项目介绍:深圳红树林湿地博物馆(中国红树林博物馆)为大型专题类自然博物馆,是国家林草局与深圳市人民政府共同建设的国家一级博物馆,依托广东内伶仃福田国家级自然保护区管理局设立。
"红树"作为深圳市的市树,是深圳精神的文化象征。红树林博物馆集红树林生态保护、陈列展览、收藏保护、科普教育、科学研究与娱乐休闲为一体,是深圳市未来重要文化及公共服务设施之一,是具有独特意义的深圳城市文化名片。
博物馆地处福田与南山两区交界,位于“塘朗山-- 安托山-- 竹子林-- 深圳湾”山海连廊与深圳湾滨海休闲带的交汇处,紧邻红树林国家级自然保护区、深圳湾公园、深圳国际园林花卉博览园、华侨城及福田交通综合枢纽等重要的城市设施与特色片区。
博物馆在空间格局、区域交通、生态环境等方面具有突出的区位优势,对于强化深圳城市公共文化建设、生态文明建设、基础设施修复与再利用、城市公共空间营造具有极高的战略价值。
为高标准建设本项目,现正开展深圳红树林湿地博物馆(中国红树林博物馆)建筑与景观方案设计国际招标,以国际化视野、前瞻性思维、创造性设计,完成本项目的高水平规划和高标准建设。
▼地块位置
▼基地东侧城市鸟瞰图
▼基地西侧城市鸟瞰图
▼核心设计范围
03
招标规则
1.招标方式:公开招标(资格预审++ 正式投标)2.招标程序(下图)
04
报名及资质要求
1.投标申请人须是中华人民共和国境内、外注册的企业或机构。
2.允许联合体报名,联合体成员(含牵头单位)共计不得超过三家。
3.联合体成员不得再单独或以其他名义与其他设计机构组成联合体参与报名。
4.联合体合作方需签署具有法律效力的《联合体协议》,并明确牵头单位以及合同实施阶段各成员的分工划分方式和设计费用的分摊比例、分配方式等。
5.不接受自然人或自然人组合的报名。
6.招标过程中不设行业资质要求,如中标人不具备建筑行业(建筑工程)设计甲级资质和风景园林工程设计专项甲级及以上资质,中标单位应在其中标后,自行委托国内具有该两项相应资质,并具备公共文化建筑设计及城市公园景观设计经验的设计单位配合工作。并在签订本项目中标合同前,获得招标人及建设管理方对具有相应资质设计单位的认可后,与对方签订委托协议,确保方案和初步设计满足国家及深圳有关规范、规定和行政审批部门的要求。
05 设计费&优秀方案补偿费
1.建筑设计费方案及建筑专业初步设计费用=建筑面积 X 固定单价。
建筑设计费单价上限 300 元/平方米,(须投标人报价,投标报价不得超上限),结算时单价不作调整。建筑面积暂按39500平方米(含9500平方米停车场、园林及小型商业建筑)平方米计算(最终以项目总概算批复为准),建筑设计费暂定价为1185万元。
2.景观方案及初步设计费用=景观面积 X 固定单价。
景观设计费单价上限 80 元/平方米,(须投标人报价,投标报价不得超上限),结算时单价不作调整。景观面积暂按92000平方米计算(最终以项目总概算批复或所对应图纸为准),景观设计费暂定价为736万元。
3.未中标优秀方案补偿(含方案优化补偿费),共 660 万元。
未中标优秀方案补偿(含方案优化补偿费)该费用为固定费用,结算时不作调整,具体如下:1) 中标人将被授予设计合同;
2) 进入定标阶段但未中标的 2 家单位各获得补偿费 120 万元人民币;
3) 进入评标阶段但未进入定标阶段的 7 家单位各获得补偿费 60 万元人民币。
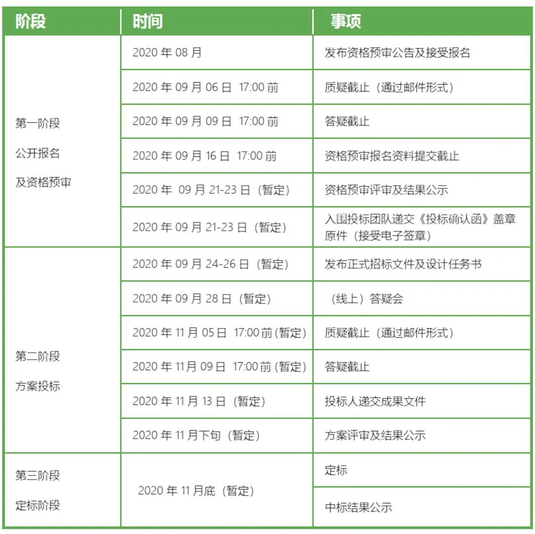
06 招标日程
*注:以上时间以北京时间为准,招标人保留调整日程安排的权利。
07
招标方及服务方
招标人:广东内伶仃福田国家级自然保护区管理局
协办方:深圳市建筑工务署
组织方:深圳市观筑建筑发展交流中心、中外建工程设计与顾问有限公司
技术支持:阿黛尔桑托斯事务所及 MIT 建筑学院教授团队、深圳市城市规划设计研究院
吴工:+86-0755-8625092208
信息发布
1.正式招标公告已经发布,具体招标内容与招标日程以正式招标公告为准。
2.正式招标公告链接:深圳建设工程交易服务网-- 招标公告
3、未在深圳市电子招投标交易平台登记过的设计单位,可前往提前进行登记;以联合体报名的各个成员单位都需要进行网上注册登记。
*招标人对本次国际招标工作规则拥有最终解释权。解释语言以中文为准。
客服
消息
收藏
下载
最近









