查看完整案例

收藏

下载
膜结构是一种极具代表性的建筑形式,常用于公共建筑中,如:体育场馆的屋顶系统、机场大厅、展览中心、购物中心、停车场、站台设施等。
今天分享的这个名为「Sail House」的度假别墅,就将膜结构屋顶运用到了住宅建筑中。
「Sail House」位于格林纳丁斯(东加勒比海小安的列斯群岛南部的一个火山岛国,首都金斯顿)贝
由 TomaHouse 开发,Eric Lindeman 设计,整体建筑犹如一艘巨大的「陆地游艇」。
该项目共分 5 个建筑个体,包括一个主建筑和 4 个小屋,其设计灵感来源于加勒比海的一艘带有桅杆和风帆的木船,骨架式膜结构的屋顶设计也是对格林纳丁斯航海文化和环境建筑的背景回应。
△车道旁是别墅的光伏电池板阵列
房子坐落在森林覆盖的山顶上,沿着蜿蜒的小路就能驱车驶入别墅
考虑到加勒比地区的建设难度和有限资源,房子所有建筑材料都是在印度尼西亚预制的,用 15 个集装箱装运到岛上后组装而成。
屋顶先将钢结构搭建出骨架,在上方展开膜结构固定,这种高强度柔性薄膜材料自重轻,还具有一定的透光率,白天可减少照明强度,节约能源,夜间灯光透射可形成绚烂的景观。
屋顶膜除了能遮阴外还能收集雨水。利用屋顶角度将雨水引导到铝制的「结构桅杆」中,这些桅杆会将水汇集到屋子下方的混凝土蓄水池中。建筑内全年的用水需求都可以用这种方式供应。
因为帆屋顶的交叉通风与蓄水池中的水相互作用,还能产生冷却效果,进而减少能源消耗。
优美的建筑造型,打破了纯直线建筑风格的模式,以其独有的优美曲面呈现给人耳目一新的感觉。
作为一系列以航海为主题的结构,点缀在森林覆盖的山坡上,享有全景海景,让人联想到曾经经常出入加勒比岛水域的航海船只上的风帆形象。
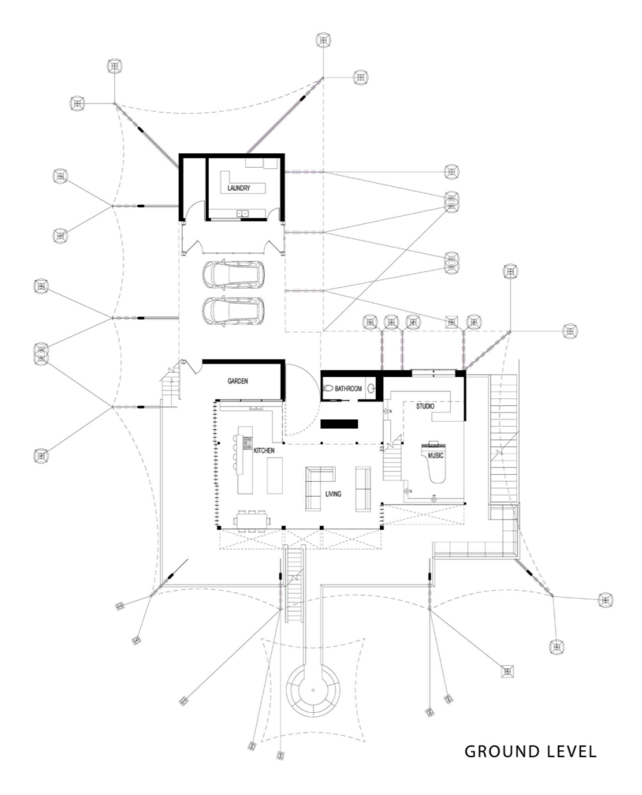
主屋共 3 层,将巨大的混凝土蓄水池作为基地,一楼作为休息区,室外还有一个「月亮」造型的室外游泳池。
二层作为起居空间,布置了客厅、厨房、用餐区、音乐室和一个凸出的观景平台,该平台位于游泳池上方,模仿了船杆上乌鸦巢的设计。
客厅铺设的地板、百叶窗,都是从婆罗洲的一个废弃码头回收的铁木,很有年代韵味。编织的地毯和椰子壳碎片制作的工艺品用于室内装饰,沙发、茶几等家具有序摆放,在帐篷式的屋顶下犹如一个巨大的露营地,给人提供了更多的想象空间。
厨房以深色系为主,一侧做通顶的巨大百叶窗,可控制光照和吹风方向。
双岛台的布置提高使用效率,上方选用一字型吊灯照明,简单又显设计感。
L 型厨房操作台面,搭配同色系吊柜,中间的墙面开长方形窗口,可以保持良好的通风与室内的清新和干燥。与外部也有一定联系和互动。
露台与屋顶结合,就像是船上的主甲板一般。
向上开启的窗户,不占用地面空间,也让室内外无缝衔接。
延伸出去的观景台特别显眼,环形的卡座配上软垫,整体设计就像是缩小版的建筑。
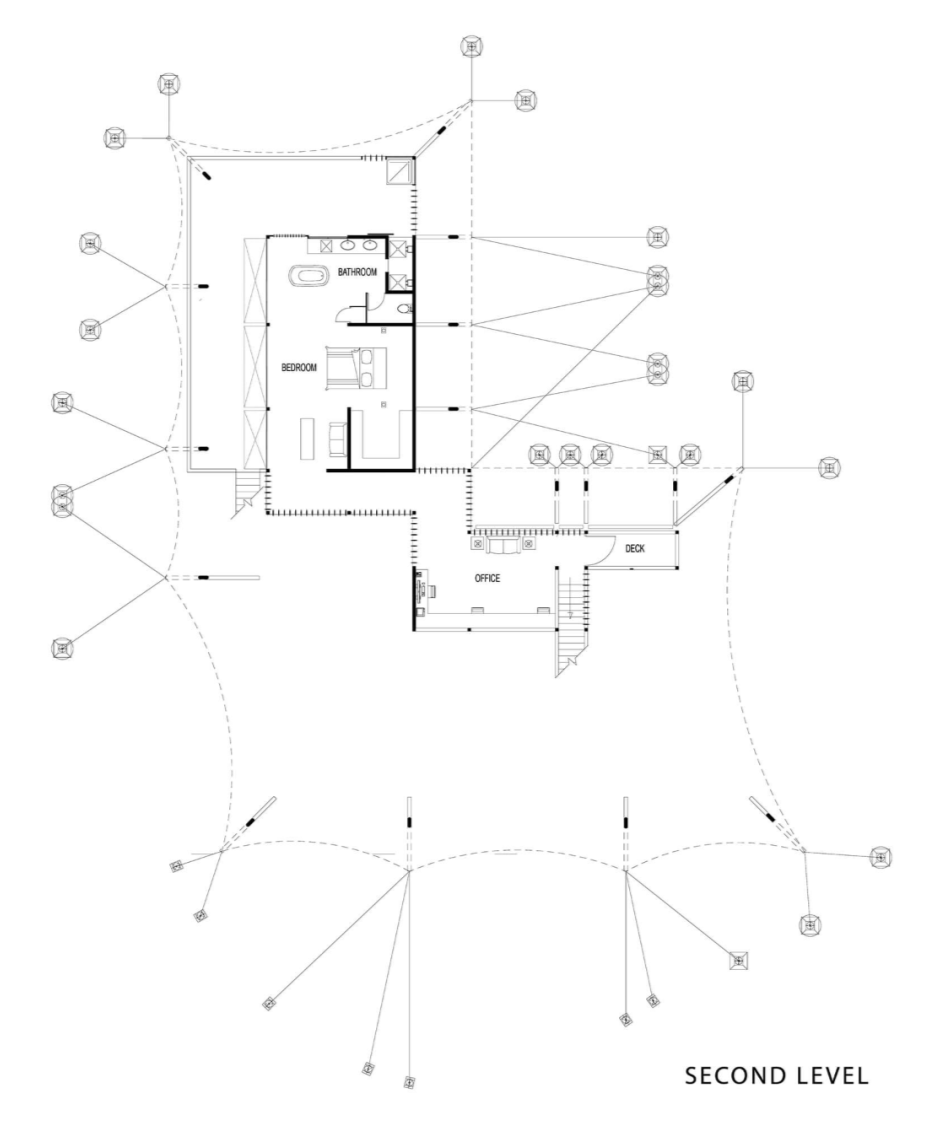
顶层是一个几乎完全被膜结构覆盖的空间。主卧选用开放式设计,将玻璃窗向上翻折打开,让自然风进入室内。
带纱帐的床迎风妖娆,透露出朦胧的光影美。
室内的地毯与藤编墙面,都是爪哇和巴厘岛工匠精心制作的。
泳池沿着房屋场地边缘设计,呈一个弯曲造型,与相邻的室内休息区、凉棚和宽阔的甲板相连。
游泳池的中心对应着鸟巢般的观景台(设计师将泳池比作帆船,观景台就是驻扎在杆上的一个桶状乌鸦巢)这也是帆船桅杆上常见的特征。
运用不同色块的瓷砖,打造拼花地面令整个区域更具艺术感。
泳池边的平台摆放着躺椅供人休息,地面材质统一,体块穿插,使泳池与地面融为一体。
客服
消息
收藏
下载
最近









































