查看完整案例

收藏

下载
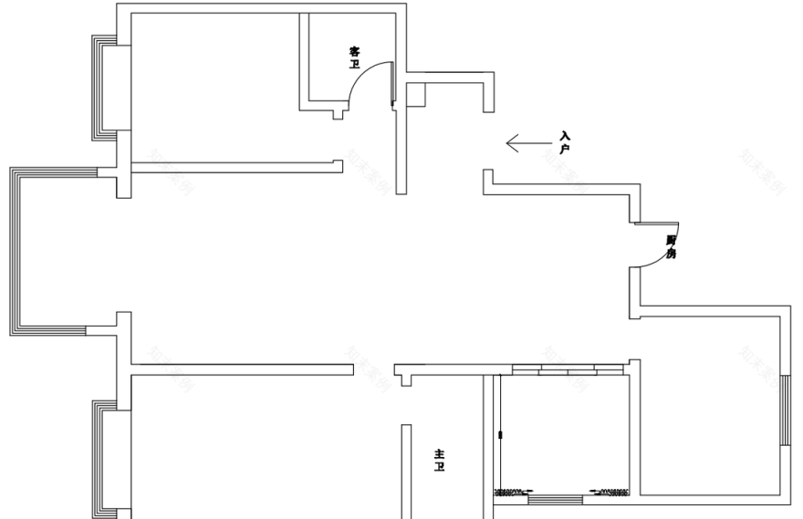
● 原始户型解析
❶ 原始户型没有空调放置位置;
❷ 客厅和餐厅空间不周正。
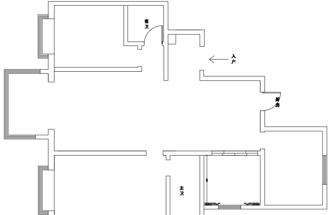
● 改造要点解析
❶ 顶部做拆除与修复装中央空调;
❷ 电视背景墙做嵌入式处理,旁边做拱形门洞,校正客餐厅;
➌ 男主人喜欢看电影,所以电视墙做智能影院。
● 收纳展示图
改造后,每一个居住空间都有相应的储物空间,我们根据不同空间定制了不同功能的储物柜来满足业主需求。
● 动线展示图
优化后的空间动线更加顺畅,一目了然,获得更自在舒适的居家体验。
对一个家的初印象,是从玄关开始,纯白的柜门搭配木色柜体,再来一些艺术摆件点缀,感受生活的真实,简约而不简单。
由于儿童房门口与入口相对应,缺少私密性,所以用木色栅栏当做屏风,分割开玄关与隐私区。
线性灯独特的线条美感恰到好处与这个简约空间融为一体,柔和的灯光调动视觉体验,与温润的木饰面相得益彰,烘托出低调高级氛围。
拱形门过道、自然温润的木饰面、简单干净的岩板穿插其中,木栅格元素丰富却不花哨,为这个简约客厅空间赋予一丝温暖。
阳台和客厅用拱形门洞隔开,阳光从客厅洒入,使得整个空间充满温暖的味道。
餐厅延续了客厅设计,木饰面、大理石地板、岩板餐桌、不规则艺术吊灯分布合理,简约不失美感,在线性灯和艺术吊灯灯光的烘托下,氛围感拉满。
餐桌简约大方,餐椅简单舒适,一家人每天都在这里享受温馨时刻。
餐桌旁做餐边柜,解决业主收纳问题。
厨房是最具有烟火气息的地方,U型设计动线合理,洗、炒、蒸、煮分布均匀,符合业主心意。定制高光PET橱柜,在光滑、抗油污的同时,也表现出轻奢质感,品味生活。
主卧整体设计延续主设计,打造通顶衣柜减少满足衣帽间收纳,减少卫生清扫死角,提高空间利用率。
由于整体设计以白色和木色为主,为了避免过于单调,所以用深绿色墙漆作为点缀,让空间颜色更丰富。
主卫用镜面的折射营造出交错的空间感,使用玻璃门进行干湿分离。
儿童房引入跳脱的颜色,为空间注入色彩与生机,放置树屋儿童床,在满足小孩玩耍的同时,也兼顾了休息功能,低矮的设计防止小孩睡眠中掉落。不规则柜门设计增加空间整体造型艺术感。
次卧设计除了延续主要设计元素外,使用木饰面和白色乳胶漆形成几何背景墙,柜子中间做开放格,方面放置摆件和书籍。
客卫延续主卫的设计,使用透明玻璃门进行隔断,将马桶区、洗漱区分隔开来,马桶上方放置壁挂置物架,毛巾、xi护用品方便收纳。
客服
消息
收藏
下载
最近



























