查看完整案例

收藏

下载
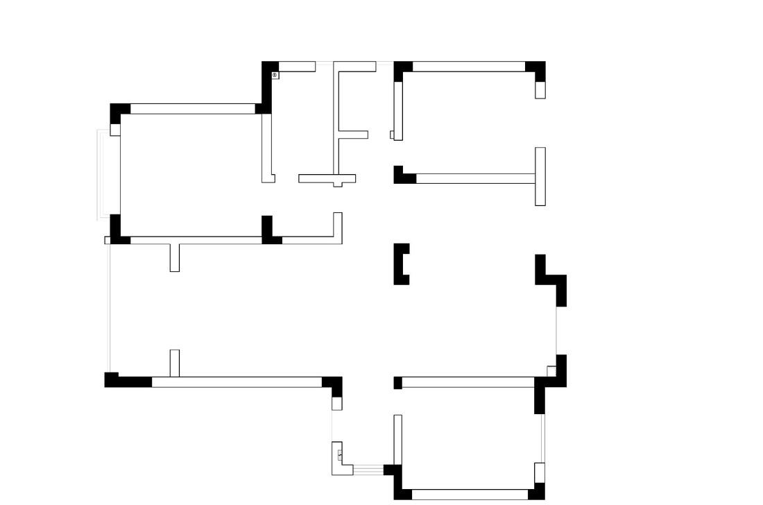
• 户型优势
1、 房屋方正,浪费空间少
2、 北面窗户拥有整面绿植,窗外自然景色好
3、 南北通风好,基本无遮挡
• 户型缺点
1、 砖混结构,可拆改的不多
2、 厨房餐厅面积小
3、 卫生间无下沉,无法改动太多
• 户型结构调整
厨房餐厅拆除打通,四间房保留三间,另一间打通扩大餐厅区域,方便后期家庭聚会。
窗外日光弹指间,席间花影坐前移。
身累归家,进门琴叶榕,
右窗微风树梢摇曳,
回家成了翘首以盼的美好
整个客厅没有太多的造型与装饰,干净利落的设计,符合业主对于整个空间的需求。沙发背后艺术涂料水泥漆,以深色为主,用与窗帘颜色为一致的米白色作为点缀色,给予空间颜色上的层次感。
浅白色乳胶漆墙面,没有使用任何线条和柜体造型修饰,仅用定制电视柜壁挂在电视下方,替代了体积较大的电视柜。在满足功能的情况下,少即是多,用做“减法”的设计方式,尽量去实现简约、实用的状态。
开放式厨房和餐厅,同在一个空间,整面的窗户也能照射进厨房和餐厅,1米的操作台,将区域划分
在厨房的选材以及配色上,则更具“高级感”。地面以及台面都是选用了深色的灰,给厨房营造出一种浓厚的自然柴火气息,与整体气质相和谐。
开放式厨房和餐厅,窗边透出星点日光偶尔下厨,两人三餐四季,浸透人间烟火时光
主卧的设计依然以简洁为主,没有太多的装饰堆砌,还原了业主对于生活的理念和畅想;同时满足一些收纳功能,让生活既精致也能井然有序。
主卧自然遇上高级灰演绎舒适而优雅的邂逅
合理化利用卫生间空间,同时做到干湿分离,对于整体的规划设计要求非常高。摒弃了常规卫生间三件套的配置,淋浴马桶完全隔离更加干净卫生,在平时也不用担心同时使用时有冲突。
双屏只是为了玩游戏视野广
一定要爱着点什么,
它让我们变得坚韧、宽容、充盈。
业余的,爱着。
客服
消息
收藏
下载
最近


















