查看完整案例

收藏

下载

翻译
Tipología:Museo Cultura / Ocio
Material:Metal
Fecha:2009
Ciudad:Río de Janeiro
País:Brasil
Fotógrafo:Jaime Acioli
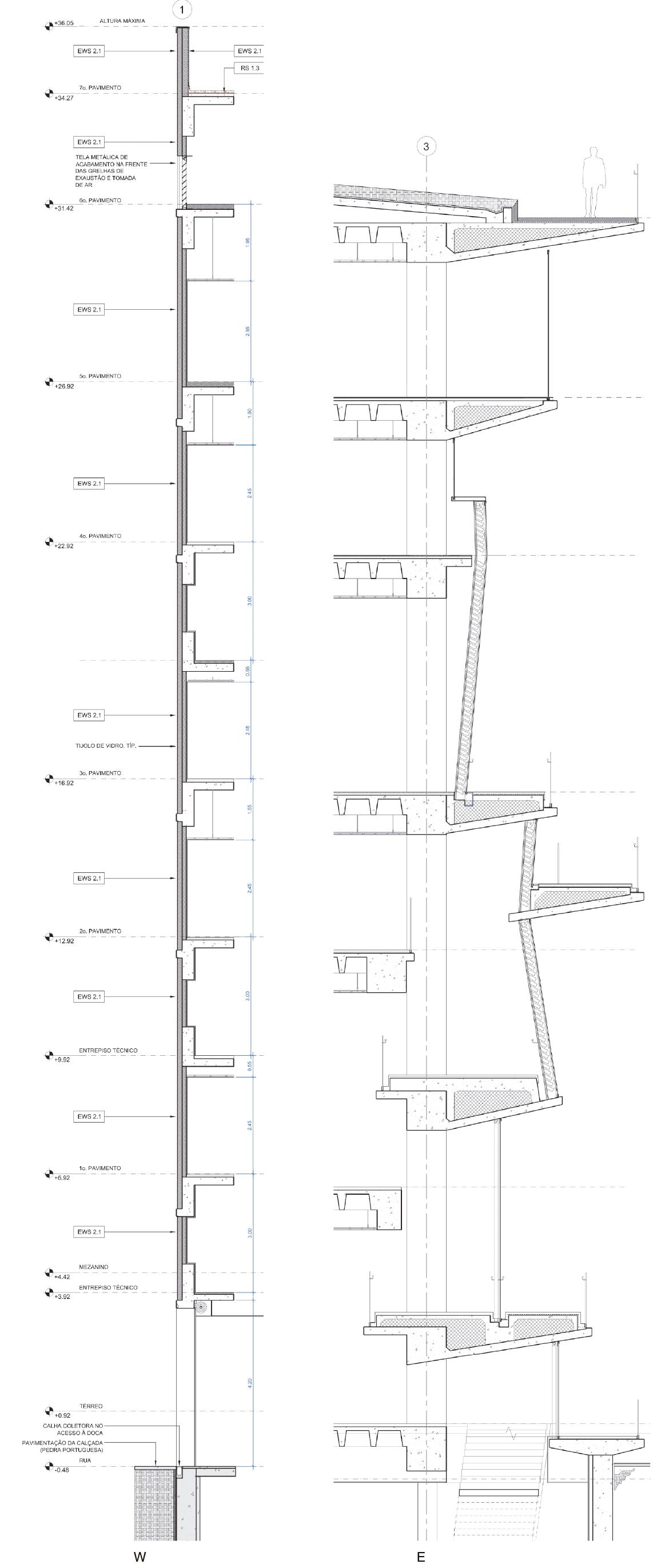
La arquitectura del Museum of Image and Sound se inspira en la playa de Copacabana: en su costa, su muro envolvente, sus colinas y su singular paseo marítimo diseñado por Roberto Burle Marx, un elemento que se apropia del carácter esencial de la playa, el movimiento en el espacio público de los viandantes, las bicicletas y los coches. El edificio se concibe como una prolongación del paseo o bulevar, como si este se estirara verticalmente para conformar el museo. El ‘bulevar vertical’ resultante opta por lo inclusivo: atraviesa los espacios interiores y exteriores para crear salas expositivas, talleres y espacio para el ocio público. El museo es heredero, así, de la intervención de Burle Marx, pero reorienta hacia arriba su superficie pública, de una manera radical, para dar pie a la fachada del museo, dotada de espesor funcional. El edificio también se concibe como una herramienta para contemplar la ciudad de una manera inédita: la vista panorámica que se abre ante él, hasta ahora accesible a los clientes de los hoteles y los restaurantes al mismo tiempo que oculta a la mayor parte de los habitantes del lugar, es quizá su rasgo más característico. Mediante estrategias de encuadre, el museo funciona como una suerte de máscara que controla las vistas del visitante que se mueve por la secuencia que forman los espacios interiores.
客服
消息
收藏
下载
最近






















