查看完整案例


收藏

下载
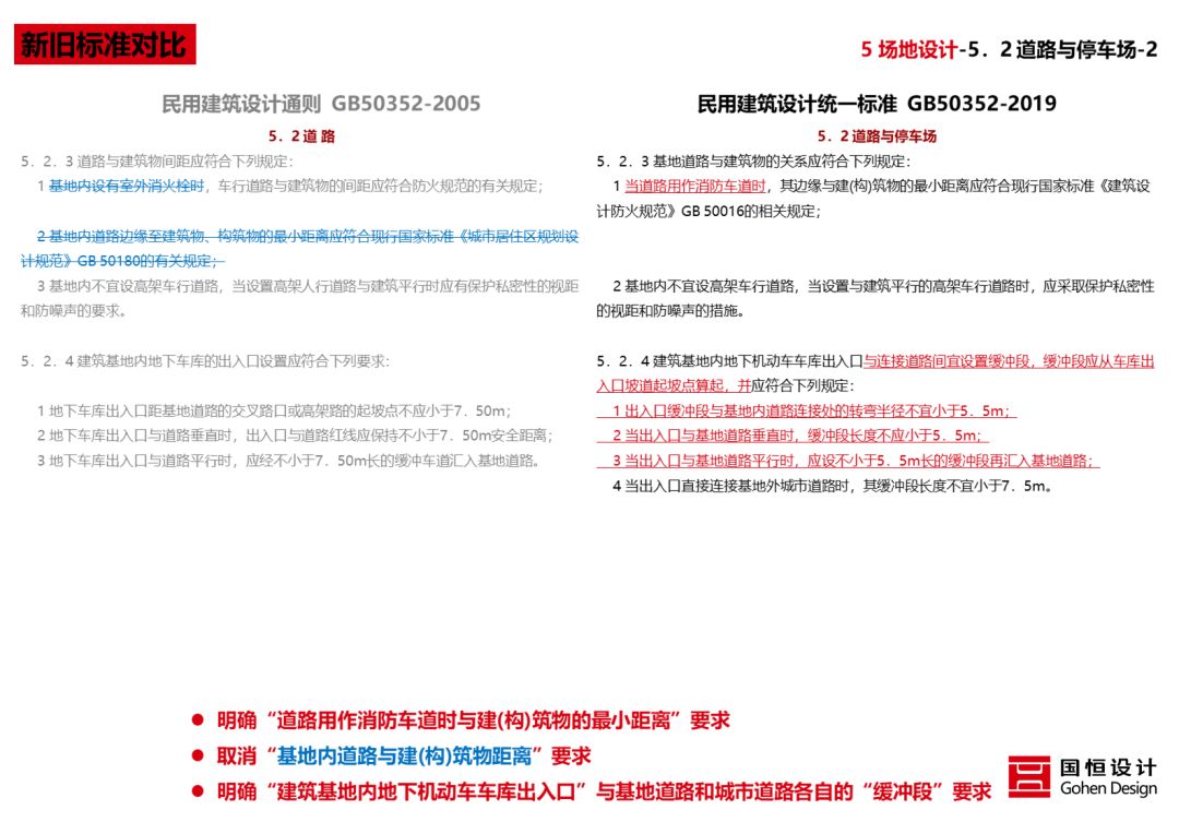
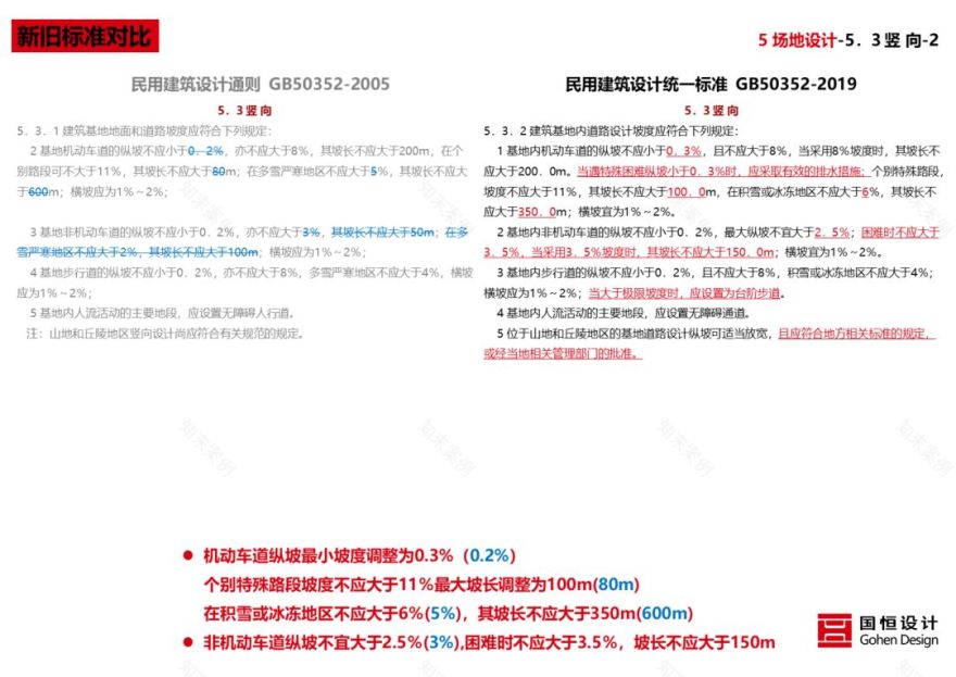
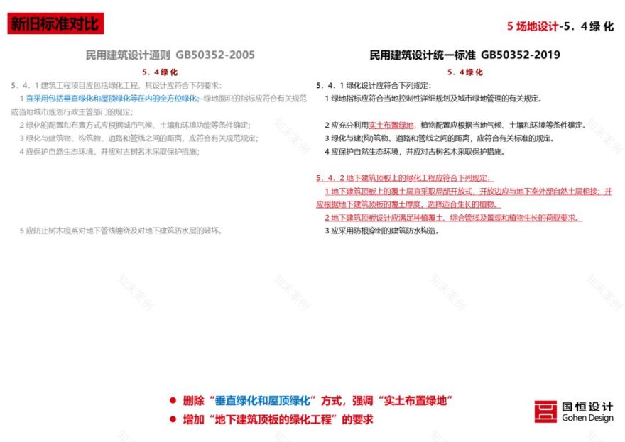
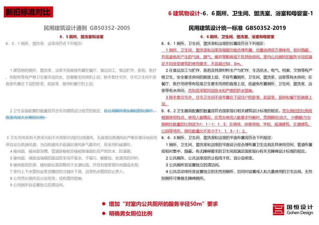
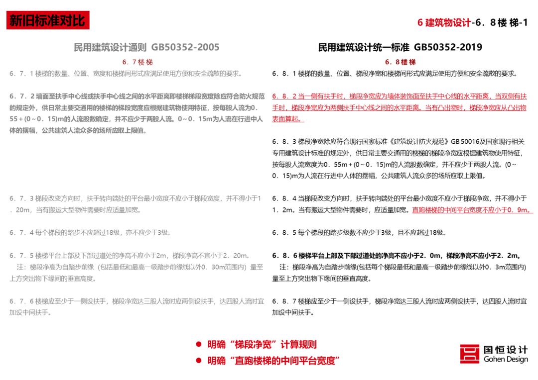
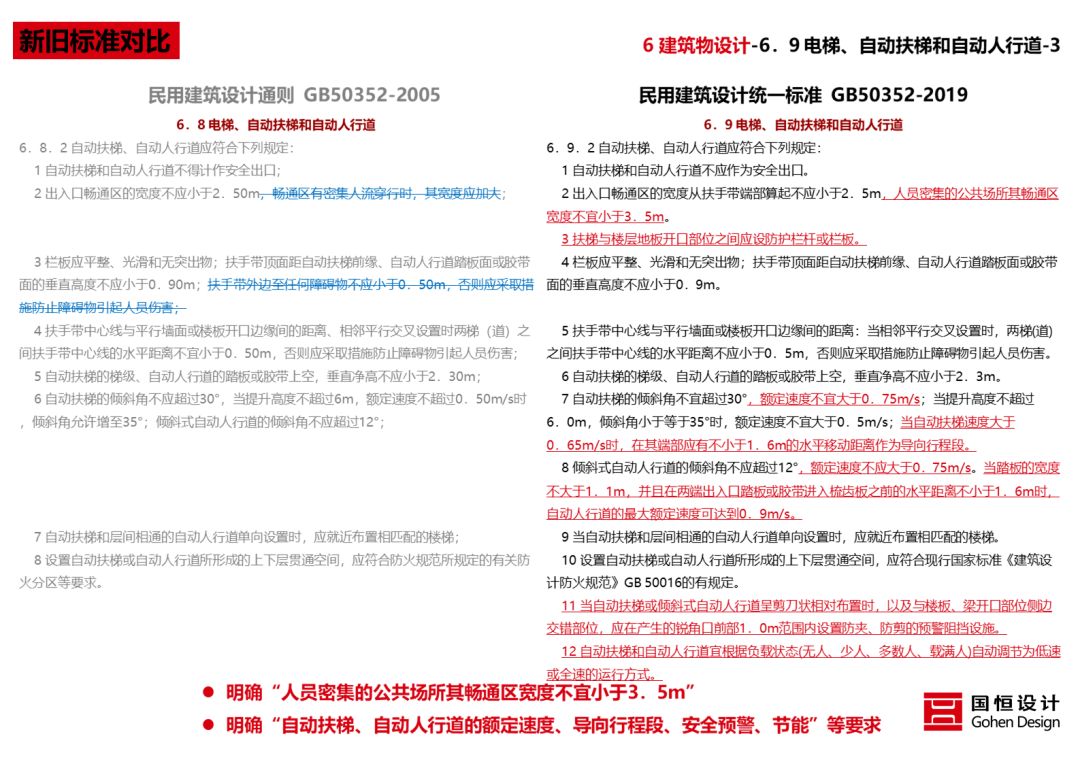
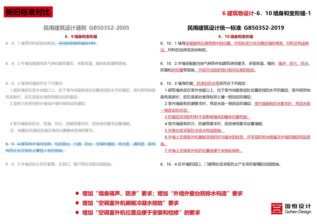
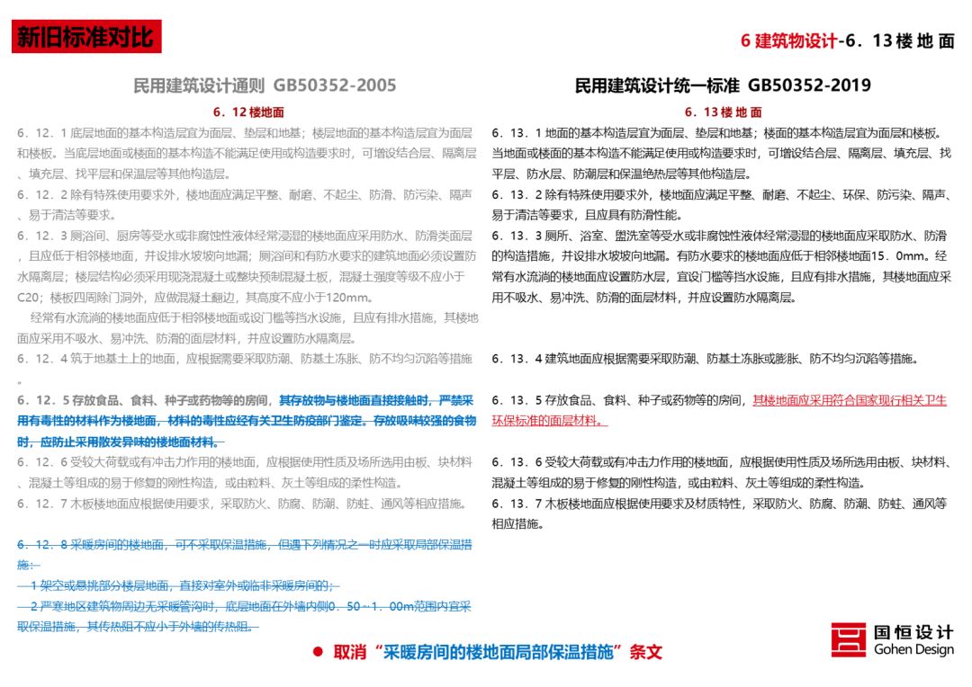
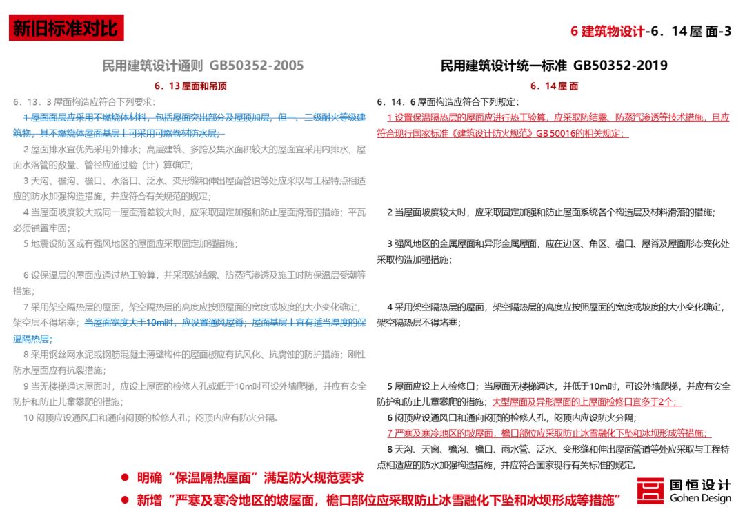
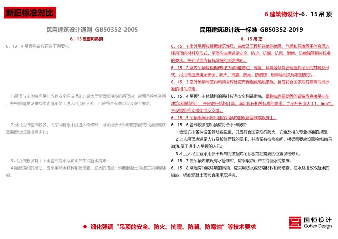
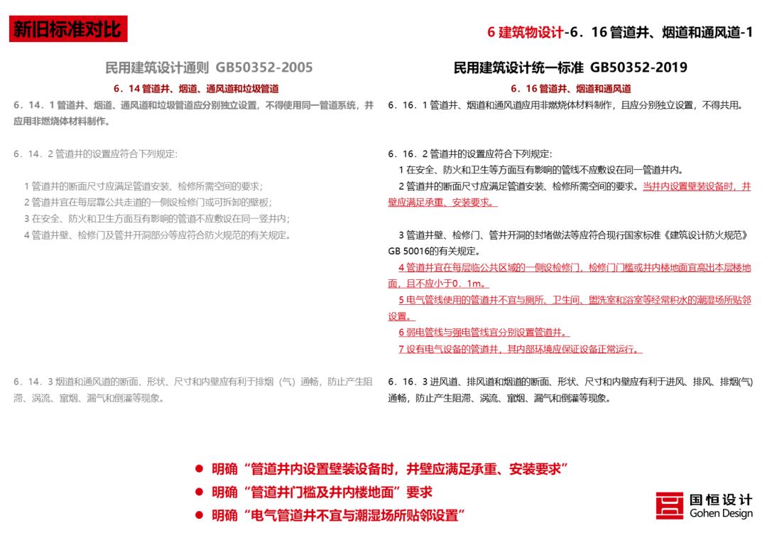
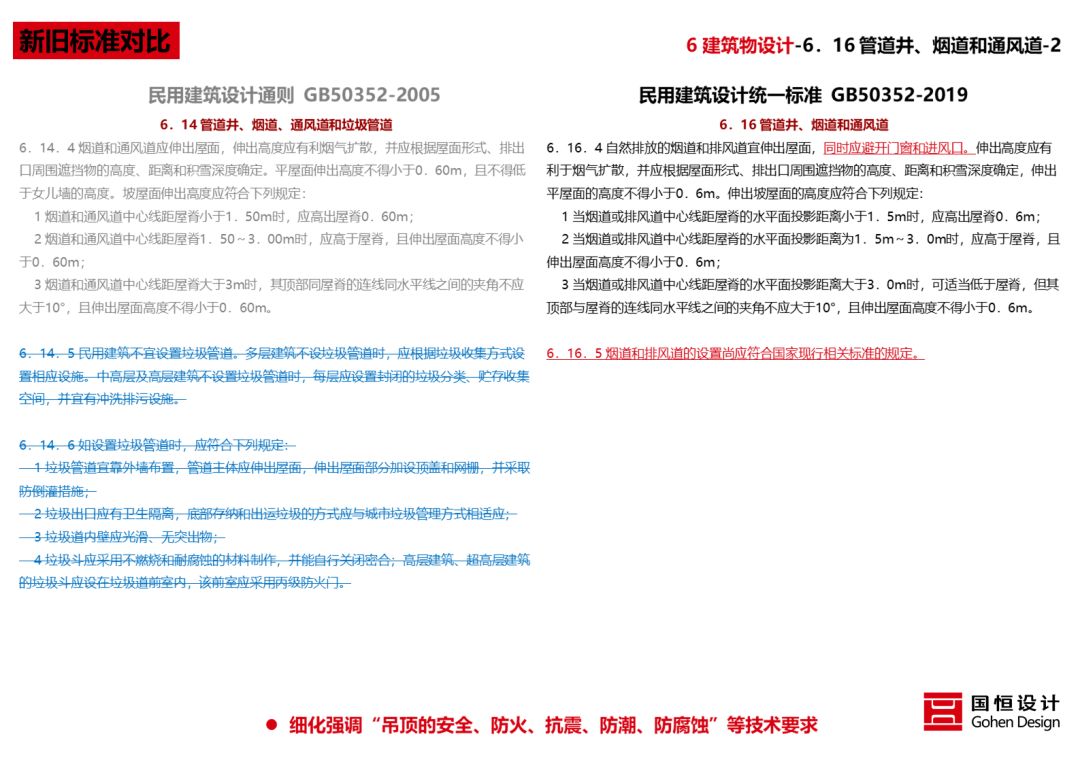
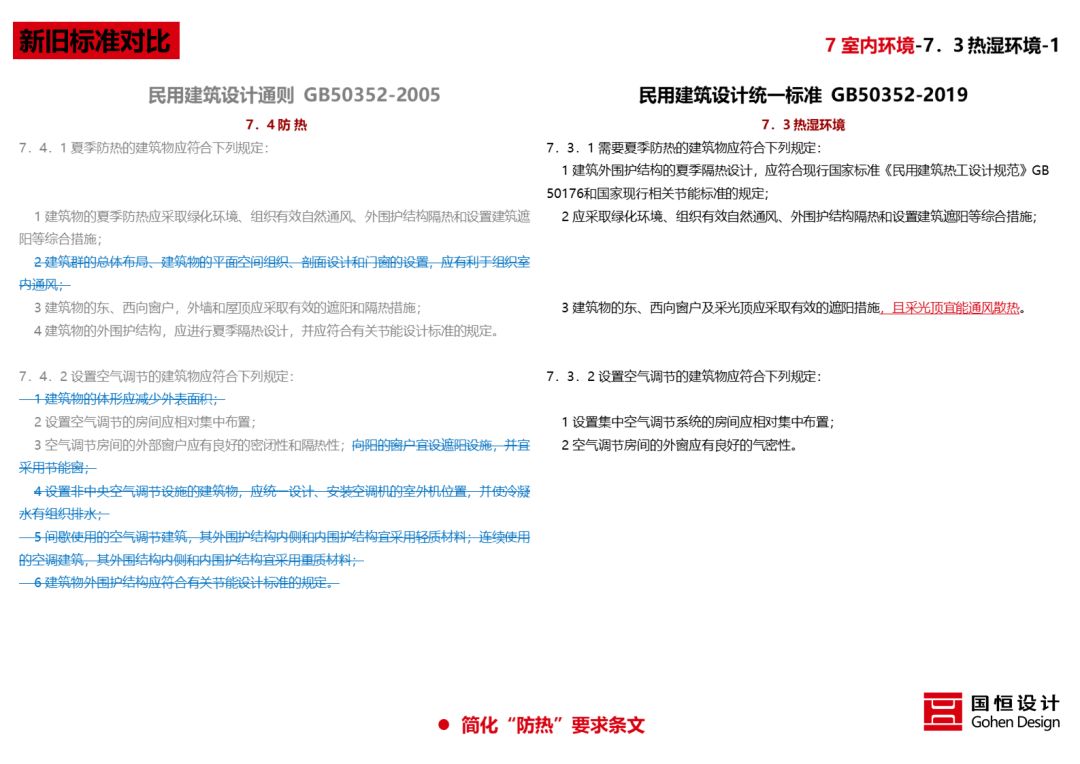
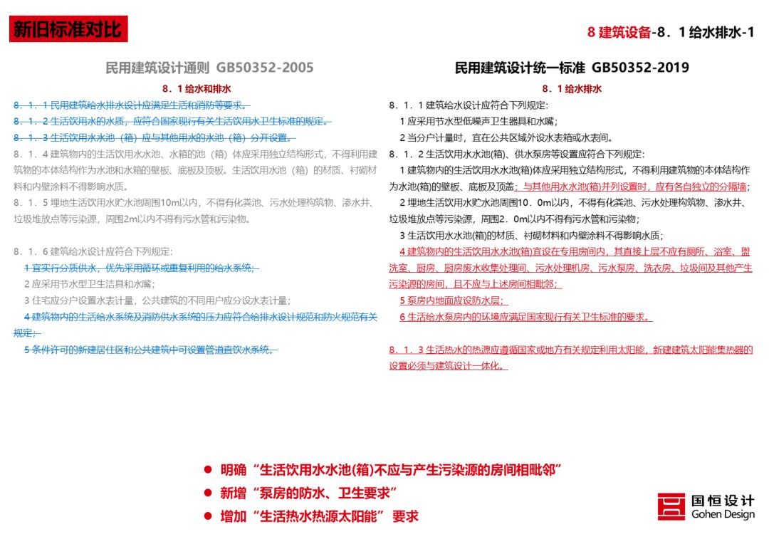
民用建筑设计统一标准,作为各类民用建筑设计标准编制必须遵守的共同规则的重要通用标准,是建筑设计最基础的规范,是建筑设计的基本准则。
近日,住房和城乡建设部关于发布国家标准《民用建筑设计统一标准》GB50352-2019,自2019年10月1日起实施,原国家标准《民用建筑设计通则》GB50352-2005同时废止。国恒设计技术中心第一时间进行了解读分析,希望为大家的设计带来更多参考。
以下是整理出的部分成果,最终条文解释以住房和城乡建设部的执行标准为准。
我们坚信,熟知并合理地理解和运用规范指导设计工作,才能更好地保障民用建筑工程使用功能和质量,确保建筑物使用中的人民生命财产安全和身体健康,维护公共利益,保护环境,促进社会的可持续发展。
客服
消息
收藏
下载
最近






































































































































