查看完整案例

收藏

下载
2020 年是极不平凡的一年,疫情风险和百年变局交织,严峻挑战和难得机遇并存。清华大学建筑设计研究院(以下简称清华院)也初心不改,攻坚克难,在 2020 年陆续参与设计了众多国家级、省级重点项目,开拓设计领域、推陈出新,高质量地完成了许多优秀的项目。清华院特举办青年设计师优秀项目创作分享活动,预计于 6 月中旬开启,将邀请清华院的青年设计师们,结合自身的创作实践,在线上为广大听众带来多角度的分享和思考。
清华设计系列讲堂——青年设计师优秀项目创作分享 Vol.1
此次活动共分 13 场进行,6 月 16 日上午举行第一场讲座,由清华大学建筑设计研究院副总建筑师、第二分院副院长朱晓东担任主持人。清华大学建筑设计研究院第七分院副院长李成磊,清华大学建筑设计研究院医疗健康工程设计研究分院医疗工艺工作室主任王灏霖线上分享清华院重大重点设计,弘扬优秀设计理念。
▲青年设计师优秀项目创作分享 Vol.1 完整录屏——景德镇凤凰山山地运动营地 |李成磊
▲青年设计师优秀项目创作分享 Vol.1 完整录屏——从康复病房到健康之家|王灏霖
清华设计系列讲堂——景德镇凤凰山山地运动营地
李成磊
清华大学建筑设计研究院第七分院副院长
今天给大家分享的是位于景德镇陶溪川的 EPC 设计总包的项目。陶溪川是目前很火爆的一个文创片区,场地所在的凤凰山距陶溪川 500 米,业主都是陶文旅运营公司,因此凤凰山被定位为陶溪川的后花园。凤凰山现状并不理想,山的南侧因为修快速路,把整个山削断了,山的北侧密布村民的坟包,还有一些区域堆积着建筑垃圾,只有小部分区域有一些不多的植物遗存。
因此在接手后,我们主要关注了两个方面:第一是与陶溪川的关系,我们沿用了此前清华同衡修详中的入口位置;第二是生态修复。对于整体规划,我们有三个核心思想:第一是我们想尽可能地体现自然,能保留的尽量保留,这个自然不单单是环境上的自然,还有建筑上的自然;第二是希望有一些动物,以培育和繁育开始,进而自主形成生物链;第三是作为运动营地,我们希望以尽量小的干预,从规划和策划角度,置入一些合适的运动。
接下来,我想分享一下重要的建筑。对于建筑设计,我们的核心策略是,把建筑尽可能集合在一起,并与地形结合。第一个建筑是公园的大门——“凤凰之眼”,一方面是陶溪川与凤凰山的核心交叉口,另一方面也是一个从公园向城市开放的窗口,成为城市的吸引点,同时这个区域也是各种交通方式的集合接驳点。第二个建筑是“凤凰峡谷”,用雨伞状的构筑物和绿植等手法,平衡对建筑体量的需求与对山体的保护,实现峡谷加森林的意向,并将峡谷内的湿地设计规划为一个运动营地。第三个建筑是半山腰的“浮云剧场”,用现代的建筑手法和材料来表现传统的建筑形态和布局,来容纳不同类型的活动需求。另外还有足球场、自行车道路、各个出入口、科普馆、服务驿站以及湿地景观区,我们都尽可能用质朴的手法,减少干预。
最后是生态修复方面,根据现状分析,我们将整个南坡划分为不同的斑块,不同的斑块用不同的策略修复,给出详细的技术路线。斑块划分有四个逻辑,第一是由于坡度不同树种存活及实际施工难度不同,因此会根据坡度进行斑块划分;第二因为汇水区种树难度较大,因此根据地表径流和汇水流线,对斑块进行进一步的切分;第三是根据土地现状,比如坟地、耕地、山体开挖区、焚烧区、水土流失区等等;第四是亲水性评价。叠加此四要素,对斑块进行评分,确定种植策略。
在具体的植栽种植上,有三个原则。第一,因地制宜,比如陡坡以种草为主,而非种树;第二,植栽分布比较丰富自然;第三,结合季相分析,让不同的树种在不同级街呈现不同的意境,以及一些特殊树种的点缀,使整个景观更有中国山水画味道。
提问环节
朱晓东:关于这个项目的接驳组织的问题,外部交通及外部停车与内部人流及内部接驳是如何组织的?
李成磊:第一是整个项目共有一千个停车位,主要集中在南口即“凤凰之眼”,地下第三层为停车场,直接通过辅路接城市快速路,北门有个两层的地下车库。第二是主入口的廊桥周围有三组出租车和公交车的落客点,次入口供消防车等应急车辆出入,另外东门也是应急口。两个口,再加一条一级路构成了整个公园的主要交通路径。
朱晓东:浮云剧场在创意过程中提出使用阳光玻璃与金属幔帐这类特殊材料,来呈现轻盈的感觉,后续实施过程中是否遇到了很大的挑战?包括投资运营方,会不会在将来的实施上有比较大的调整,面临着理念和我们实际的平衡?
李成磊:第一个是运营理念。我们这个项目的甲方是陶文旅集团,本身是做运营的一个甲方。所以它对于我们提出来的做一些活动,做一些场所等等景观构筑物,他们接受起来没有问题。第二个是提到的整个新的材料和技术的运用,这些挑战需要我们在设计阶段把所有节点尽可能考虑清楚,同时需要相应的材料厂家给我们进行配合深化。在实施过程中的难点,是需要甲方、总包、厂家和我们有共同的目标,一起协商。另外还有一个挑战是我们关于动物的想法,这些想法很依赖以后的运营管理方。
清华设计系列讲堂
从康复病房到健康之家
王灏霖 清华大学建筑设计研究院医疗健康工程设计研究分院医疗工艺工作室主任
今天分享的题目是从康复病房到健康之家,围绕医疗分院在近两年的几个大型康复医院项目中获取的设计教训和心得展开,主要分为四个部分。
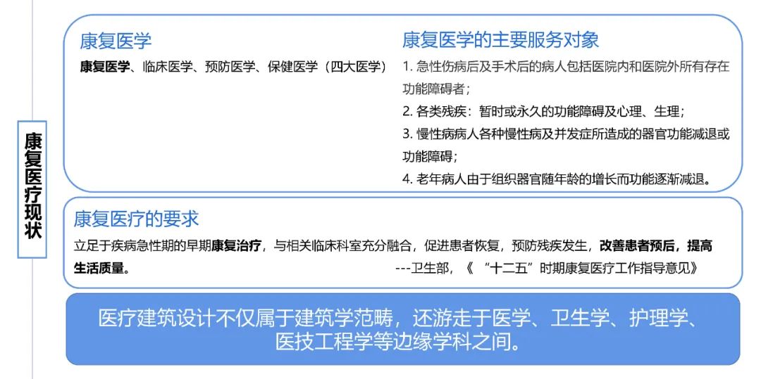
第一部分是康复医疗的现状。医疗建筑不仅仅属于建筑学的范畴,还包括医学、卫生学、护理学、医技工程学等边缘学科。其中康复医学是与临床医学、预防医学、保健医学并列的四大医学之一。康复医学主要针对的对象有四类,术后康复、老年康复、慢性病康复以及残疾康复,残疾康复又包括生理残疾以及心理残疾。不管从国家政策,还是咱们院的经验看,这个领域都大有可为。康复医院以稳定器患者为主,所以不仅要遵循建筑相关标准,更要遵循卫健委的标准,甚至了解行业规范,与综合医院最大的不同在于病房设计。
第二部分是康复病房与功能区的关系。由于康复病人的康复目标很明确,诊疗过程是多向性的往返过程,而非综合医院的现行流线。我根据康复医院的诊疗特点的模式做了三个方向的总结:第一类是大专科小综合-分散多核式,适合有多个比较强品牌的医院;第二类是强综合多功能分区平台式,适合在区域内需要承担较多综合功能的医院;第三类是一体化单一集中式,适合在区域内有超强专科的医院。
第三部分是康复病房单元设计,康复病有几个特点,慢、常、变、认知能力差、行动不便、心理障碍大。基于此,遵循的一般设计原则有四个需求,医疗需求、生活需求、心理需求及安全需求。对于康复病房我们总结了八个要点:病房单元小病区低床位;护士站点全开敞,高低台;医护空间重交流无分隔;共享空间按乐休憩、享趣味;交通空间宽走道双扶手;景观空间大平台多利用;疗愈空间互融合清标识;精神空间重心灵促疗愈。
第四部分是康复病房设计,有三个方面的经验。第一方面是病房的平面设计,关注采光通风,比如在咱们北京老年医院的设计中,进行了一床一窗的设计实践。病房阳台必不可少,可以把外阳台串联成外走廊,为病人提供社交沟通的共享空间。病房设计要大开间,长进深,便于病人进行康复活动。第二方面,康复病人住院天数长,因此家庭化设计在病房设计中是重中之重。在设计中不仅会关注布艺装饰和色彩的温馨,还会考虑到套房空间,比如夫妻同间、母子同间。我们做病房设计的时候,尽量把病房设置成模块式,可以通过随时装修或者简单的隔板隔断,形成套间。第三方面是特殊的无障碍,比如必须要设置公共浴室,比如卫生间内可升降的洗手盆,卫生间门外开或者设计为推拉门,以及为单手康复病人考虑的开门方向问题。
提问环节
朱晓东:您举了很多国外的康复医院的例子,国内在实践中要学习国外的优秀案例,过程中是否遇到什么难以解决的矛盾和困难?这里面有没有一些比较不同的特征特点?
王灏霖:第一个不同是职能上的不同,国外的康复医院功能就是康复,而国内的康复医院还需要承担综合医院的职能,需要设置门诊和急诊等功能区。第二个不同是对康复医疗的重视程度不同,国内起步晚,今年才把医康养提到同等地位,因此建设水平低,很多建筑师,包括很多知名的医疗建筑设计院的建筑师,都对康复医院的概念比较模糊。
朱晓东:阳台外廊打通的实践中,是否会对病人的隐私造成干扰?似乎在国外的案例分享中,没有使用这种大通廊的设计。
王灏霖:这个想法首先来自于医生和病人提出的建议。康复医院病人对自己的身体和心理回归社会是有希望感的,因此阳台的设置不存在危险性。而对于康复病人而言,社交性非常重要,在我们对康复医院进行现场调研时,也会发现康复病人在病区走动是很常见的,医护人员与病患对私密性的要求也不像综合医院。总之,康复医院的开放性是比较大的。
撰稿 |企划部
编辑 |企划部
版权 |THAD 清华大学建筑设计研究院有限公司
清华大学建筑设计研究院有限公司开视频号啦!
欢迎关注
THAD 清华建筑设计院
视频号!
THAD 献礼 | 清华园·清华院作品 2021 校庆版
THAD 中标项目 | 珠海市银坑半岛(珠海文化艺术中心)
THAD 新作 | 清华大学附属中学·延安学校
THAD 活动丨THAD 与蓝天组邀您共同见证从解构主义到人工智能的“两日之遥”
客服
消息
收藏
下载
最近

































