查看完整案例


收藏

下载
前言
“天下形势易辨者莫如福州府”,福州以其山水与城市布局的完美结合而成为我国传统城市设计的典范,其城-水适应性的传统和在快速城市化下的转变也在我国东南滨海平原地区极为典型,因此,福州是我这几年来一直比较关注的地区之一,指导学生进行了较为系统的研究,张宜佳同学的硕士论文和设计便是以城-水适应性为主线,对比分析了其传统时期的表现与城市化下的演变,并通过规划与设计的方式加以探讨当下福州城-水适应性可能的方式。
—— 郭巍、张宜佳
一、江北城区传统城-水适应性
转化研究
城-水适应性指针对现代城市发展中城水失调的问题,城市主动适应自然水文规律的过程,城市与水系达到动态平衡的状态。具体表现为山、水、城一体的城市格局、弹性适洪的城市水利、功能综合的城市景观和在地多元的城市文化。
四大体系:在解决城市水利问题的基础上发展城市滨水景观和城市内河文化,从而对城市格局产生影响。
01
研究范围
福州是福建省省会,是一个被群山环绕的盆地,南北轴线直指莲花山和五虎山,西为旗山东为鼓山,有“左旗右鼓”之称。闽江由西北向东南奔流入海,将福州分为江北城区和南台岛。
02
历史沿革
03
技术路线
04
传统城-水适应性
历史时期江北城区城市演变及水系变迁
1 城市格局
(1)清末区域尺度城市结
构
福州传统城市设计形成山、水、城一体的城市结构,体现为“山在城内,城在山中”,即平原四周的外山围绕着城市,城内又包含屏山、乌山、于山三山,同时闽江之水与环绕的诸山之水汇合穿过内城,山环水绕,形成如太极一般的城市与山水共融的骨架,为传统堪舆营城的典范。
(2)清末城市尺度城市结构
城内三山与轴线成三点夹角之势,山上分别建有镇海楼、白塔、乌塔等重要建筑群,与轴线上南城门、文庙、鼓楼等形成城市景观标志物层,确立了福州基本格局。
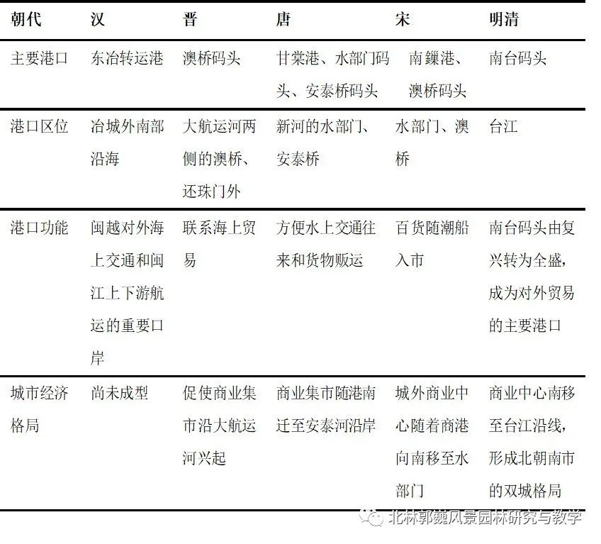
(3)古代福州江北城区经济格局变迁
古代福州作为明清中琉朝贡贸易枢纽,城市形态演变遵循因港设城,依港兴市,市随港迁的规律。从东汉年间的东冶转运港到晋朝商业集市沿大航桥河码头,唐宋随港口南移,最后于明清形成北朝南市的双城格局。由此可见,古代城市水系演变形成的港口变迁是经济中心演变的内在原因。
(4)城市交通格局
一是从城东南水部门南鏁港经三十六湾至闽江;二是从城西水关顺洪塘江潮往西禅寺一带诸浦至闽江;三是从城南门往南北向的鼓台大街到达南台。这三条主要交通中有两条是水路,可见当时城市水系在城市发展中占据重要的地位。
2 城市水利
江北城区古代水系统主要由西部白马河水系、东部晋安河水系和南部由潮汐冲沟三类和四个水关组成。四水关分别位于城墙的东南西北四个方向,北水关位于城西北,用于引西湖水入城;西水关承接西边的闽江江潮;水部门(雍水关)位于东南,“凡百货之由南台船运而人,悉由此入城内河”,用于联系南部水上贸易;汤水关位于东北,“引龙腰东北诸山之水人城……以蓄泄潦水”,用于控制山间汇水(清嘉庆《榕城考古略》)。
(1)清末江北城区水利设施概况
(2)水系运行方式
闽江流向
闽江由西向东,“自西河口经西禅浦三十六曲,由柳桥西水关入城,过太平桥、观音桥至澳门桥与南水关之水交汇,左右两翼都和潮水相通,水量充沛,富有航运之利。”
海潮流向
海潮由南返向城内,分为由东南往西北和东北两个方向,常出现两水交汇的奇景,“一日两次,进以钟其美,退以流其恶,进出皆善水,故最为吉利。”(清嘉庆《榕城考古略》)。
山溪流向
古人称北边山脉为龙腰,来自西北和东北诸山溪水被称为“二龙送水”。西北山水先汇于西湖,再经西水关和北水关送入城内;东北山水经汤水关往南,最后都与江潮相遇。
(3)清末江北城区水系调节方式
3 城市景观
清末时期发达的城市水系形成“百河灌溢”的水乡景观,城市景观中最为突出的是位于城西北的由水利设施向传统景观转变的西湖公园。宋至明清,随着积淤频发带来水利功能的削弱,西湖逐步从“官湖”向“公湖”转变,拥有了游憩、文化等公共功能。文人开始以西湖题诗作画,宋朝名臣赵汝愚还品题了“西湖八景”。明代增修了新八景,不仅向北扩展了空间边界,从景观内容上更多体现了由文人化向世俗化的转变。
4 城市文化
(1)桥梁文化
古代福州商会建造了多为单孔石拱桥或二墩三孔拱桥形式的桥梁,其阶梯、栏板上多有浮雕题刻,甚至另有立碑记述造桥的背景。古桥不仅展示了高超建造艺术,还记录了流年更替的水乡生活,不少民间故事以古桥为题。
(2)神祠文化
许多古桥还与神庙、祠堂结合,例如三通桥附近的张真君祖殿主管财禄、高峰桥附近的真武殿治水御火,马祖道桥附近的观音庵和星安桥附近的法师亭则接收不同的夙愿等,这种因水而生的神明,傍水而建的神祠,将城市水系与城市文化融为一体。
(3) “涉水”地名文化
江北城区港汊河网纵横交错,形成形态各异的地形地势,也留下诸如洲、洋、浦、屿、埕、港、津等“涉水”地名文化,反映了当时的水陆变化、商业进程和方言特色。
二、江北城区近现代城-水适应性
转化研究
近现代时期江北城区城市演变及水系变迁
福州从1844年开埠以来至1938年,江北城区拆除古城墙,突破传统“北城南市”格局向近代“组团式”布局转变。1938年日本进军福建导致城市建设几近停滞,但抗日战争胜利后到改革开放初期建成区面积由11km
2
扩展到33km
2
,此阶段扩张基本发生在江北城区,并且由南北向扩展转为以东西向为主,鼓楼区和台江区两组团演变为片状。 扩大改革开放后到新世纪初,江北城区向各个方向扩张至63.5 km
2
,功能类型趋于丰富且结构逐渐清晰,开始南跨闽江分片式发展。新世纪初至今,江北城区面积扩增至159.77 km
2
,常住人口稳定在137万,此阶段城市中心行政办公和商贸服务功能进一步集聚,江北城区由串联式组团型结构演变为单核圈层式结构。
1 城市格局演变
(1)空间格局演变
江北城区经过蔓延式发展后,城市竖向空间尺度逐步增大并出现混杂的天际线,使如今传统的 “三山两塔”和诸如三坊七巷的历史街区遭到了一定程度的“隐没” 。
现代江北城区形成鼓楼-台江中心、八一七轴线和闽江北岸轴线双轴线、环状道路结构的城市格局,并沿古轴线向南北发展至以前的主山和朝山。在城市空间格局上由过去的 “小三山”演变向更大尺度的“中三山”——金牛山、金鸡山和高盖山城市级山林公园。
(2)经济格局演变
现代江北城区通过水环境整治来挖掘和保护传统城市格局。古代城市商业中心沿袭到了现在,以中部东西河为界,北部功能主要为行政、金融、文体和旅游服务中心,南部为经济商贸中心。
其次,近年来,江北城区围绕城市传统发展轴针对历史文化街区展开了一系列水环境整治工作促进保护城市发展轴。
2 城市水利演变
(1)河网格局演变
清末水域面积约为17.2km
2
,河网密度为2.14km/ km
2
,但快速城市化后,现今水域面积约为10.5km
2
,河网密度为1.45km/km
2
,水域面积缩减至原来的40%,河网密度缩减为原来的三分之二左右。
(2)河道类型演变
城内平原型河道和山地型河道,因满足快速排洪的需求而进行截弯取直,改成高达3-5m高的硬质化驳岸,河道类型逐渐单一化和渠干化。
(3)水系统构成演变
清末水系包含许多“毛细血管”式的径流,故具有更大的缓冲力,也将清水送往更多的区域。而现代的水系统在1989年和1994年先后两期修建闽江江堤后,关闭原先的潮汐河口,将江北城区从闽江流域中隔离。现代江北城区包含67条内河组成的五个水系,水利设施由北边5个承接山洪的小型水库、西南江边3个抽取闽江水的泵站、南边控制城内径流的排涝站和多个水闸等组成。
(4)水利工程
传统城-水适应性在快速城市化背景下的转化应更多关注提高城市水文自调节能力,找寻水利工程与自然水文之间和谐运作的方式。
3 城市景观
现代江北城区自2007年对滨水空间进行分级分类整治提升,2011至2013年结合内河整治工作,江北城区新建改造滨水空间约184公顷,新建滨河绿道73.6千米,白马河、安泰河、晋安河等滨河绿道核心已初具城市慢生活空间雏形。
清末城市街区与河道的关系更为多元化,有紧凑,也有松散,还有较为自然化的,层次丰富。由于建设用地紧缺,城市化后河道截弯取直,以换取更多的城市建设用地,使得滨水空间的结构变得单调。
4 城市文化演变
河道与生活割裂,水文化逐渐没落,
需要传承并创新彰显福州内河文化特色的水环境。
5 总结问题与转化策略
6 研究指导意义
三、规划设计
01
规划场地综合分析
1 城市格局
2 城市水利
现代江北城区共67条内河,总长度135km,形成三纵三横“田字型”结构,其中三纵为白马河、晋安河、凤坂河南北向河道,三横为安泰河、东西河、光明港三条重要的起到东西连接的河道。
现代江北城区内河系统包括以白马河为主的西区水系、以晋安河为主的中心水系、以磨洋河为主的东区水系、以光明港为主的河口水系和以新店溪为主的北区水系共五大水系。
水利设施包括建设八一水库、登云水库、斗顶水库、过溪水库和杨廷水库五个水库用以解决城市用水;文山里、浦口、西河3个泵站以建立引水工程;五四、彬德、东风、魁岐4个排涝站和河网内众多水闸控制河水海潮进出。
3 城市景观
现状已建步行慢道情况:目前福州的步行慢道主要结合内河整治,沿城市的主要内河以及沿江形成的步行道。总体上缺乏连贯性和系统性。
现状已建步行慢道重点构建“一横一纵”的“十字形”主骨架步行通廊和沿江一段滨江公园。其余次级滨河绿道,连接山体,串联公园的绿道还需建设和提升。
现状城市级公园大部分位于中西部,东部缺乏大型公园。社区级公园分布不均。
4 城市文化
江北城区大多数历史文化区包含河道,或是本身因河道而承载历史文化价值,目前有五个历史文化区包含内河河道。省市级文保点也多有关内河历史。
但现今文化区和文保点未成体系,散落城中,且由于河道整治尚未完成,与河道联系薄弱。
02
总体规划
规划目标
规划策略
规划选点
首先,通过城市格局影响因子即历史水系的现存状况和填埋位置,可通航水系的宽度、治理情况、码头建设条件和重要商圈的区位和商业内容进行评估,选择出16个针灸治理点。
其次,通过城市水利影响因子即洪水淹没风险高低,城市三种等级的易涝点和目前存在的断头河进行评估,在之前的选点基础上再选择出18个针灸治理点。
最后,通过城市景观和城市文化影响因子即潜力绿道、雨水街区、雨水花园和历史风貌区、文保点进行评估,最后共选择出40个针灸治理点。
规划总平面
1 城市格局
2 城市水利
3 城市景观
4 城市文化
城市水文化探访路
城市水文化宣传策划
规划鸟瞰
03
东湖地块综合分析
设计范围
设计地块选择依据
04
东湖地块总体设计
设计目标
设计生成
设计总平
05
东湖地块分区设计
东湖商业区
东湖公园
东湖周边社区
06
城-水适应性专项设计
1 城市格局
2 城市水利
3 城市景观
4 城市文化
四、总结
1. 利用城市形态学的研究方法结合史料,分析总结清末时期江北城区传统城-水适应性表现为山、水、城一体城市格局、弹性适洪的城市水利、功能综合的城市景观和在地多元的城市文化。
2.梳理近现代时期四个体系的演变,并与清末时期进行对比,最后总结现代城市发展中城-水失调所存在的问题。
3.从城市发展理念、城市格局、城市水利、城市景观和城市文化五个方面提出传统城-水适应性转化应用于当代城市的发展策略。
4.将研究理念和策略通过江北城区城市水系更新规划和东湖地块城市设计两个尺度进行实践,落实到空间形态规划设计和文化活动策划上。将四个体系贯彻到宏观的选点、策略实施,中微观的设计生成和专项设计。
5.针对建成度较高的江北城区,提出水系更新规划采用微更新针灸法,探索在最低建设资源消耗和最大建设效益的情况下,通过四个体系因子叠加选择针灸治理点,并且根据每个针灸治理点的侧重形成不同的体系规划以此完善内河体系,疏通关键部位。
注:部分研究成果源于工作室团队
客服
消息
收藏
下载
最近




































































