查看完整案例


收藏

下载
鸟瞰效果图
项目地位于
四川省阿坝藏族羌族自治州九寨沟县漳扎镇双柳地
,距离九寨沟风景名胜区入口以西4公里,该区域是漳扎镇最重要的
商业和演艺功能区
,布局有九寨沟宋城千古情、梦幻九寨和藏迷大剧院等重点大型演艺娱乐综合体项目,是游客们沟外休闲娱乐消费的核心区域。
(九寨沟漳扎镇功能组团规划图)
项目地紧邻省道301与白水江,开发用地由60亩的滨江带状建设用地以及西侧约70亩的缓坡绿地构成,占地范围约130亩。项目规划设计需统筹考虑
带状建设用地上的集中商业开发,和缓坡绿地的生态景观廊道、安全防灾以及休闲服务
等综合功能要素。
(漳扎镇重要演艺和商业功能组团分布示意图)
项目地现状图
左右滑动查看更多
项目规划愿景
在九寨沟县制定的《九寨沟县城市总体规划》(2011-2030),《全域九寨世界休闲度假旅游目的地总体规划》和《漳扎镇总体城市设计》等上位规划中,将漳扎镇定位于建设
“国际生态旅游特色小镇”
,未来发展的重点在于丰富旅游娱乐体验产品,提升旅游配套和接待服务能力,同时强调
藏族风情小镇风貌建设
。
本项目是双柳地最重要的旅游商业区,上位规划及地方政府对其寄托了很高的发展期望:项目建设首先要体现
国际化特征、生态休闲旅游特征以及地域藏羌风情
;项目产品及业态要定位于
高品质、休闲体验型、品牌化、高附加值型
商业业态,改变当前九寨沟旅游配套服务呈现的低端化、无序化蔓延发展、休闲服务性不足的现状。
因此,
双柳地旅游商业区建设
要在推动九寨沟旅游配套提升转型中起到重要的
引领带头作用
。
项目总体定位
“沟外第十寨 ,九寨新天地”
0
1
传承历史文化的百年新寨落
承袭九寨沟世界级的旅游IP,秉承国际化的高品质建设标准,塑造“沟外第十寨”的空间形象和品牌形象。
在建设理念上,项目通过集合和演绎不同时期九寨沟地域建筑风貌的变迁,打造一个能体现过去-现代-未来动态发展的寨落空间形态。
以藏汉建筑元素为核心要素,以新的演绎方式赋予项目地以新的文化空间价值。同时将具有九寨沟山地地域特征的“山、水、田、林”等生态元素,通过技术手段将其延伸到缓坡绿地和建筑内部空间,形成生态和人文完美融合的独特的空间形态,塑造具有未来价值的百年新寨落。
0
2
四态合一的特色旅游商业区
在功能上,项目与九寨沟风景区形成“沟内九寨观光游,沟外十寨休闲游”的相互呼应的功能配套关系。
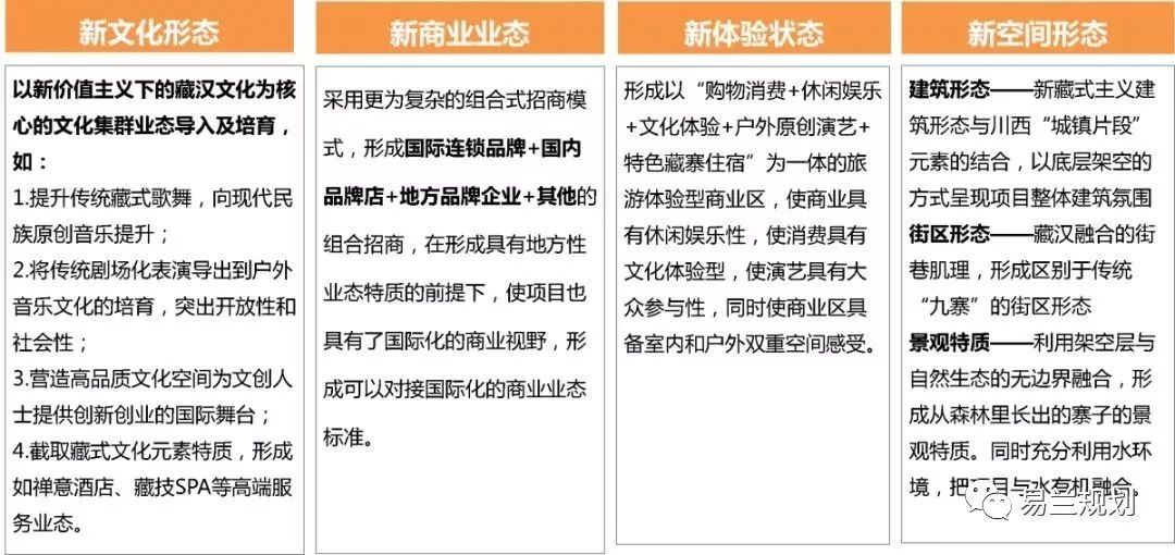
项目强调文化形态、商业业态、体验状态与空间形态四者融合的“四态合一”建设,建设成为漳扎镇重要的旅游综合配套服务转型提升示范性项目,形成具有时代特征的特色旅游商区——九寨新天地。
功能分区及项目体系
项目地分为
OYA户外音乐公园
和
花街水巷商业步行街区
两大功能区。
(功能分区图)
重要
项目体系
包括:
(项目总平面图)
重点项目设计
0
1
OYA户外音乐公园
取义于藏语“好”的发音“OYA”,利用项目西侧的生态绿地斑块,同时引水自白水江,在此形成大型水面,形成开放的公共活动空间。
把地方特色的音乐文化、民俗文化与休闲业态布置其中,以在地民俗文化为依托,以民族音乐的现代演绎为主题,形成生态空间的商业延伸,打造户外主题生态音乐公园。
(OYA音乐公园哈达长廊效果图)
(OYA户外原创音乐会效果图)
0
2
花街水巷商业步行街区
(1)
设计理念
局部架空式建筑空间形态设计,商业区提炼藏汉文化符号要素,融合新藏式建筑主义和九寨沟自然生态景观为一体,与西侧的生态绿地相结合,以局部建筑架空的形态设计,将绿地延伸到建筑内部,形成生态景观与业态产品的融合。
延续九寨沟“水”景观,引白水江水体进入商业下层空间形成水网、节点小型水面与人工岛,为游客提供亲水体验活动区域。
构建复合化的旅游业态体系,发展休闲商业类产品与文创休闲类产品,形成集购物消费、休闲娱乐、文创体验、漫步游憩等功能于一体的公园式休闲商业聚落。
以“特色形态、特色文态、特色业态”为基础,引入国际化品牌,打造九寨沟最具影响力的“花街水巷”国际化特色旅游商业街区。
(项目业态示意图)
(2)花街水巷概念设计方案
●总体设计效果:
(花街水巷效果图)
(花街水巷效果图)
(花街水巷夜景效果图)
●架空式商业空间结构示意:
二楼商业在架空底层设置的外摆区域,顾客可以与草地、花甸的近距离接触,实现商业活动与外部生态空间无边界融合,形成商业空间向生态空间的延伸。
●户外生态景观融合示意:
西侧生态绿地的东向延伸,打造项目地内底层连续性的景观带,形成完整的景观游玩线路,实现客群引流。
●亲水体验示意:
引入白水江水,局部贯穿下层空间,通过主题水空间设计,打造白天游客玩水、休憩的亲水花塘。同时进行夜间灯光景观打造,以灯光、水景、音乐三者结合形式,形成游客夜间休闲的视听盛宴。
双柳地旅游商业区
作为九寨沟漳扎镇打造国际生态旅游特色小镇的标杆性旅游商业综合体项目,对九寨沟升级
“沟内观光游,沟外休闲游”
的旅游产品结构将起到引领和示范作用。
项目贯彻了易兰规划的
跨界规划理念
,实施了从
项目定位-业态规划-重点项目策划-街区空间设计-建筑方案-景观方案
的系统性规划设计,力争确保项目从立意到实施的有效性和可行性。
编辑:易兰规划品牌部
图片来源:九寨沟县漳扎双流地旅游商业区概念性规划项目及网络
易兰西部公司 028-63929505 成都市高新区吉泰五路88号香年广场T3栋1706
易兰北京公司 010-82815588 北京市海淀区西二旗大街39号新硅谷D座
About us | 易兰规划
“易兰规划事业部”
(简称易兰规划)隶属于易兰(北京)规划设计股份有限公司,落户于中国西部中心城市--成都,即易兰(北京)规划设计股份有限公司西部公司。
易兰(北京)规划设计股份有限公司是一家综合性工程设计机构,具有中国城乡规划甲级资质、建筑工程甲级资质和风景园林甲级资质,同时具有施工总承包和设计总承包能力,是国内首家上市的以规划设计为主业的一线设计品牌,也是中国高新技术企业。ECOLAND易兰,取义于英文Ecology与Land,同时蕴含“易为国经、兰乃香祖”之美意,寓意易兰人尊重自然,虔敬土地,崇尚绿色生态的设计态度。
“易兰规划”
主要从事城乡规划、城市设计、建筑设计和景观设计等专业服务,擅长新城规划和城市更新设计,历史文化名城(镇村)保护规划和城市文化片区规划设计,旅游目的地规划,特色小镇和乡村振兴田国综合体规划设计,以及高端地产等类型项目的规划设计工作。秉承“跨界规划”理念,为项目提供包括“政策研究-产业研究-产品设计-空间规划-建筑景观设计-项目运营”的全过程服务,力争做到用产业引导规划,用规划指导实施,用运营保障落地。
客服
消息
收藏
下载
最近


























