查看完整案例


收藏

下载
还记得那时
手里是五分硬币
舍不得花掉
攥在手心里欣喜
还记得那时
在金黄的农田里
拾不到谷穗
一个人默默哭泣
如今富有了
那些曾经的珍惜
请不要忘掉
那些最美的回忆
老房的定义
今天老房改造案例位于老合肥人心中的市中心——琥珀山庄,房子有着将近二十年的房龄。与新楼盘相比,房龄大,外立面老旧,停车位紧缺等问题也比较明显。但也正因为二十年的沉淀让整体小区的绿化已经完全成林,漫步小区如同漫步公园之中,出了小区溜着遛弯就到了合肥市有名的琥珀龙虾一条街。众多利好的加持以及充满浓郁的烟火气息让本案业主吴先生夫妇不舍搬离,毅然决然地选择继续居住于此,然后才有了这套案例的呈现。
(老房原貌图)
但随着时间的迁移,家庭人口结构的变化,社交圈的扩大,原本的格局显得过于狭隘逼仄了。
(改造前户型图)
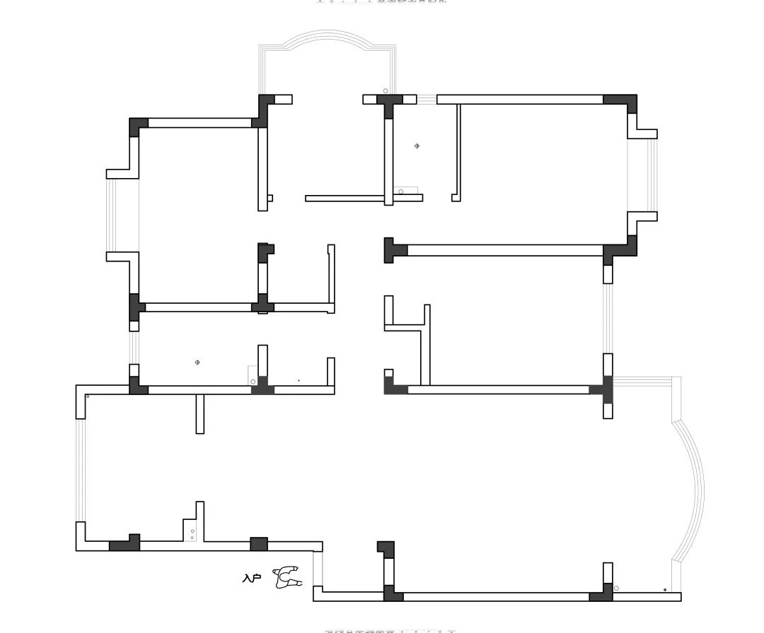
(改造后户型图)
老房的记忆
原户型进门处过于拥挤,加之采取封闭的设计,让进门处显得拥挤逼仄;原厨房区域面积过小且收纳空间不足,视觉上给人凌乱感;过道区域空间零散,储物空间不够集中;公共卫生间的面积也并不能满足现阶段的社交需求;最严重的问题是主卧空间过小,没有独立的衣帽间,对于不想出主卧就有一片安静办公区的业主来说是个很头疼的问题。
(厨房改造前左图 厨房改造后右图)
结合客户需求,我们对原户型做了一些改造。进门我们打通了原本非承重的结构,通过悬挑柜体的设计以及镂空的设计让整体的通透感加强,进门的视线得到释放;厨房区域扩大,我们将原本过道的区域融合原本部分餐厅的区域增加了一个社交餐厅。
空间过于浪费的过道,增加了设计餐厅的茶水吧功能,可以在厨房忙碌的时候解决水果拼盘等的处理;缩小北边次卧以增加公共卫生间面积,增加了家庭生活的家政区域,方便保洁阿姨每日的清理工作。
我们打通了最东边的房间,通过卫生间的联通,形成主卧室带书房的功能。这样的舒适度我们还是觉得不够完善,又将原本的过道以及在保证女儿房间足够使用的情况下扩出了主卧的衣帽间,这样一个完整的套房就呈现在我们眼前了。同时可以做到融会贯通,互不干扰。
(木门连接书房与卧室——私密性)
老房的春天
客厅整体的色彩搭配是根据原有沙发的色调来设计的,我们以灰色和咖色为主题色,配上沙发的主色做一些调色的处理,在色彩上做充分的互溶和搭配。
沙发背景和水吧背景的两个简单的颜色的选择,我们耗费了两个多小时,颜色上墙之后,女主人赞不绝口。
女儿房间采用了莫兰迪配色,灰粉色的床头背景,灰色的墙面,再配上莫兰迪绿配色的床品以及满满少女心的梳妆台、窗帘,让整个空间显得非常有高级感。
无论是谁,总要走上一条回家的路,不论是洋房别墅,还是高层公寓,那总是最美的向往。奔波了一天走在喧嚣的人群中,只有家是心灵的栖息地,精神的伊甸园。
家,无需华丽,只要温馨。一间房、一盏灯、一张床,家人的欢笑,合成一缕温柔的阳光。
- END -
更多好玩内容,链接奉上:
「 山水·爱家说 」我的爱,是富丽堂皇里的极尽温柔。
从开工到验收交房,看山水如何全程督控!
山水设计?你想不到的庞大体系!
6 分钟了解这家 4000+员工的集团企业。
客服
消息
收藏
下载
最近


















