查看完整案例


收藏

下载
濮园者说——荣耀老师(绿城·濮园规划设计师)
荣耀
登龍雲合创始人
登龍雲合首席设计师
绿城、蓝城
长期合作规划设计师
国家注册规划师
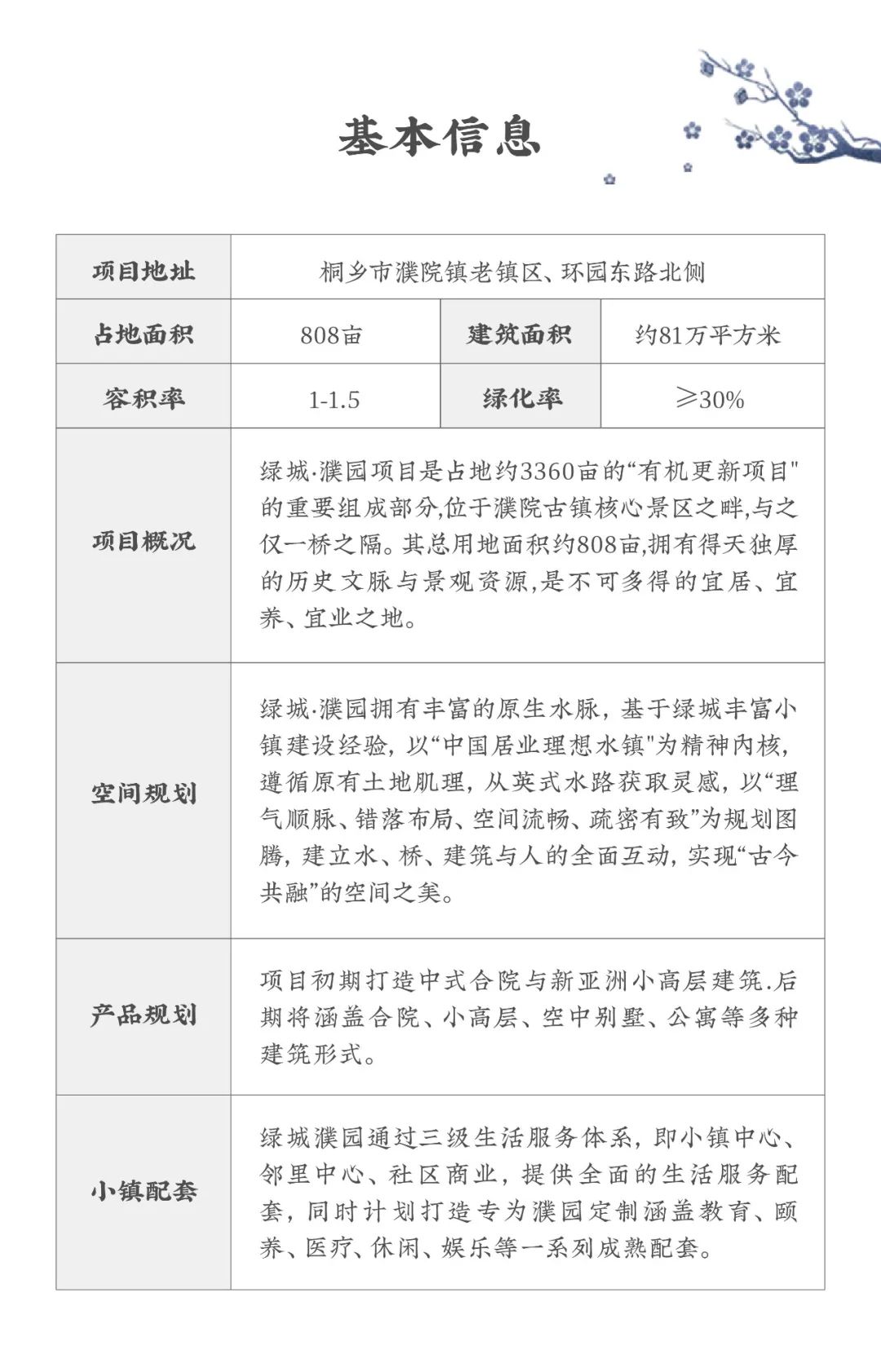
绿城·濮园位于中国桐乡濮院镇。濮院文化底蕴丰富,历史遗迹众多,是明清时期江南五大名镇。被誉为“鱼米之乡、百花盛地”。其地处长三角平原腹地,沪、杭、苏中间节点位置,距乌镇约17公里(驾车距离),杭州约71公里(驾车距离),上海约118公里(驾车距离),近距离辐射周边嘉兴、湖州、苏州等地。
绿城·濮园——中国居业理想水镇,项目位于濮院古镇核心景区之畔,与之仅一桥之隔。其总用地面积约808亩,是与著名景区规划设计师陈向宏、本土实力国企金凤凰集团强强联合打造的濮院“有机更新”项目之一“生活居住区”的构建者。绿城·濮园拥有得天独厚的历史文脉与景观资源,是不可多得的宜居、宜养、宜业之地。
“堂皇转眼凋零,喧腾是短命的别名。想来想去,没有比江南小镇更足以成为一种淡泊而安定的生活表征的了。” 多少年过去,不知是否还有人记得余秋雨字里行间的情思与期盼;但我们知道有人在用另一种方式,在江南小镇里重温那些熨贴在清静角落里的生命,还有经纬着的条条石板街道。
(濮院古镇实景图)
他们,是濮园者,是正在以他们的“形式”,在绿城·濮园,为濮院续写生活故事的人。
今天的濮院小镇,依旧还是那座江南里的温柔故乡。但同时,它也在濮园者们的参与下,进行着生活的“自我更新”。一座古老的江南小镇,因为他们的出现和到来,渐渐长出新的枝丫,焕发着理想生活的光芒。
(修复中的濮院古镇)
“我们所打造的濮园,是整个旅游度假区的一个有机组成部分。
我们希望可以共享、融合、开放,拥有度假区里的生活品质和享受”。
一座古镇,一座小镇。一面是写意岁月与历史的“过去”,另一面,则是承载着理想生活的“未来”。我们所有的新生活,都是基于历史之上的重新创造和选择。在濮院与濮园之间,他们生于同样的“根”与“源”,更有着紧密相连而不可分割的关系。濮园就像是从濮院土生土长的孩子,带着祖辈居、业的希望,既承载着从前,也面向着明天。
(修复中的濮院古镇)
正因如此,
绿城·濮园确立了“中国居业理想水镇”的定位
,身为项目规划设计师的荣耀老师,也希望通过更好的规划,能够让绿城·濮园“真正为成功者和他们的家人,打造一个可以为他们提供非常美好的、有品质的全方位生活保障的理想家园,让成功者在外打拼的时候无后顾之忧;同时也为人与人之间的交往,搭建一座桥梁,助力事业的更好发展。”
“围绕水网体系、水乡意境,把基地最重要的资源,转化成未来居住环境的亮点。
”
其实一座小镇的营造,远比普通社区复杂的多。面对项目的整体规划时,设计师必须要像雕刻师一样,根据原石的基础,才能打磨出最能保护原有形态的玉器。对于水系丰富的濮园而言,如何保留水系以及珍贵的生态资源,是最重要的问题。因此设计团队将
“整个方案的重点放在了围绕水网体系、水乡意境的营建上。形成了水街、水巷、水廊、水院、水公园”五重水网体系,把基地里最重要的资源,转化成居住环境的最大亮点。”
如此一来,整个小镇循水而建,从此与自然保持着最为和谐的姿态。
(濮院古镇实景图)
“希望未来的濮园,这样一个新的生活水镇,既能与古镇相互融合,同时也表现出时代特征,更具有国际感和时尚感。
”
当然,建筑不仅要与自然之间保持和谐,更要与古镇的整体气质保持和谐。在濮院古镇里,到处是古老的建筑,那么在绿城·濮园,即便要打造现代化的生活建筑,也不能让古镇的气质发生断裂。所以在建筑风格上,荣耀老师希望濮园
“既能与古镇相互融合,同时也表现出时代特征,更具有国际感和时尚感。”
最终特别选取了新中式和传统合院等风格作为基调,从而
“与古镇传统居民风貌进行一种古今对话”
,真正让古与今,能够在这里一脉相连。
(效果图)
“通过古镇景区的旅游生活服务配套,到小镇中心的全龄段生活服务配套,再到日常邻里生活配套,形成多层次、多级的生活配套网络。
”
“因为安居,才能乐业,居业是一体的,美好的生活才能保障事业的更好发展。”
在谈到对于生活服务的构建上,荣耀老师也特别强调了绿城·濮园在生活服务上所做出的一系列突破和创新。未来在绿城·濮园,
居民们不仅可以与濮院古镇共享生活设施,同时也有一套自己的“生活保障体系”,涵盖了教育、医疗、生活、安全、服务五个维度,分布在3万方的小镇中心和1500方的邻里中心里面,
维护日常生活的方方面面,渗透到每个家庭需求的细枝末节。
其实不仅是濮园的设计者,还是项目的开发者、参与者们,都希望能用最好的方式,去实现未来生活上的共享、共融。如宋总所说,小镇是飘落人间的天堂,而濮园也同样是想要呈现一个真正符合当代人生活需求,又有传统中式生活美学意境的一个居业理想水镇。绿城·濮园希望,能与每一个对生活怀抱理想的人,共同创建美好的家园。
注:项目文章来自
绿城濮园
,仅用于交流学习。
客服
消息
收藏
下载
最近














