查看完整案例


收藏

下载
项目简介 Project Overview
亚东柒号位于烟台经济开发区松花江路 7 号,项目的前身是亚东标准件有限公司成立于 1985 年建成经营至 2017 年。亚东标准件厂是全国 14 个沿海开放城市开发区中第一个建成投产的合资项目,由香港凯迪公司、长春机载设备有限公司和烟台标准件厂合资。2018 年场地迎来新生的转机,由福津祥置业带领改造成文化创意园。
▼项目概览,Overall view
▼广场一瞥,A glance to the plaza
Yadong 7 is located at No.7 Songhuajiang Road, Yantai Economic Development Zone. The predecessor of the project is Yadong Standard Parts Co., LTD., which was established in 1985 and operated until 2017. Yadong Standard Parts Factory is the first joint venture project completed and put into operation among the 14 coastal open urban development zones in China. It is a joint venture of Hong Kong Kaidi Company, Changchun Airborne Equipment Co., Ltd. and Yantai Standard Parts Factory. In 2018, the site ushered in a new turning point and was transformed into a cultural and creative park led by Fujinxiang Real Estate.
▼场地原貌,Original site
项目策略
Project strategy
景观设计中希望能最大限度继承场地原有的历史文脉和场地空间特点以及延续建筑整体规划的工业风格元素。通过场地特色文化元素转换为艺术装置和铺装小品达到参与互动的目的,同时成为烟台经济开发区的新地标和城市新的记忆点。亚东柒号建成后成为烟台经济开发区工业老区的城市活力新地标,提升了原本已经萧条的旧工业街区,同时跟周边社区建立起新的联系。
In landscape design, it is hoped to inherit the original historical context and space characteristics of the site to the maximum extent and continue the industrial style elements of the overall planning of the building. The cultural elements of the site are transformed into art installations and pavement pieces to achieve the purpose of participating in the interaction. At the same time, it becomes a new landmark of Yantai Economic Development Zone and a new memory point of the city. After its completion, Yadongqi has become a new landmark of urban vitality in the old industrial district of Yantai Economic Development Zone, elevating the old industrial district that was already depressed and establishing new links with the surrounding communities.
▼项目策略分析图,Strategy diagram
▼改造前鸟瞰,Site before renovation
▼改造后鸟瞰,Site after renovation
入口广场 — 亚东柒号缘起
Entrance plaza – The origin of Seven Yadong
入口项目 LOGO 装置彰显着亚东柒号文创园的工业感,结合整石坐凳以及历史刻字铺装,营造纪念性空间,将历史的沉淀赋予场地。希望市民通过此地时能快速了解项目的前世今生,理解城市一路发展的精彩历程。让不同年龄的人与场地发生不同的共鸣,找到属于他们自己的那份记忆碎片和快乐时光。
The LOGO installation of the entrance project highlights the industrial sense of the No.7 Cultural and Creative Park in Yadong. Combined with the whole stone seating and historical carving pavement, it creates a commemorative space and engraves the historical precipitation to the site. It is hoped that citizens can quickly understand the past and present life of the project and understand the wonderful process of the development of the city. Let people of different ages have different resonance with the site, to find their own memory fragments and happy time.
▼入口 logo 分析图,Entrance plaza – diagram
▼入口广场,Entrance plaza
▼入口 logo 和景观细节,Entrance logo and landscape detail
博物馆广场-艺术装置
Museum Square art installation – Top of Yadong
亚东博物馆广场面对城市主干道黄河路,亚东博物馆整体建筑呈现现代工业风格。但整体缺乏标识性和记忆点。
设计团队建议通过雕塑和场地历史互相结合营造场地项目的记忆点。它会成为市民日常见面心理暗号,以及对亚东柒号场地历史的新认识和新印象。
▼博物馆广场 – 雕塑分析图,Sculpture diagram
Yadong Museum Square faces Yellow River Road, the main road of the city. The overall architecture of Yadong Museum presents modern industrial style. But the overall lack of identification and memory points. The design team suggested that sculptures and historical elements of the site be combined to create a memory point for the site project. It will become the psychological imprint of daily meeting and appointment of citizens, as well as a new understanding and impression of the history of Yadong Seven site.
▼博物馆广场雕塑,Sculpture at the Museum Square
▼夜间灯光效果,Night view
▼博物馆广场 – 艺术装置,Art installation
▼装置细节,Detailed view
▼艺术装置俯瞰,Aerial view
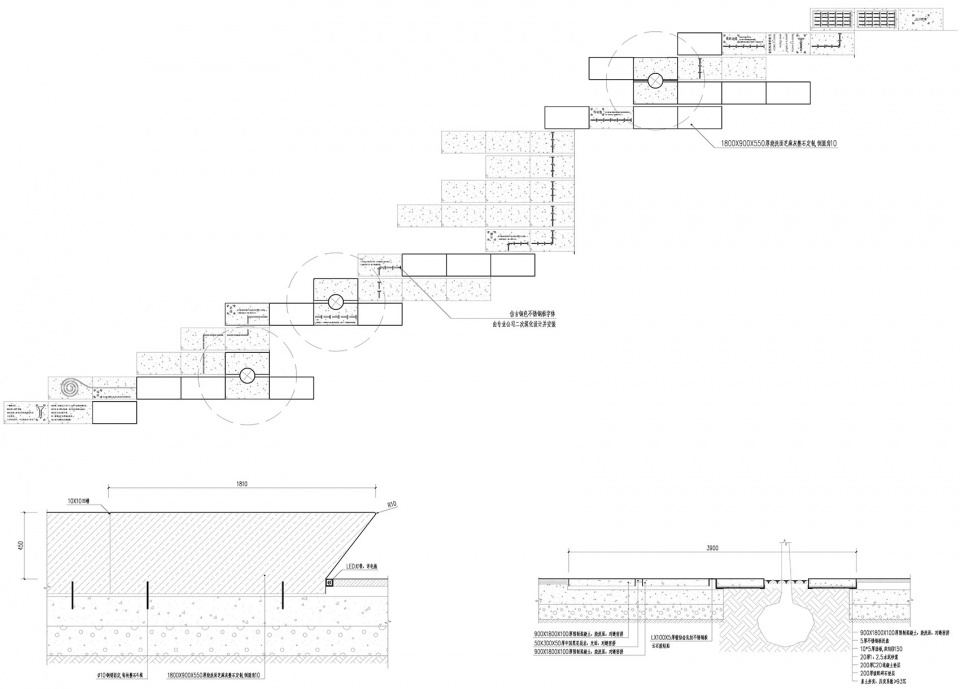
中心广场-螺钉诞生线
Central plaza – Screw Story Line
中心广场与铺面的过渡空间承担着广场人群停留的功能。设计团队希望能做一些空间互动,最大限度继承场地原有的历史文脉和场地空间特点以及工业风格元素。由于景观进场时场内设备和工业设施已经移走和出售了,设计团队提取了螺钉的整个生产线作为线索植入到空间里,希望能与空间里的停留者发生对话。
The transition space between the central square and the pavement assumes the function of the people staying in the square. The design team wanted to make some space interaction, the maximum inheritance of the site’s original historical context and site space characteristics and industrial style elements.
The equipment and industrial facilities have been removed and sold when the landscape enters. The design team extracted an entire production line of screws as clues and implanted them into the space, hoping to create a dialogue with the occupants of the space.
▼中心广场鸟瞰,Central plaza aerial view
▼中心广场,Central plaza
▼中心广场-螺钉诞生线分析图,Diagram
▼中心广场-螺钉诞生线景观,Central plaza – Screw Story Line
▼中心广场-螺钉诞生线景观细节,Detailed view
中心广场-亚东大事记雾森广场
Central Square – Yadong Memorabilia Misty Sen Square
中心广场作为整个项目最大的户外空间,它承担着大型活动和周末集市以及其它多样的活动功能。同时也是连接其它周边地块和主体空间的交汇点,形成场地人流汇聚点。
在设计的过程中,我们谨慎地种植乔木,保证四面店铺的视线通透,同时结合场地历史故事,做一系列主体互动空间和停留空间。
亚东大事记广场结合雾森,配合舞台,形成一个人流汇聚和互动的中心,同时也是场地的高潮点和记忆点。希望通过雾森活跃场地氛围,给空间和人带来更多的对话和互动。
The central square is the largest outdoor space throughout the project, hosting large events and weekend markets as well as a variety of other activities. At the same time, it is also the intersection point connecting other surrounding plots and the main space, forming the convergence point of the site’s human flow.
In the process of design, we carefully planted trees to ensure the visibility of the four sides of the shop, and combined with the historical story of the site to create a series of main interaction space and stay space.
Yadong Memoranda Square combines Fogsen with the stage to form a center where people gather and interact, as well as a high tide and memory point of the site. Through Fogsen, we hope to en-liven the atmosphere of the site and bring more dialogue and interaction to the space and people.
▼设计示意,Diagram
▼中心广场 – 亚东大事记雾森广场,Central Square – Yadong Memorabilia Misty Sen Square
▼近景,Close-up view
▼景观细节,Detailed view
小剧场&天桥
Small Theater & Overpass
场地原本是 B 栋建筑的室外消防楼梯正对舞台,设计团队建议结合室外消防楼梯做一个小看台和一个露台。露台结合二层业态形成户外阳台,下方成为舞台和中心广场看台。希望这里会成为室外小型活动和办公人员的户外就餐地,阶梯下方空间加入公共卫生间功能。整体空间得到有效利用,景观建筑延续园区的现代工业风格。建成之后使用者的参与和互动达到了最初设计师预设的氛围和效果。
The site was originally the outdoor fire stairs of Building B facing the stage. The design team proposed to combine the outdoor fire stairs to make a small stand and a terrace. The terrace, combined with the second floor, forms an outdoor balcony, which becomes a stage and a central square stand below. It is hoped that this place will become an outdoor dining area for small outdoor activities and office workers, and the space below the steps will add the function of public toilet. The overall space is effectively used, and the landscape architecture continues the modern industrial style of the park. After completion, the user’s participation and interaction achieve the atmosphere and effect that the designer originally intended.
▼小剧场分析图,Diagram
▼小剧场实景,Small Theater
▼台阶和露台,Steps and terrace
珩竖
珩竖景观
▼中央广场看台,Central square stand
天桥原本是一个单纯的通行的功能,业主想把天桥打造成网红桥。设计团队建议保留天桥的现代工业设计风格,通过色彩和镜像空间形成空间和视觉的不同体验。
The bridge is originally a simple traffic function, the owner wants to build the bridge into an internet-famous bridge. The design team proposed to retain the modern industrial design style of the flyover through color and mirrored Spaces to create different spatial and visual experiences.
▼天桥,The bridge
▼远观天桥,Distant view
商业步行街
Commercial pedestrian street
整条小吃街成一条直线,左右两侧建筑室内标高相差 0.6 米。设计团队建议通过平台和水景来协调两侧的高差,同时形成外摆平台,种植分枝点较高的乔木营造林荫步行街。我们希望压低视线,让步行者的视线和注意力集中在商业铺面上。空间上,步行街到中心广场,形成开放的界面至收紧的步行空间再到开敞中心广场,通过此手法营造一种新的商业景观空间体验。
The whole snack street is a linear line, and the indoor elevation difference between the left and right sides of the buildings is 0.6 meters. The design team proposed to use platforms and water features to coordinate the height difference between the two sides while forming an exterior terrace, planting trees with high branching points to create a tree-lined pedestrian street. We wanted to keep the gaze down and the pedestrian’s eye and attention focused on the commercial pavement. From the pedestrian street to the central square, an open interface is formed, from the tightened walking space to the open central square. Through this method, a new commercial landscape space experience is created.
▼设计示意,Diagram
▼商业步行街,Commercial pedestrian street
总结
Summarize
亚东柒号文创园的改造升级成果给烟台开发区失去活力的工业园区指明了方向,重新连接了周边社区和工业区的互动与交流。填补了周边区域艺术公共空间的空白,带动了周边区域的城市更新,激活了老工业区的城市经济再度繁荣。在开发区政府、开发商、设计师团队共同协作推进下,为城市居民打造了开放性的城市地标和城市记忆。建成之后很快成为了市民和游客的打卡地,同时也吸引了大批年轻人入住此地。这次城市更新让亚东柒号重新焕发新生,它以一种新的面貌继续在引领这个时代。
The achievements of the regeneration and transformation of the Seven Cultural and Creative Park in Yadong serves as a catalyst for the historical industrial park in Yantai Development Zone. This public space not only adds artistic values to its community identity, but also facilitates new economic growth in this old industrial neighborhood. With the joint effort among the government, developer and design teams, the Park becomes the urban living room, attracting visitors and young residences across the city. More importantly, this is not just the beginning. As the surrounding plots get developed further, this community will cultivate its own identity and vibes in a new era.
▼商业步行街鸟瞰,Commercial pedestrian street – aerial view
▼总平面图,Site plan
▼项目 logo 详图,Logo
▼亚东装置雕塑,Installation
▼特色座凳,Seating
▼中心广场雾森详图,Central plaza
▼小剧场详图,Small theatre detail
项目名称:理想与新生|亚东柒号 YD7 城市更新
项目类型:旧改、城市更新
设计方:上海珩竖景观建筑设计有限公司
项目设计:2020 年
完成年份:2021 年
设计团队:赵勇、卞少豪、蔡建港、易慧贤、张敏婕、任思莹、黄福明、杨纯、李佳琼
项目地址:山东省烟台市福山区松花江路 7 号
建筑面积:7890㎡
摄影版权:鲁冰、卞少豪、赵勇
合作方:AAI-Monster lab & 刘宇扬建筑事务所
客户:山东双祥房地产开发有限公司
材料:花岗岩、碎石、不锈钢、竹木、聚碳酸酯实心板、亚克力、玻璃
Project name: Ideal and rebirth | YD7, No.7 Yadong, urban renewal
Project type: Old renovation, urban renewal
Design: Honing Studio
Design year: 2020
Completion Year: 2021
Leader designer & Team: Zhao Yong, Bian Shaohao, CAI Jiangang, Yi Huixian, Zhang Minjie, Ren Siying, Huang Fuming, Yang Chun, Li Jiaqiong
Project location: No.7 Songhuajiang Road, Fushan District, Yantai City, Shandong Province
Gross built area: 7890㎡
Photo credit: Lu Bing, Bian Shaohao, Zhao Yong
Partner: AAI-Monster lab & Yuyang Liu Architects
Clients: Shandong Shuangxiang real estate development Co., LTD
Materials: Granite, crushed stone, stainless steel, bamboo, polycarbonate solid board, acrylic, glass
客服
消息
收藏
下载
最近













































