查看完整案例


收藏

下载
每天给你分
享一个设计灵感
Morte a Venezia 1971
中任何一个结构,一个形象,从许许多多的面折射出隐喻,反复转折与构建,形成最终的璀璨。
这个项目就像《Morte a Venezia 1971》一样,“家”的结构,形象,在反复传递与折射,现实与梦境,真实与虚幻,记忆与生活重叠交织,扭拧,最后纠缠在一起,归于平静,达成最终的精神契合。
业主是一对年轻夫妻,希望有一个依赖共存的场所,生活分区合理,动线顺畅,让家人回到家就能感受到家不是一个单纯的栖息之地,而是可以交付精神与身体的地方。
第一幕
电影的开端总是极具趣味性,正如这个房子一样在不规则的空间中置入合理的功能区,用人的习惯偏好去融化整个空间,人在外界的郁闷疲倦,其内心的痛苦找不到发泄的出口,当他沉浸此间,被包裹可得到平静和解脱。
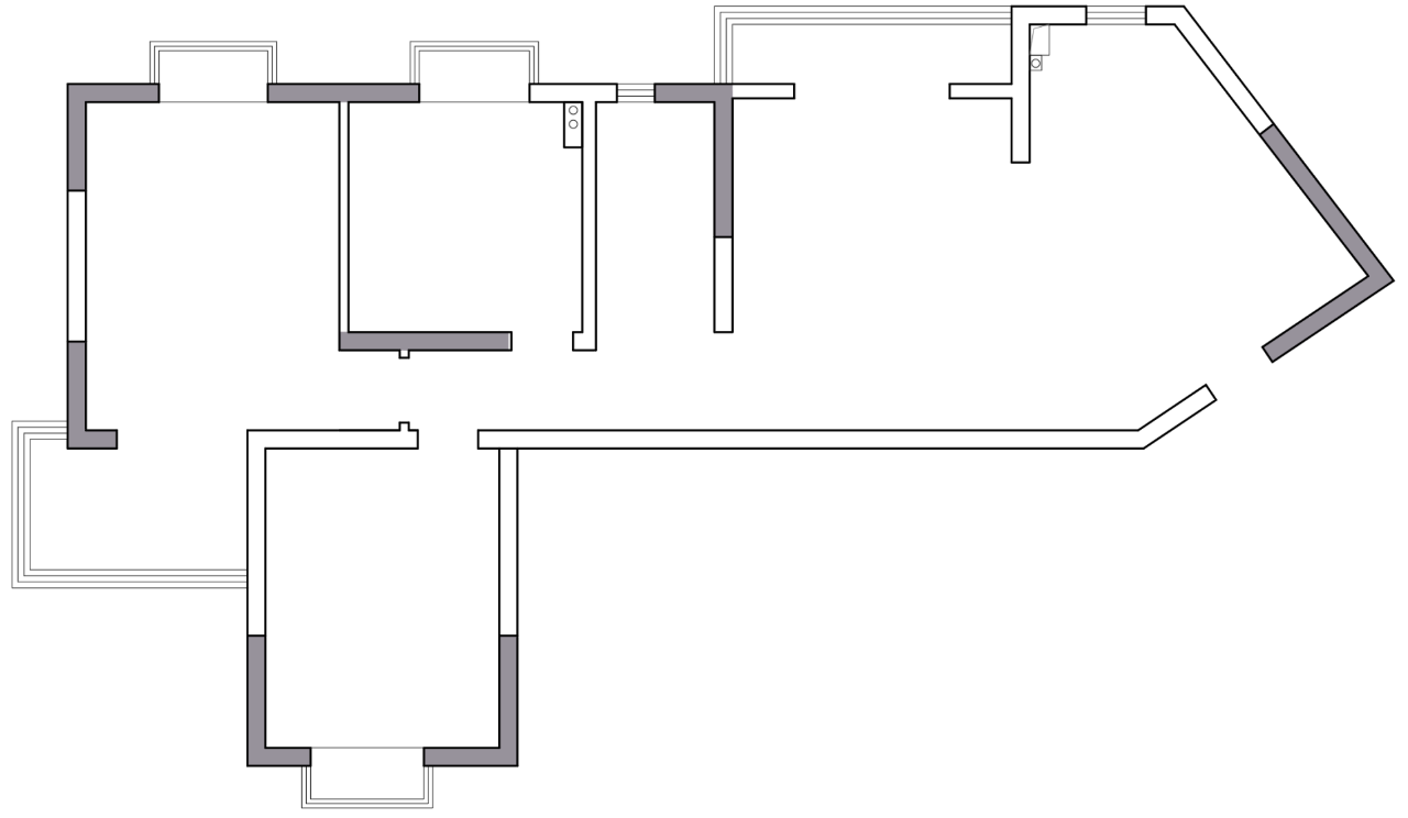
原户型就是棱角转折的异形,空间狭长无趣,昏暗压迫的走廊一眼看进主卧,转折处仿佛要将空间,压缩,折叠,不留人喘息的余地。
△原户型图
打破狭长压抑的视觉感受,于场所中造景,一方私密空间,人为的达成安全的隐蔽之所。
户型图
进门处的梯形结构中,既要保证空间开阔的情况下 ,合理剥离出既定的功能区。又要成为独立运行的个体空间。在原户型的进门转折处,抽离出入户玄关,以供居者整理鞋帽,摆放物品。
正如马勒的第五交响曲一样,黑暗中的激情明亮,整个空间中用弧形几何串联,胡桃木家具让钝感力在家中流动,在疲惫中点亮新的生命力。
大面积的白色带来理性与克制,规则图案的地毯卷携一丝秩序感,自然系的软装,将理性内敛,同色系的收纳柜更好的满足居者的生活要求。
奇怪的厨房空间则带来更多的可操作性,通过折叠门的展开,控制着空间的开合。延伸出的岛台将两人的生活动线交叉重叠,制作的同时也可以与家人互动,将氛围感于此处弥漫。
第二幕
家是纯粹的,纯粹的精神寄托,纯粹的苛刻,纯粹的美。柏拉图式的精神契合只存在在古老的历史书和末流艺术家的幻想里,在此方空间得到展现。
在书房内置入一排衣柜,作为主卧衣柜收纳的补充。书柜采用铁艺架,安放着诗与远方,视觉上化解了衣柜形成的压迫感,使书房更加轻松舒适。
淋浴处隐形地漏与悬空坐便是一个家的现实,灯光跟随水流倾泻,一个温暖的放空之地形成。
谢幕
由地灯引入“电影”的谢幕,追求纯粹与融合的氛围,阳光随着纱窗在空间舞动,一幅戏猫图点燃电影最后的结尾,添加了趣味的转折。
主卧减少了收纳,留出空间让氛围入驻。在衣柜留出一个空开格作为床头柜使用,床头另一边用五斗柜代替,可以收纳女主人所有睡前使用物品,简单的圆形壁灯像是一个完美的句号,给这部“电影”带来戛然而止的美感。
无限探索,寻找关于家,关于美感的答案。
项目信息
项目面积:
120㎡
项目地址:
南京市伦敦城
设计:
时铭空间设计
项目摄影:
黑曜石空间摄影
空间美学|森系空间,自然惬意的小资情调
七夕特辑|法式家居,藏在细节里的浪漫
客服
消息
收藏
下载
最近


































