查看完整案例

收藏

下载
建筑立面的装饰线条是设计的重要元素之一,它不仅起到美化建筑的作用,更是展现建筑品质和个性的突出特点。为建筑增加层次感,营造出令人赞叹的视觉效果,让建筑呈现出多样性和富有魅力。那么如何通过装饰线条改变造型,使外立面焕然一新,这就离不开装饰线条及其饰件产品。
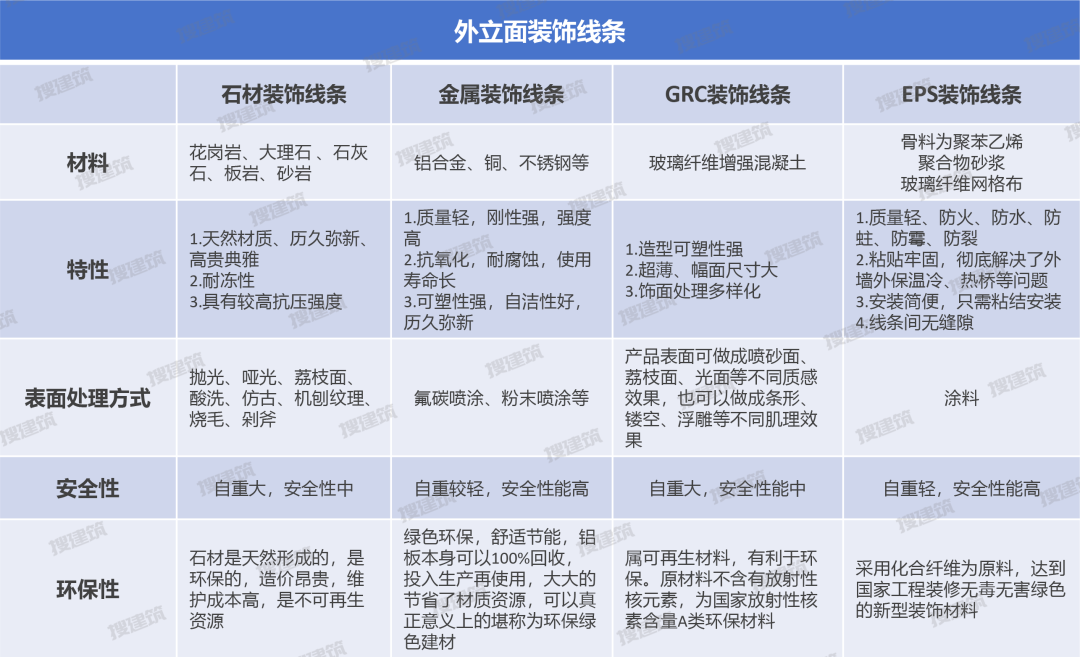
建筑装饰线条的选择性很多,常见的有石材线条、金属线条、GRC 线条、EPS 线条等材料,不同建筑装饰线条不管是材质还是施工上都存在较大差异。
装饰线条种类 图片来源:搜建筑
金属装饰线条
金属装饰线条具有超强的可塑性,在外立面装饰中应用最多,极大程度地丰富了外立面的造型。
金属装饰线条主要分型材线条、板材线条。按不同的材质又分为:铝合金线条、铜线条、不锈钢线条。其表现形式也是多种多样:等腰梯形线条、三角形线条、圆形线条、曲面线条,甚至变截面装饰线条,加上其表面手法的多样性,展现的外观效果是千变万化的。
实景图型材线条:采用铝合金型材做为线条装饰材料。一般情况下单根长度不超过 6m,特殊长度需要定制化加工。受制于铝型材的开模加工工艺,通常截面长度不宜大于 300mm。铝合金型材主要选用 6063-T5/T6 系列铝合金。
板材线条:是采用金属板材做为线条装饰材料。其中铝合金板是最常用的幕墙金属板,备选材料还包括复合铝板、不锈钢板、铜板、钛锌板、钢板等。规格厚度通常为 2.5~5mm;板幅规格: 1220x2440mm,超大尺寸可定制,但成本较高铝合金板材主要选用 3003/5005 系列铝合金。
铝合金线条:用纯铝加入锰镁等合金元素后,挤压而成的条状型材,具有轻质、高强、耐蚀、耐磨、刚度大等特点。比如天津中海天空之镜整体外立面以纯粹的横向曲线,搭配弧形转角玻璃,主体线条选用了银灰色铝板搭配古铜色金属勾边,同时在线条端头将古铜色金属线条进行放大处理以增加线条层次与精致度。
天津中海天空之镜实景图。古铜色线条在端头放大增加线条层次与精致度。
天津中海天空之镜示意图
杭州大家·传宸府
外立面采用米黄的石材与金色的金属线条窗框,金色与白色的配色显得明亮活泼,充满格调,整个立面如雕塑般精致。金色铝板勾勒的线条镶嵌在白色铝板上,大面积的转角玻璃形成轻盈通透的视觉效果。简洁有力的线条语言、低饱和度的立面色彩、金属勾边,细节上的推敲和克制,最终达成了温润纯净的整体气质。
杭州大家·传宸府 大样材料标注©九米设计
杭州大家·传宸府 高层住宅立面©建筑译者姚力
重庆中国铁建·西派城
建筑外立面一根根精致的金属色线条,勾勒出整个项目的完美“身段”。
该项目外立面横明竖隐,竖向玻璃通过铝合金副框用结构胶固定在边框上,竖向胶缝 15mm,横向压板扣接在横向边框上。边框在工厂组合,在施工现场用 4mm 厚折弯钢板固定在主体结构上。横向 60mm 宽明框铝合金装饰线条,竖向 15mm 胶缝。
重庆中国铁建·西派城建筑摄影:存在建筑
保利招商·文璟和颂
项目外立面采用全铝板干挂,香槟金+银灰色+金属线条的组合,再搭配南向大面积玻璃天幕,显得非常有质感。
保利招商·文璟和颂示范区实景
南京越城天地·四十二院,建筑立面主材由葡米石材构成,搭配简约金属线条,在横纵方向上形成视觉延伸。
南京越城天地·四十二院实景图
重庆融创壹号院
设计重塑曲线美学,利用建筑流畅的线条、曲线切面带来视觉动感。外立面采用曲线型金属线条设计,辅以转折处的弧面处理、轻盈的弧线挑檐。
重庆融创壹号院实景图
不锈钢线条:具有高强、耐蚀、表面光洁如镜、耐水、耐擦、耐气候变化的特点,装饰效果也非常好。比如上海绿地海珀外滩外立面边框笔挺的线条由石材与不锈钢材制成。工艺精良的镀钛不锈钢材勾勒出的金色线条是立面的点睛之笔,既彰显出建筑的现代质感,也传递出温暖柔和的居住氛围。
海珀外滩实景图 ©Studio FF、goa 大象设计
铜线条:用合金铜即“黄铜”制成,其强度高,耐磨性好,不锈蚀,经加工后表面有黄金色光泽。
比如郑州瀚海观象在利润为前提的条件下,运用铜加石材的立面选材,参差点缀纯紫铜线条,在房屋运行周期内可以实现约 3-4 种色彩变幻,提升项目整体形象,在外立面上尽显尊华。
郑州瀚海观象 实景图
郑州瀚海观象效果图
石材装饰线条
石材的可雕琢性使众多繁复、精致的线条显有文化底蕴。
石材装饰线条在现代建筑和公建化外立面中运用较少,但也不是绝对不用,在新中式、新古典建筑中石材线条能发挥的效应是无可比拟的,其厚重古朴的材料语言本身就是典雅、庄重的代名词。
石材装饰线条种类有很多,通常分为以下几类:花岗石花线条、大理石花线条、砂岩线条、石灰岩线条、人造石花线条
最常用的是花岗岩线条和大理石线条,随着砂岩使用量的增加,砂岩线条的使用也越来越多,石灰岩线条由于容易被风化腐蚀,且质地较软,用得会比较少;而板岩由于质地问题不适合加工作线条。将这些石材加工成单件或者多件组合拼接,形成整体的、连续的石材线条,主要用作为建筑物转角、腰线、踢脚线等,以达到装饰美化的目的。大致分为错缝、齐缝、开缝、闭缝、花式拼接等,其中还包括深色、浅色石材的深浅缝处理。常用颜色有白、黄、灰色。石材线条除了能起装饰作用外,也有一定的实用价值,比如说起到保护作用,特别是用在一些容易磨损破损的地方,像是不同装饰材料的接口和收口处、拐角等容易碰撞处等等。比如常州新城璞樾春秋洋房立面三段式设计,为更体现产品的精致和庄重采用了全石材,为此施工图在细部上也做了大量工作。
常州新城璞樾春秋 空间摄影:筑作视觉
底部三层石材基座与屋面铝板飞檐上下呼应,既满足外墙屋面等构造做法要求,又突出了层次感,这是团队仔细推敲复核线条做法及尺寸的结果。
常州新城璞樾春秋 空间摄影:筑作视觉
比如北京华润·长安九里,在以“限竞房”作为主流产品的时代中,启用石材外立面的成本不言而喻,设计团队反复推敲线条细节设计。它不再是装饰,它将作为建筑固有的一部分,引导人们去理解整体。
北京华润·长安九里建筑立面与细节设计©弘石设计
入户门头强调石材直线和弧线的结合,利用石材凹与凸的变化丰富视觉效果。
北京华润·长安九里建筑入口摄影:李晓光
北京华润·长安九里实景图摄影:李晓光。青岛青铁华润城凯旋门外立面入口门头,通过仿铜铝板与石材包边,形成精细化设计,提升入口品质。
青岛青铁华润城凯旋门实景 ©夏强
©UA 尤安设计南京中冶锦绣珑湾的单元入户门,采用了大量的石材线条设计。
南京中冶锦绣珑湾石材线条立面效果图
EPS 装饰线条
EPS 装饰线条是一种新型的外墙装饰线及构件,更适用于安装,在外墙 EPS、XPS 保温的墙体上,既能体现欧式古典、高雅的装饰风格,又能保证主体建筑外墙不出现冷、热桥效应。具有安装方便、经济、耐久性长等优势,而且能防火又不会发出有毒物质,是环保的优质装饰建材产品。
EPS 装饰线条采用电脑数控切割,制作快捷,品种型号多,如线条、罗马柱、窗套、斗拱等,适用于欧式建筑风格的别墅、联排、高层等建筑。
EPS 装饰线条比上边的 GRC 线条优点更多,GRC 预制线条的重量较重,在高空有安全隐患,几何尺寸不够准确,接头接缝很难处理,安装时非常困难,与墙面连接用钢制膨胀栓,影响外墙美观,接缝易开裂,不防水,没有保温性能,更不能防止冷、热桥效应。
示意图
江苏旭辉·锦麟铂悦府
提取江南美学中的横向线性元素,结合现代倒圆角的做法,线条刚中有柔,凸显时尚。
元素提取示意图
土建+EPS 玩转曲线与弧面,立面上用深灰色金属线条为 EPS 板锁边,降低成本同时保证曲线的平滑与线角的坚挺。横向曲线规律性阵列,形成创新感的超流体立面。
江苏旭辉·锦麟铂悦府实景图
建筑摄影 Moment|远洋刘颖媛
济南融创文旅城·紫檀园窗框外 EPS 线条模拟石材勾勒出精致的窗眉、凹槽丰富层次细节,主墙面以仿卡麦真石漆饰面,咖色真石漆为基调色,更具高级质感的建筑立面印象。
济南融创文旅城·紫檀园实景图
济南融创文旅城·紫檀园墙身细节表现
济南融创文旅城·紫檀园墙身线条爆炸图
GRC 装饰线条
什么是 GRC 线条?
GRC 线条如今也是一种常见的装饰线条,是一种以耐碱玻璃纤维为增强材料,水泥砂浆为基体材料的纤维水泥复合材料,通常用于建筑外墙或室内装饰。
它具有无限可塑性、很好的抗拉和抗折强度、耐久性强,能够抵抗风雨侵蚀、质量轻,安装更加简便、装饰性强,美观大方,特别适合制作装饰造型和用来表现强烈的质感。
GRC 板超薄技术、尺寸大,最薄可做到 5mm,标准宽度为 900mm 和 1200mm,长度不限,满足运输条件即可,亦可做成 5mm 至任意厚度,任意尺寸。而且 GRC 属可再生材料,有利于环保。原材料不含有放射性核元素,为国家放射性核素含量 A 类环保材料。
GRC 在建筑中通常可以做成罗马柱、檐口线、粱托、外墙线条等,一般用于欧式建筑等特殊立面效果,常规住宅应用较少。
示意图比如上海陆家嘴豪宅九庐,采用带状 GRC 的流线型设计,外观不失大气
上海陆家嘴豪宅九庐实景图
结语:
在建筑设计中,立面是非常重要的元素,而其中,装饰线条作为建筑立面设计的重要组成部分,具有独特的吸引力和视觉冲击力,令人眼前一亮。建筑线条的美和设计技巧与方法可以使建筑更具动感和视觉冲击力,吸引人们的目光。不同的纹理的变化可以使线条更加生动有趣,创造出丰富的视觉效果。
本资料声明:
1. 本文为建筑设计技术分析,仅供欣赏学习。
2. 本资料为要约邀请,不视为要约,所有政府、政策信息均来源于官方披露信息,具体以实物、政府主管部门批准文件及买卖双方签订的商品房买卖合同约定为准。如有变化恕不另行通知。
3. 因编辑需要,文字和图片无必然联系,仅供读者参考。
客服
消息
收藏
下载
最近
















































