查看完整案例

收藏

下载
基地位于昆山市西北部,阳澄湖东岸巴城镇东南角,北侧为城北西路高架,南侧为武汉大学路。接近长方形的场地原为昆山杜克大学临时停车场,新建的公交首末站将把以往区域内不同线路的沿路公交站台,与临时首末站合并设置,并结合商业、办公等功能提升项目的综合使用效率。项目主管领导与业主希望新的站场不仅满足公交站的基础服务功能,也能够成为一处城市郊野驿站,为乘客与周边市民提供更完善的服务。
建成后的公交首末站,主入口设置在南侧武汉大学路上,次入口位于东面三邻路。首期的1号楼建筑布置在基地东南侧,2号楼布置在东北侧,都迎向主要的人流来往方向。基地内其余部分为停车场地与配套设备用房。
1号楼南立面
由于基地处在城市边缘,南侧是大面积的待开发用地,西北方向被高架下的城市绿地包围,北侧紧邻新师姑泾,整体给我们的感觉是
大尺度空间里的一处小场所
。基于对场地的这种大感觉,设计希望这个功能化的服务建筑具有某种有意味的可识别的特征;希望新建筑能够回应、平衡城市周边的大尺度空间;也希望新建筑能够实践事务所新的形式方法。
从北侧城市景观带望向建筑
公交出站口
为此,我们采用了“
用特别的局部调制整体建筑
”的设计手法——把整体建筑分为两种要素,一种是
基础(体)
,它们是站房的主要使用空间,包含1号楼首层的服务与二、三层的办公,2号楼首层调度中心;另外一种是以钢结构和玻璃、金属幕墙组合的
局部(体)
,它们是1号楼首层的服务空间、二三层的连廊空间, 2号楼二层多功能室,以及连接1、2号楼的空中连廊。之所以把这个设计手法称为“调制”,是因为这些局部具有形式上的独立性,同时它们是用来完善和调整基础的。
比如说,1号楼的办公基础是一个简洁的方体,有自己的楼梯与功能房间,但没有可连接的走廊,当局部的走廊被组合在二层北侧和三层南侧时,房间才有连接的机会,不同层的房间根据走廊的位置来确定开门方式。再比如,1号楼与2号楼原是各自独立的,当组合了一个局部——跨接的空中连廊后,方能实现功能连接;再比如,2号楼的二层多功能室,可以看作一处后安装的局部,1号楼的沿街商业盒子,也是一处后期增补的局部。这个建筑的整体,就是被这样的局部“调制”出来的。
基础体与局部体的分解轴测
1号楼北侧的候车空间
商业零售空间
出挑深远的走廊空间
在此过程中,“识别性”、“意味”、“功能”、“气质”是组合与调整时的指引。比如,1号楼二层的局部——廊子,被布置在基础的北面,是因为可以就此形成一道供首层候车使用的雨棚,而三层廊子被设置在南面,是为了让廊道的视野越过树梢,瞭望整个大学景观。这些廊子的空间与水平板,在形式上出挑很远,加上其深色的材料处理与浅灰色的基础形成对比,营造出一种江南建筑特有的安静飘逸韵味。整个建筑深色局部(体)都选择了略显夸张的造型,与基础(体)刻意简明、呆愣的处理,以及建筑整体所呈现的矜持的韵律与格局放在一起,形成了一种内部张力,而这种气质反过来又会加强建筑的整体性。
施工过程
西立面
从走廊望向周边城市景观
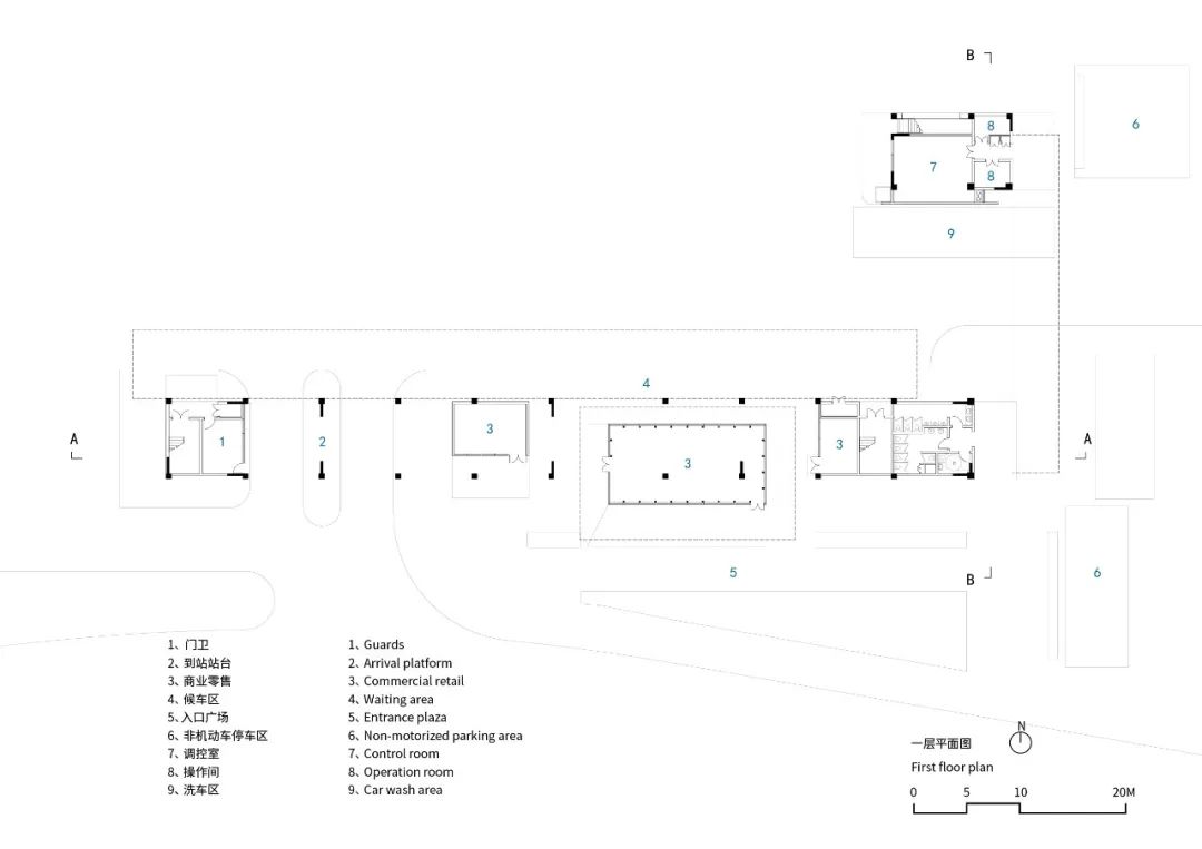
一层平面图
二层平面图
三层平面图
东立面
南、北立面图
名称:昆山杜克大学公交首末站设计
类型:交通设施
地点:昆山市巴城镇武汉大学路北侧
时间:2020-2023
规模:1982平方米
状态:已建成
业主:昆山市公共交通集团有限公司
设计单位:阿科米星建筑设计事务所/庄慎、任皓、唐煜、朱捷
设计团队:庄慎、朱捷、王迪、邱梅、王子潇、刘倩
结构机电:上海申城建筑设计有限公司
幕墙单位:上海迅发建设工程有限公司
施工单位:盛新建设集团有限公司
摄影: 朱润资
客服
消息
收藏
下载
最近


























