查看完整案例

收藏

下载
颖画廊的基址在一个由几栋二层房子围合起来的院子里。沿街的院墙与院内的砖房子之间有个长28米,宽3米多的通道,通道里还设有一个室外小市政的井盖。房东为了多得到一些可出租的空间面积,给这个狭长的通道搭了个彩钢顶,安了前后门,这就是颖画廊空间的前身。草场地成为颇有人气的艺术区,差不多十年前就开始形成了。大大小小的画廊、艺术家工作室、餐厅小商店什么的基本上都嵌入到灰砖与轻钢结构混合的社区建筑肌理中。空间的租期为五年,对一个小型画廊来讲,租约算签得比较长了。地处北京城市边缘的艺术区,在当前快速城市化的大环境下,租金的增加、用地政策的改变等诸多因素使得很多小型画廊三五年就不得不另找空间。画廊主希望100平米空间的改造能满足五年的使用, 要求造价控制在每平米1000元左右。颖画廊的设计就在这样的客观条件下开始了。
Ying Galley’s new location is inside a yard surrounded by two story buildings. Between the yard wall and the buildings there is an ally (28m * 3-3.6m). The ally was for outside maintenance, the landlord added a roof to it and closed it with a door at each end to yield more rental spaces. Cao Chang Di is an art zone near 798 art factory. A mixture of studios, galleries, shops and restaurants is settled here in a combined texture of masonry buildings and light steel glass additions.The lease of the space is five years. The art district located at city periphery such as Cao Chang Di is under constant transformation as a result of fast paced Chinese urbanization. Many galleries and studios have to change their spaces several years due to rental increase or demolition of buildings when land use policy changes. Under such conditions, the construction cost to be limited around 1000 RMB/㎡.
设计试图使颖画廊成为人与艺术互动的场所,一座跨越边界,联接艺术与生活的桥。现状的空间是在院墙里面,而设计试图使画廊的体量跨越院墙,呈现于道路边。由于现有的院墙不允许改动,我们就在其外侧曾设了一层阳光板,覆盖住原有的院墙,使画廊有了一个28米长的沿街立面。阳光板轻质半透、价格经济。为了使其在室外更耐久,并对后面的院墙具有遮挡效果,阳光版背面附了一层反光膜,使得外立面远看呈现出金属般的光泽。阳光板延伸到院内画廊空间的其他几个外表面上,画廊新的建筑体量从旧的环境肌理中生长出来,然而又与周边形成对比。
The design intended to make a place where art and people interact, a bridge that links art and life. Instead of remaining inside the yard, the gallery volume was brought out to the street. Since the yard wall must be kept intact, it was sandwiched with interior wall and an exterior layer of poly-carbonate panels that is lightweight and economical. To increase its durability and achieve the desired visual quality, reflective membrane was applied to poly-carbonate panels at back, giving the front surface a metallic look in distance. The same panels continue into other exterior surfaces of the gallery inside yard, so that a new volume grows out of the existing physical context yet also forms contrast to it.
▼建筑与室内外环境关系,the relationship with surroundings
▼建筑外立面反光膜展现金属效果, reflective membrane giving the front surface a metallic look in distance
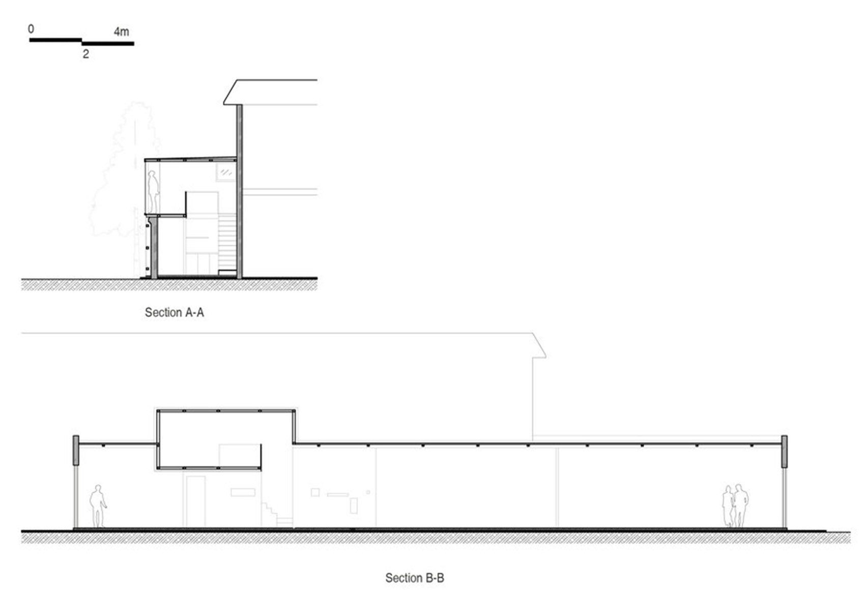
目前这个区域内对原有建筑加建有严格限制,通过跟当地管理者尽力协商,屋顶可以在5米范围内被加高1.5米。这决定了画廊的功能布局。室内空间包含四个展厅,三个3.6米原有高度的展厅在地面层,一个在夹层上。夹层下面出现一段有凹龛的狭窄空间,高2.4米,宽1米。凹龛用来展示艺术家创作的小物品。展厅空间在这里收束,使人靠近凹龛,注视其中的展品。旁边形成一个功能区,将卫生间、厨房、储藏间和通向夹层的楼梯紧凑地整合在一起。
Due to restriction in adding height to existing structures, only a 5m long section of the roof was permitted to raise by 1.5m, which determined the spatial layout of the gallery. The exhibition space consists four show rooms, three at 3.6m high on the ground floor and one at 2.3m high on the mezzanine. Underneath the mezzanine the space narrows into 1m wide and 2.4m high to accommodate a few niches on the wall to draw people’s attention to small items displayed in it. A bathroom, a kitchen, a storage and a stair are integrated into a compacted functional zone behind.
▼入口,entrance
▼展览空间,display room
▼后门,back door
夹层上有一扇通高的窗。当人身处窗前,画廊室内与街道发生视线交流,给人一处可以安静独处的空间,窗在这里成为隐形的“桥”。窗子也将自然光投射到底层,给中段渐暗的功能区带来采光。
A full height window facing the street is placed on the mezzanine level. The window links the street and the exhibition space, provides a corner for contemplation and brings natural light into the functional zone underneath.
▼楼梯收纳设计,the storage under the stairs
▼夹层高窗给人一处安静的空间,a full height window facing the street provides a self space
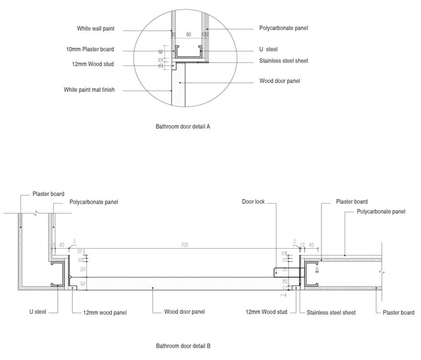
在卫生间这个最私密最个人的空间里,墙面回到外部使用的阳关板,模糊内与外的界限。我们自行设计制作的镜前灯展现出“花”型,由无纺布做出的三十余朵“花“组成灯罩,将蓝红两色灯光滤出。花灯带来对花的联想… 设计愿颖画廊像一朵鲜花,在有限的使用期间,焕发光彩,给周边带来一些美好。
As the most private interior space, the bathroom is applied with the same poly-carbonate panel as that of the exterior wall to blur the boundary between inside and outside. The DIY ceiling lamp is composed of more than 30 “flowers” handmade from non woven fabrics, filtering blue or red light into the space. The design intended Ying galley to be like a flower, temporary and transient as it might be, however, to exude freshness and energy , in hope of contributing to a better surrounding.
▼洗手间,bathroom
▼独特的花灯设计,the handmade flower lamp
▼一层平面,the first floor plan
▼二层平面图,the second floor plan
▼东立面,east elevation
▼剖面,section
项目名称: “颖”画廊改造
地址: 中国北京朝阳区草场地
项目建筑师: 狄韶华
团队: 安兆学、冯淑娴、冯建成、刘星
建筑面积: 100.0 平方米
项目年份: 2016年
摄影师: 夏至、 Praxis d’Architecture
客户: 颖画廊
工程造价:1200元/平方米
项目中所用建筑产品及品牌:1.汇丽牌阳光板;2.龙牌石膏板;3.格力空调;4.一木方平面镜
完成时间:2016年6月
客服
消息
收藏
下载
最近















































