查看完整案例

收藏

下载
21cake作为线上精品蛋糕品牌, 于2016年推出位于上海复兴SOHO的第一家线下体验店, 并把业务扩展至咖啡制作。店铺的平面布局窄小而不规则,非常建筑在设计上结合了21cake 品牌的简洁风格,选用少量建造材料并充份发挥它们的可塑性。21Cake, as a well known online cake shop, has launched their first store at SOHO Fuxing Plaza in 2016. In addition to their well know cake products, 21Cake looks into coffee production and equips the store with coffee machines.
▼外观,exterior view
店里采用了对比鲜明的两种主要材质营造视觉反差; 白色人造石表现出店面的简洁精致, 配搭软木带来的温暖气氛及经典格调。两种材料的色调也是21cake产品包装的主要配色,唤起顾客对品牌印象的认知。
The shop layout is small and irregular, so the challenge was to create an interior design that is consistent with 21Cake’s simple and elegant brand identity. A few basic materials are used, including cork and corian. The contrast in color and texture of these materials creates a familiar expression of the brand; cork provides the warm and classic atmosphere while white color corian reflects the simplicity and cleanliness.
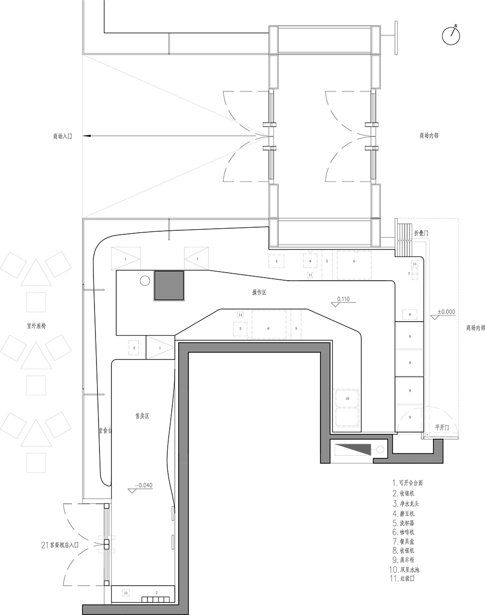
▼平面图,plan
▼室外入口空间,发光的LED墙面,entrance open to the exterior,luminous LED wall
▼白色人造石和软木材料形成对比,the white color corian and warm cork contrast with each other
人造石是构成店内白色空间的主要元素, 被用作墙面及操作台面; 也配合不同工艺技术, 在店里变化成有趣的设计点: 比如店门上的浮雕图案,或结合LED装置的发光墙面。在顾客区内,人造石在窄小的空间里为顾客提供能休憩使用的设施。
White corian, material that forms the functional space, has been tested for possibilities in its physical character. It is used as finish material for the worktops and walls, as well as to create luminous wall, sliding doors, backrest and cantilevered table.
▼商场内的店门上有浮雕图案,背面的玻璃完成面可用作白板,white corian sliding doors with craft patterns, with glass finish on the back which could be used as white board
人造石推拉门以21cake的蛋糕盘作为概念, 制作出凹凸的浮雕图案。7扇推拉门在开店时收纳到店面两侧;门的背面是带金属背板的玻璃完成面, 可用作白板书写或利用磁铁把信息固定在门上。
Design concept of the sliding doors is generated from the shape of 21Cake cake plates. The cake plate shape is used to craft patterns on corian finish of the 7 sliding door panels. When the shop is opened, the doors are stored at either side of the shop front. At the back of the sliding doors are glass finishes backed by a metal panel, which can be used as white boards, or to display shop information using magnetic fixtures.
▼推拉门示意,sliding doors
人造石靠背的流线型设计考虑到不同高度顾客的使用条件。靠背使用亚克力基础的人造石材, 以允许靠背与墙身的无缝拼接。人造石悬挑台面是操作台的延伸、把L型空间连接起来的展示面。台面结合钢结构形成悬挑状态,不但节省结构空间, 更提高店面的通透性,延续简洁的设计理念。
The backrest that grows out seamlessly from the wall was made possible by using acrylic based corian as finish material. The streamline shape was designed to suit users of different heights. A cantilevered table is designed as an extension of the worktop, connecting the L-shaped space. The cantilevered table increases transparency of the shop, intensifies the simplistic design concept at the same time.
▼顾客区,采用悬挑台面和流线型人造石靠背,custom area with cantilevered table and streamline shaped backrest
▼结合LED装置的发光墙面,luminous wall with LED
店的内外两侧安装了霓虹灯制造的21cake店招, 把最具有品牌识别性的字体, 通过物理化来建立一种新的品牌语言及风格。
Neon lights are used to create the shop logos, giving “21Cake” a physical twist to form a new display language.
▼店招,shop logos
为确保操作台面如设计理念般整洁, 设计中订制了不锈钢挂件作为储纳系统。挂件与墙体相结合, 可跟据使用要求灵活组合变换。
A suspended storage system is designed specifically for the store. Stainless steel tracks are installed on all the walls between the cork and corian, creating a separation line that can be used as hanging system for bespoke made racks of different functions and purposes. These racks can move freely along the stainless steel tracks, allowing users to configure the system according to functional requirements.
▼挂件储纳系统轴测图,axonometric of the hanging system
▼可以移动的不同不锈钢挂件,different stainless steel racks which are movable
项目信息
地址:上海复兴SOHO
客户:上海廿一客食品有限公司
主持设计人:张永和
项目负责人:李启悠
设计团队:韩书凯、常诚、尹舜、陈尤优、刘萍
建成时间:2016年9月
面积: 33平米
摄影师: 田方方
Project information
Address: SOHO Fuxing Plaza, Shanghai
Client: 21Cake
Chief architect: Yung Ho Chang
Project architect: Simon Lee
Project team: Han Shukai, Chang Cheng, Yin Shun, Chen Youyou, Liu Ping
Completion: September 2016
Area: 33 sq. meters
Photographer: Tian Fongfong
客服
消息
收藏
下载
最近





















