查看完整案例

收藏

下载
该项目为旧房改造项目,位于学校有些年代的住宅,幸福的三口之家。如果幸福和温馨要被具象化,那一定少不了木头的颜色。
项目地址 / 长沙-湖南师范大学校区住宅
Location / Chang Sha-Hunan Normal University
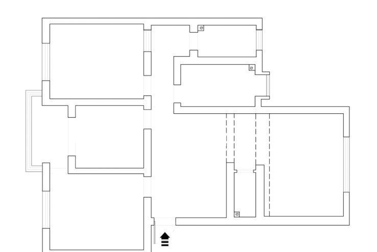
本案我们着重考虑了整体空间较小,采光、通风、面积分配、功能细化重组等问题,在墙体布局没有太大变动的情况下满足小家新的需要。
入户玄关做了高低差,强调了玄关范围,也增加了回家的仪式感。
餐厅
简单的格子装饰和绿植给小屋带来了生机。
客厅沙发区域,简约的家具和空间一样简单利落。
木质格子门和装饰呼应,强调了整个空间的调性
榻榻米增加收纳
主卧就选择了非常简单的木色背景板,整个空间简单又温馨
本案我们着重考虑了整体空间较小,采光、通风、面积分配、功能细化重组等问题,在墙体布局没有太大变动的情况下满足小家新的需要。
项目类型 / 私宅
Project Type / Private Homes
设计机构 / 长沙西间设计
Designer Department /Chang Sha W-Home DESIGN
设计主创 / 胡其辉
Principal Designer / Hu qi hui
设计团队 / 邹超 卢晓颖
Designer Team / Long cheng wu,Lu xiao ying
项目面积 / 85㎡
Area / 85sqm
2022年
客服
消息
收藏
下载
最近
























