查看完整案例

收藏

下载

翻译
Architect:Ernst Giselbrecht + Partner Architektur ZT GmbH;Bischof Partner Architektur AG
Location:Murau, Steiermark, Österreich; | ;View Map
Project Year:1992
Category:Factories
Many architects from Gropius to Le Corbusier, were fascinated by the essentially aesthetic potential which a radically functional structure offers. Modernism has always firmly believed in the authenticity of the functional building. Ernst Giselbrecht's design for the tie-beam hall in Murau originates in the same tradition. As a multi-purpose hall, however, cohesion is established not by virtue of requirements alone, but derived through reflexion on the conditions.
Building with wood is the main theme here, wood as a construction material - which is more closely associated with warmth and comfort than any other material, and probably also more often misused and abused - yet also, the handling of this material by carpenters, and their identity as craftsmen. As a training centre for carpenters, the hall has to fulfill various roles, it should reflect the curriculum, serve as a model and a source of inspiration demonstrating the technical potential of the material from which it was built.
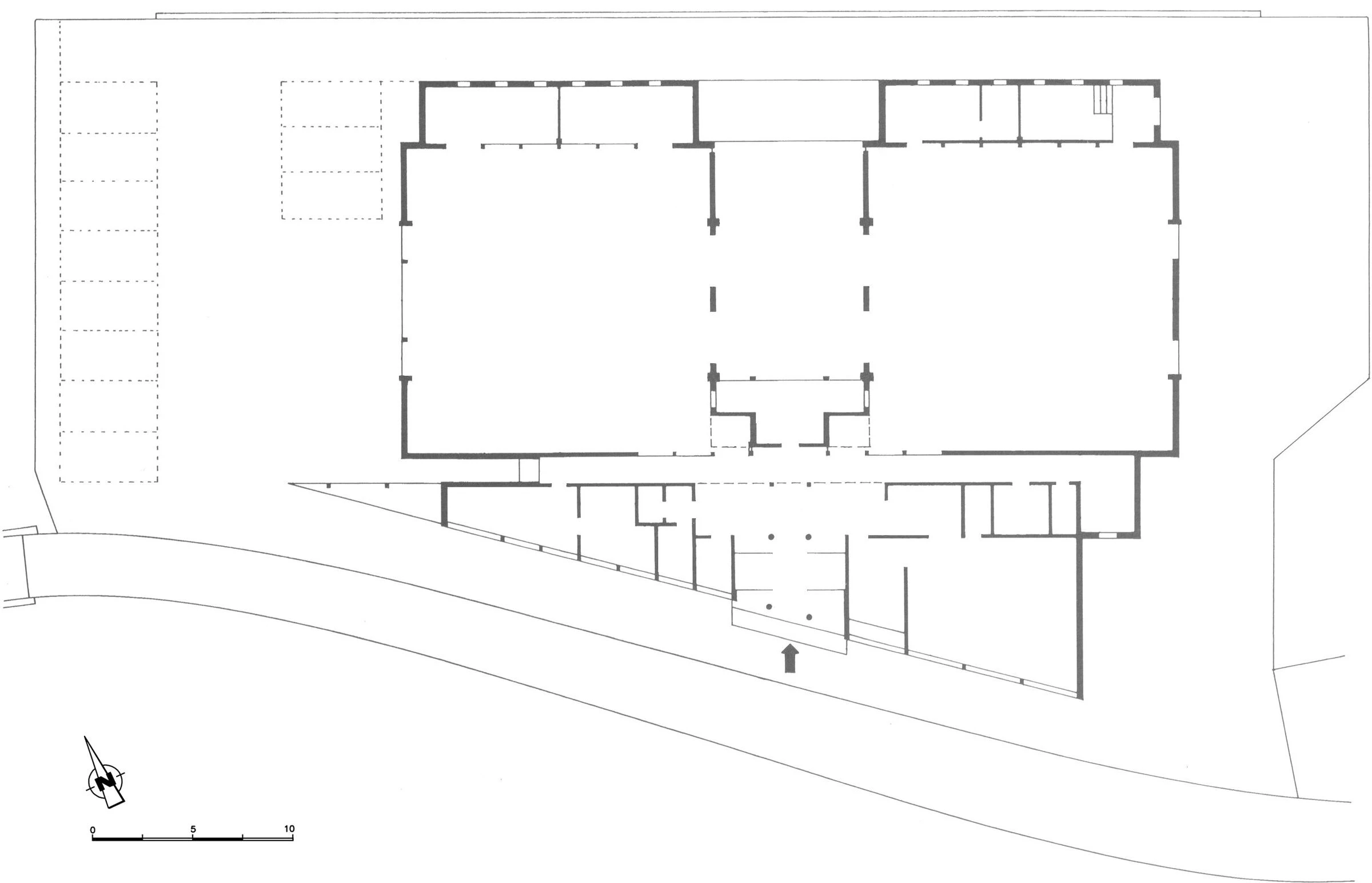
The supporting structure is an object lesson in how sticks can be combined to form trausses that are then tied together to form a three-dimensional structure, and how formal clarity can be obtained by despite the differentiating between tension and stress in the truss joints. The beams - each supported on four points - create a longitudinal space above the main hall which is devided into two square bays by the wood supply zone. The timber structure thus links together what otherwise would remain disparate elements. From the outside, the building looks like a single longish space whereas the interior has been divided into different bays according to their different functions.
▼项目更多图片
客服
消息
收藏
下载
最近













