查看完整案例

收藏

下载
项目名称:卢森堡邮政总部大楼
位置:卢森堡
设计公司:Metaform Architects
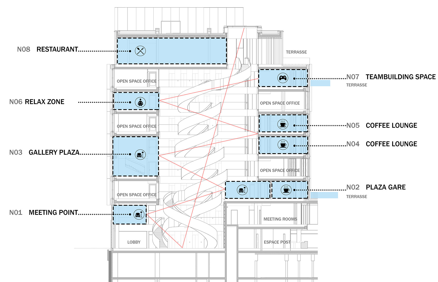
全新邮政总部大楼处于独特的城市环境中。它位于卢森堡最高密度的地区,对面是城市的主要交通枢纽,这是一座豪斯曼风格的建筑,有着巨大的天然石材立面。因此,新建筑是当代和历史之间的连接。一方面,全新CNS总部参与了对该地区的重新评估。另一方面,这栋历史悠久的Accinauto大楼结束了波旁高原豪斯曼风格的发展历史,其立面也已被列入保护名录。该建筑矗立在车站广场,这是城市最繁忙的道路之一,位于该国国际交通交汇处。建筑被框定在一个高密度的街区块,过往的车辆和行人主要从侧面感知到建筑的存在。通过挤压和变形的操作,Accinauto大楼的屋顶逐渐转变为一个垂直的表面,从而实现与商业街拐角处的建筑立面对齐。这种形式的对应呈现为一座转角建筑,并为未来的CNS总部获得更大的使用空间。虽然建筑保持了惊人的巨大体量,但其有趣的渗透性掩盖了开放性,这改变了建筑形体。它合并为一个单一的统一形式,融入周围城市的结构网络中。一层是邮政空间,用于接待客户,其他八层用于办公室。顶楼后部是公司餐厅,还有一个400座会议室。
在各个楼层,办公室类型基本都是开放空间,并带有6到8个工作站的组团。建筑的核心是中部的社交中庭,雕塑般的楼梯成为其象征。这个空间成为部门之间的交流中枢,如同一个象征性的红地毯联通各团队。此外,一些休闲和协作办公的空间有助于促进工作合作和健康福祉。建筑的可持续发展被投予很多关注,建筑已获得DGNB白金认证,这在用户与环境友好型建筑中是最严格的生态和经济性认证。具体来说,雨水被储存在一个超过270立方米的地下水库中,然后被过滤并在厕所中重复使用或用于浇灌植物。实施策略包括使用天然和本地产材料、活性瓷砖、夜间冷却、自动化照明管理等。对历史悠久的Accinauto建筑的保护,以及对现有基础和地下室结构的利用,为新建筑节省了超过8,600 m³的混凝土。和拆除并建造一座新建筑排放的气体相比,该项目减少了2600吨二氧化碳的排放。此外,来自邻近建筑(电信中心)的热量在项目中被转移和再利用,使其完全自给自足,无需化石燃料。
卢森堡邮政总部大楼外部实景图
卢森堡邮政总部大楼内部实景图
卢森堡邮政总部大楼内部实景图
卢森堡邮政总部大楼内部实景图
卢森堡邮政总部大楼内部实景图
卢森堡邮政总部大楼内部实景图
卢森堡邮政总部大楼内部实景图
卢森堡邮政总部大楼内部实景图
卢森堡邮政总部大楼内部实景图
卢森堡邮政总部大楼内部实景图
卢森堡邮政总部大楼内部实景图
卢森堡邮政总部大楼内部实景图
卢森堡邮政总部大楼内部实景图
卢森堡邮政总部大楼内部实景图
卢森堡邮政总部大楼内部实景图
卢森堡邮政总部大楼内部实景图
卢森堡邮政总部大楼剖面图
卢森堡邮政总部大楼剖面图
客服
消息
收藏
下载
最近





















