查看完整案例

收藏

下载
大约 25 年前,纽约市一对夫妇在达奇斯县北部买下了这座 18 世纪的农舍,作为周末之家,并聘请了室内设计师保罗·斯图尔特·兰金帮助他们组装。最近,他们开始思考如何在退休后将原本这个周末度假用的屋子作为未来长期居住的居所。
这一次,他们聘请了建筑师道格拉斯·拉森(Douglas Larson)和重新挂牌的兰金(Rankin)来重新设计房子。拉森对房子进行了重新配置和扩建。兰金则与房主合作完成了室内设计。此次装修尊重了 18 世纪的复古风格,同时提供了一种舒适而诱人的乡村感觉。
这所房子坐落在一条乡间小路旁,被树林环绕。
入口玄关位于车道外,是一个新增加的小房间。拉森说:“以前客人来了就是直接进入客厅。现在有一个地方供客人在进入房间时候可以脱挂外套。”
该空间引入了家的休闲风格。道格拉斯规划了衣帽间和长凳,绿色让人心情愉悦。石板地板可与马靴和雪地鞋相媲美,同时添加了天然材料。墙布是一种印在绿色橱柜上的草布。鞋舌和凹槽细节适合乡村环境。
玄关入口通向客厅。这个房间和相邻的带纱窗的门廊是房子里唯一在项目期间或多或少没有受到施工影响的地方。拉森在选择新门窗时,从房子现有的双挂窗户中得到了启发。
设计师将客户现有的家具与新地毯、灯具和配件混合在一起。他还放置了所有的艺术品。这是房主现有作品和他为他们寻找的新作品的结合。
兰金在整个家中使用了自然的图案,比如客厅沙发上的鸟和树枝。柔和的暖色调色板和天花板横梁也有助于使事物变得舒适。透过窗户可以看到带纱窗的门廊。
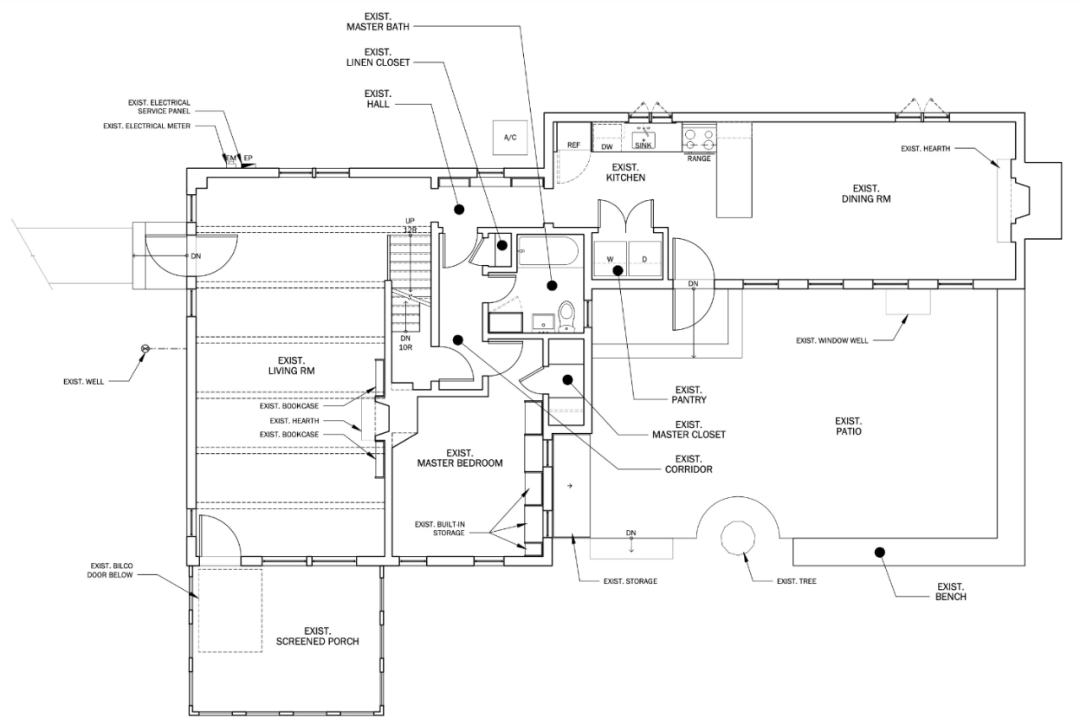
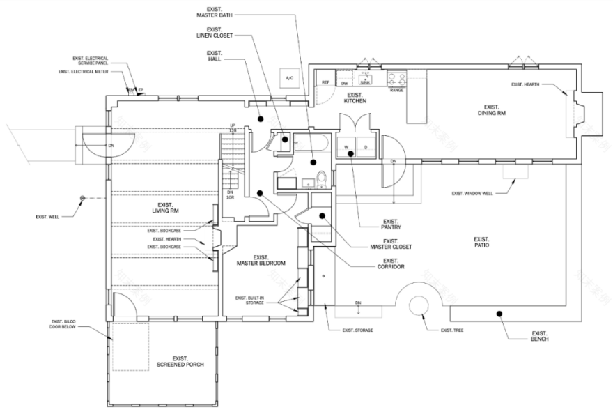
在之前的平面图上,房子是 L 形的,左边是大约 1763 年的原始部分,右边是现有的扩建部分。厨房位于顶部中央,右侧现有的扩建部分包含餐厅。从客厅到餐厅,必须穿过厨房,绕过一个半岛,动线非常不理想。
此外,在一楼的中央有一间非常小的卧室和全套浴室。
设计师对整体房间布局进行了调整。橙色部分是入口添加,蓝色部分则是其他一楼的添加,绿色部分标记重新配置的空间。在绿色中,可以看到曾经的厨房变成了走廊、化妆室和洗衣房。曾经的餐厅在右上角,变成一个家庭图书室。
穿过平面图顶部的走廊是获得适当流通和流动的关键。它从客厅直接通向图书室,沿途有通往餐厅和厨房的入口,这提供了更多公共空间的隐私。
比较平面图,可以看到拉森把房子的后面推到了现有露台的位置,然后他在后面加了一个新露台。丈夫希望餐厅和厨房都能获得自然光,所以拉森把它们放在房子的后面。餐厅接管了以前的卧室和浴室,厨房是新增加的一部分。建筑师将新厨房与餐厅排成一排,并在每个空间增加了两扇法式门。
从重新配置的餐厅可以看到从客厅到厨房的新走廊。设计师们能够保存并重新利用现有的橱柜,兰金增加了新的照明等。
灯具上有马,因为我的客户喜欢马,”他说,“我用了和厨房里用的一样的墙纸。我知道我们需要一些东西来温暖走廊,它非常适合。”
这是从复古鹅所在的地方,穿过餐厅到厨房的早餐区的景色。早餐区的艺术品以另一匹马为特色。
开放现有的和新的房间是该项目的重要组成部分。拉森添加的四组法式门可以让大量的自然光进入,并提供穿过田野到树林的视野。这些法式门来自 Lepage Millwork,上面有非常小的栏杆和栅栏,可以最大限度地提高光线。它们看起来非常精致。
结构木梁是新的,但保持了 18 世纪的家的感觉。裸露的天花板是二层的底层地板。
客厅的深红色沙发在这里的墙上延续着。兰金说:“我的客户在格拉梅西公园公寓的餐厅墙上涂了深红色,一直很喜欢。”所以他把颜色带到了北部。
古董餐桌、椅子和瓷器柜已经在房子里了。兰金帮助采购了一个 18 世纪的英国餐具柜和一块新地毯来补充它们。他还在整个房子里增加了新的灯具。所有的吊灯和壁灯都来自马萨诸塞州的时代照明器材公司。
翻新的很大一部分动机是创造一个更好的厨房。橱柜是由木材和油漆饰面混合而成,设计师花了很长时间在木制橱柜和彩绘橱柜之间找到最佳平衡。同样的草布从走廊一直延伸到厨房的早餐区,兰金说:“这真的让事情暖和起来了。”早餐室的家具是新的,椅子是用橡木叶图案的织物装饰的。
在新的盥洗室里,兰金增加了榫槽式墙裙、超大花卉壁纸、锡制郁金香蜡烛壁灯和一个新的定制镜子。虽然这所房子在几个世纪以来一直在变化,但它从未失去历史悠久的农舍感。而在规划新的屋顶线时,设计师特别注意到了原来房子山墙的高度。新增加的部分将房子推进后院,新的石头露台朝向草地和小溪的景色。现在,房子后面的每个房间都可以直接通往露台,露台上可以欣赏到草地和小溪的美景。
在左边,带纱窗的门廊和相邻的客厅保持原样。从那里开始,前两组法式门在餐厅外,后两组在厨房外。新的主套房在右边。宿舍是新的。设计师在楼上的屋檐下放了一间卧室和办公室,这让它们很舒适。这也为新的主卧室和图书馆提供了拱形天花板。
新走廊的尽头是舒适的家庭图书室。
兰金把房间布置得很齐全。他的客户发现了这个地毯图案,他定制了地毯,并将其裁剪和装订以适应空间。大柜子里放着电视。
这条走廊连接着新的一楼主卧室和浴室,抽屉柜的左边有一个步入式衣橱。兰金加了一张植物威廉莫里斯壁纸,并把客户的马图案盘子挂在墙上。新增加的屋顶线允许主卧室有一个通风的拱形天花板,柔软的黄油黄色墙壁营造出温暖而温馨的感觉。
定制的窗户处理和床头板装饰采用舒马赫的植物织物。多年前,这对新人收到了这盏灯作为结婚礼物。
拉森和兰金在现有的基础上进行了改进和发展,保留了这对夫妇周末家中所喜欢的东西。他们改造了这座迷人的房子,使其能够满足业主退休后的全职生活方式,同时也注意保持其历史感。
项目详情:
业主信息:一对夫妇
项目地点:纽约州达奇斯县
项目面积:175 平方米
项目户型:三间卧室,2.5 间浴室
设计师:Cuppett Kilpatrick 建筑+室内设计(建筑和室内设计)
项目拍摄:Paul Stuart Rankin(室内设计)和 Douglas Larson(建筑)
项目素材:Becky Harris
投稿及
客服
消息
收藏
下载
最近
















