查看完整案例

收藏

下载
本期的家是年轻两口人居住,马上要步入婚姻的殿堂,所以房子要重新装修设计以最美好的状态迎接崭新的生活,屋主两人属于随和,有活力的性格,喜欢轻快,简洁的生活环境
房屋结构是两居一卫,典型的三等分格局,经过前期沟通调研,屋主只需要保留一个卧室即可,另外一个卧室作为多功能房,需满足双人办公和朋友留宿功能,房屋虽是东西朝向,但窗户分布比较多,窗外又绿树成荫,形成一道天然的框景
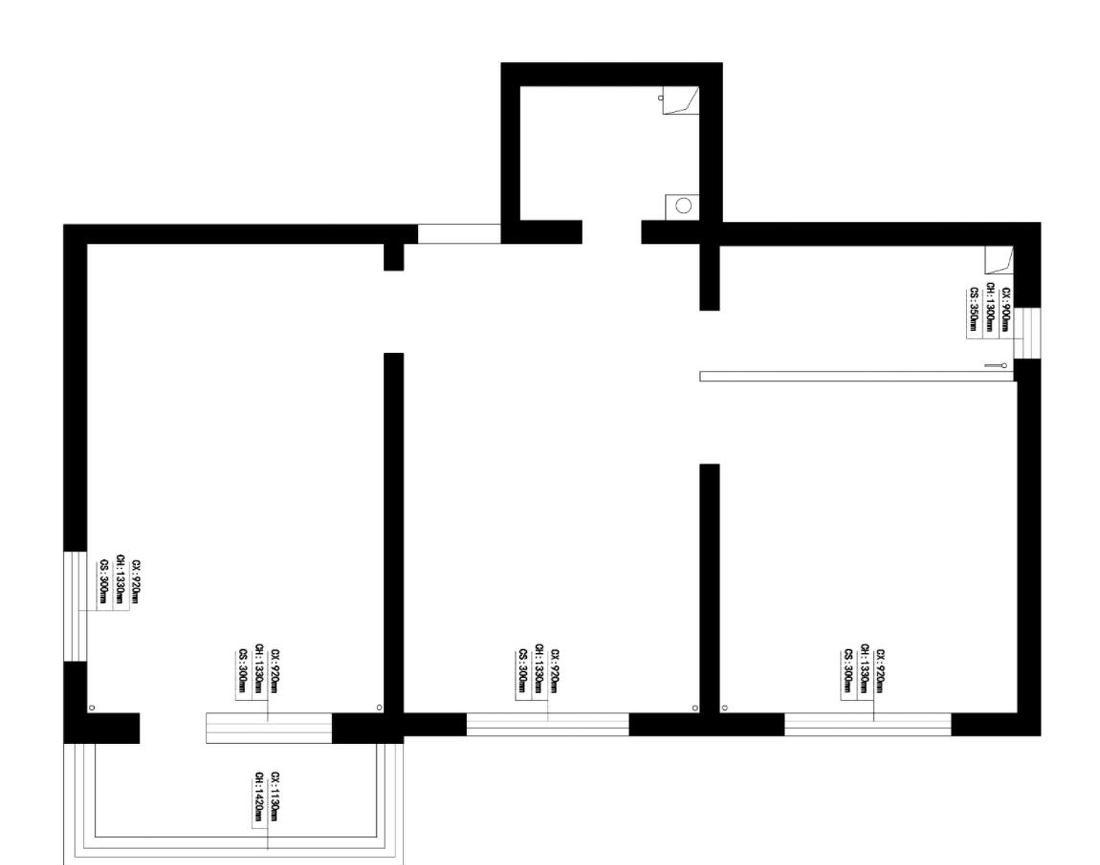
原始户型被两段承重墙分成三部分,结构清晰明了,屋主对房屋格局有自己的想法:
一、格局保留一个卧室,一个多功能房,客餐厅功能,客厅需要保留电视位置
二、进门处需设计鞋柜,简单挂衣区域,满足日常功能需求
三、客厅要具备:书柜,看电视等功能
四、餐厅需满足2-4人用餐,平时大部分时间只需要2人空间即可
五、主卧室需要足够的收纳空间,但不能杂乱拥挤
六、多功能房要满足两人同时办公,以前的书柜要保留,需设计合理位置
七、厨房不常做饭,简洁实用好看即可
八、卫生间要干湿分区
结合原始结构和屋主的想法需求,最终确定了以下平面布局方案:
一、格局大体不动,保留一个卧室的基础上,把另一个卧室打开和厨房联通,形成一个大空间,满足动线和视觉上的扩大效果
二、进门处植入一个盒体,鞋柜嵌入其中,鞋柜上方设计洞洞板增加挂衣区域,满足日常功能
三、在盒体朝向客厅区域设计通顶书柜,满足存放书籍看书需求
四、用餐人数较少,利用厨房打开的空间设计多功能吧台替代餐桌,满足用餐需求
五、主卧室通过衣柜和床头调换,实现收纳功能最大化
六、靠窗设计双人办公桌,以前留下的书柜也设计了合适的位置摆放
七、卫生间洗手池外移,同样嵌入在玄关盒体中,整洁统一
装修前后对比图
装修前后对比图
装修前后对比图
进入室内,避免直对客厅无隐私的尴尬,在玄关处植入一个盒体结构,结合主卧,入户双隐形门设计形成一个整体,盒体下面则是隐藏式鞋柜,上方设计洞洞板,也可实现简单挂衣需求,简洁美观的同时实用性也满足
利用盒体的三个面:玄关面设计鞋柜,挂衣区,客厅面则设计书柜功能,既能满足客厅放置书籍需求又可避免盒体带来的压抑感
整体客厅因考虑多变性,没有设计固化的硬装和定制家具,整体空间做减法,采用成品家具设计灵活摆放,在色彩上整体以米白,白色,浅卡其色,杏色等轻快色调实现整洁,温润的氛围感
整体客厅因考虑多变性,没有设计固化的硬装和定制家具,整体空间做减法,采用成品家具设计灵活摆放,在色彩上整体以米白,白色,浅卡其色,杏色等轻快色调实现整洁,温润的氛围感
厨房门和原卧室门打开以后,屋主觉得门洞太宽,沙发背景墙太短不美观,我们以半圆形隔断墙体作为延伸,中间内嵌灯芯半透玻璃隔断,实现通而不透的视觉效果,即可实现沙发背景的延长又可避免压抑感
从厨房看向客厅方向,盒体的最后一个面设计洗手池,形成闭环,可丽耐一体盆无缝效果既美观又好打理
厨房空间全部打开,设计L型橱柜,冰箱,洗衣机,烤箱嵌入其中,拿取方便,以多功能吧台实现餐桌功能,同时也作为了多功能房沙发床的背景
多功能房还要保留朋友偶尔留宿功能,靠吧台设计一张沙发床,可开可合,平时屋主二人一人办公,一人亦可躺在沙发上读书陪伴,和谐幸福,生活就该如此
屋主强烈要求书桌一定要靠窗设计,好的效果是设计师和业主双向奔赴的,窗外绿意盎然,即使在家办公也是一种享受,靠墙摆放屋主之前的实木书柜,同时我们又挑选合适颜色的餐边柜,即可作为展示功能,又能弥补厨房收纳空间
主卧空间整洁统一,临墙设计一组收纳柜满足储物需求,靠窗为了满足床尾过道空间,特意把斗柜深度降低,形成内缩空间,实用也是要建立在舒适的基础上
墙面大面积的留白,方便屋主后期的可变性空间,毕竟生活不是固定不变的,每一天都是崭新而又丰富的开始
卫生间面积较小,以浴帘代替隔断,纯米色系瓷砖和外面空间形成呼应,整洁统一
客服
消息
收藏
下载
最近



















