查看完整案例

收藏

下载

翻译
Vision
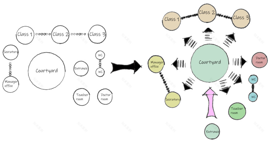
SEEDS is a Kindergarten to promote environmental thought among children, with a focus on targeting Passive environmental solutions and Active environmental solutions. The project aims to provide a healthy architectural environment for children to increase their productivity and increase their awareness of environmental architectural thought to come up with innovative and creative ideas in changing the way buildings are built.
Shots
客服
消息
收藏
下载
最近






















