查看完整案例

收藏

下载

翻译
Architects:The Ranch Mine
Area:2688ft²
Year:2024
Photographs:Dan Ryan Studio
Manufacturers:Delta Millworks,Sierra Pacific Windows
Architect:Cavin Costello
Structural Engineer:Broderick Engineering
Mpe Engineer:Sequoia Trail Engineers
Landscape Design:Evoke
General Contractor:JF Construction
City:Durango
Country:United States
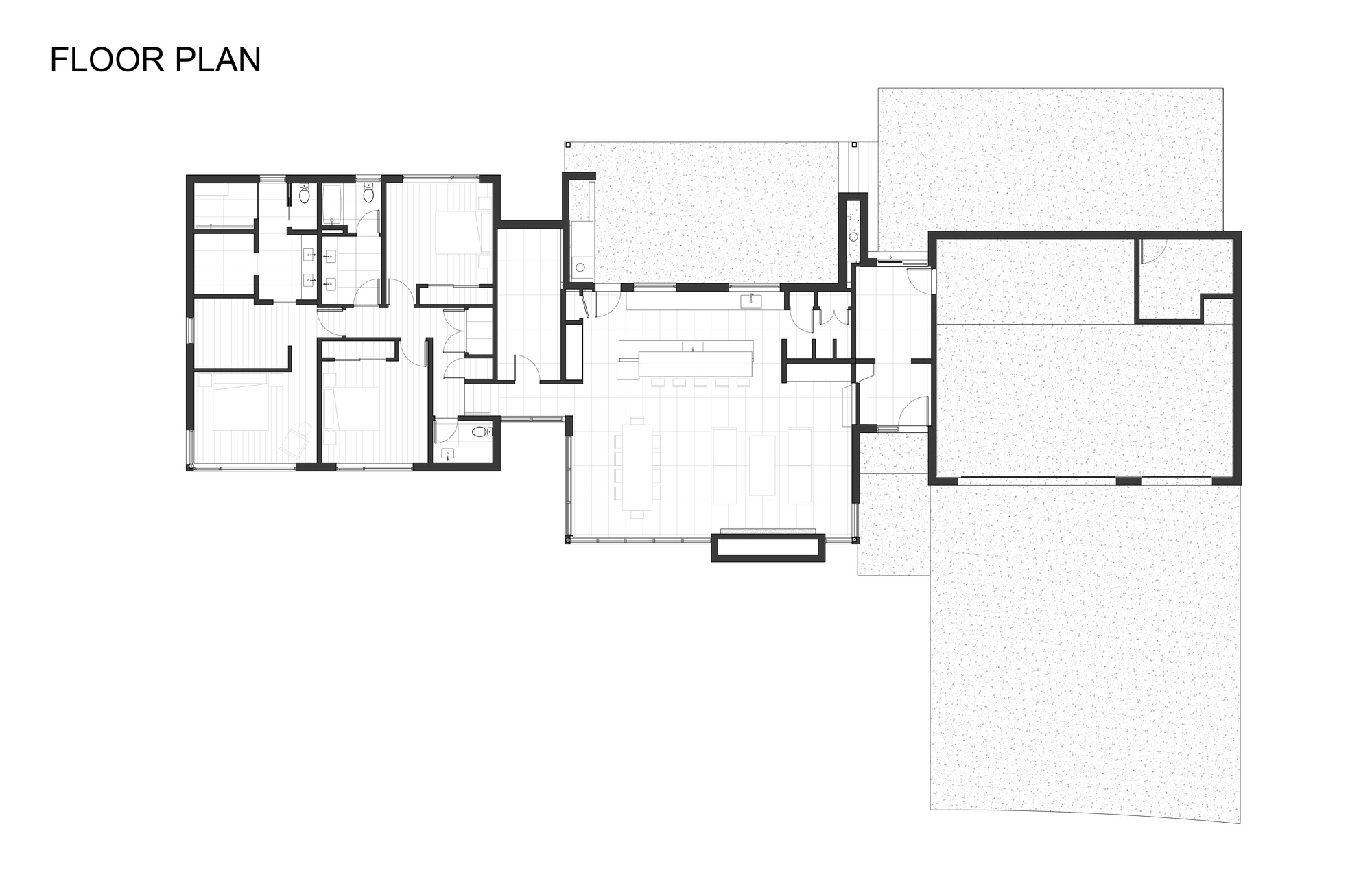
Text description provided by the architects. Situated in the picturesque landscape of Durango, Colorado, "Lean-Three" designed by Colorado Architect Cavin Costello of The Ranch Mine was inspired by the straightforward design of lean-to structures. "Lean-Three" is a play on this concept and name, manifested in its three main volumes thoughtfully designed to provide comfort, functionality, and a deep connection to the surrounding landscape. Designed for clients who are passionate about the outdoors, biking, and cooking, the design caters to their adventurous lifestyle and love for fine dining.
The three main volumes of the house include the garage and bike workshop, the great room, and the bedrooms. These volumes are connected by smaller volumes that contain the entry and mudroom and a large wine room providing a dedicated space to store and savor their collection. The garage and bike workshop offer ample space for their biking gear, while the private back patio is a culinary enthusiast's dream, equipped with a pizza oven, smoker, and an inviting outdoor fireplace next to a covered dining area for sharing the meals they make.
The house subtly ascends with the natural terrain, creating a harmonious blend with its surroundings. The sloping shed roofs tilt up to capture breathtaking mountain views from the great room and primary bedroom while also directing snow melt and rain runoff towards a pond below. The exterior is a refined combination of warm tongue and groove siding from Delta Millworks, metal accents, and a stacked stone skirt that firmly anchors the house to the ground, a modern rendition of a rustic palette.
Project gallery
客服
消息
收藏
下载
最近

























