查看完整案例

收藏

下载
山中天艺术中心·玄馆(以下简称“玄馆”)一期在 2022 年底竣工并投入使用后,工作重心转移到主场馆西侧的三栋工业附属用房和围出的小庭院。改造完成后,我们将这个小庭院命名为“石屏院”,二期咖啡厅和音乐展厅围绕它展开,三期艺术实验室和办公区位于场地最西侧,隔着音乐展厅与庭院相连。可以说,这里是整个艺术中心的空间-文化核心,也为建筑群提供了最丰富的游观体验。
作为沟通一、二、三期的空间枢纽,这个庭院从一开始就被构思为“连通器”,将复杂混乱的修理厂杂物庭院,变成宜人、动人的游憩庭园,同时能根据需要,灵活承载小型室外展览、儿童活动、艺术发布会等公共活动。
After the completion and opening of the first phase of the Wind H Art Center at the end of 2022, the focus of the work shifted to the three industrial annexes and the small courtyard to the west of the main arena. Upon completion of the renovation, we named this small courtyard ‘Concrete-Screen Courtyard’, around which the Phase 2 café and music gallery are located, while the Phase 3 art labs and offices are located on the westernmost side of the site, across the music gallery and connected to the courtyard. It can be said that this is the spatial-cultural core of the whole art centre, and it also provides the richest experience for the complex. As the spatial hub connecting Phases I, II and III, the courtyard was conceived from the outset as a ‘connector’, transforming the complex and chaotic courtyard of the repair shop into a pleasant and dynamic recreational garden, while flexibly hosting small outdoor exhibitions, children’s activities, art conferences and other public events as needed.
▼大亭子全景,从北向南,Panoramic View © 金秋野
作为玄馆二期的一部分,石屏院仅有 235 平方米,却集中了很多思考和体验密度。轻室内重室外的做法,采用轻型材料疏导勾连的轻更新策略,也是将城市空间内外视为一体、内外反转的设计思路的具体实践。在这种思路下,单体建筑并不重要,由建筑、场地、路径和景观共同组成的总体空间环境,构成了城市设计的综合内容。改造前这个庭院是修车厂的泊车区域,东南角连接一期和二期的是一个临时大棚,下面为一体化的喷漆车间,其他部分见缝插针地停放着待修车辆,院内杂物成堆,地面脏水横流,本是一个被忽视、被放弃的零余空间。
▼山中天二期庭院轴测图,Courtyard Axonometric Drawing © 韩世翔
As part of the Wind H Art CenterII, the Stone Screen Courtyard is only 235 square metres, but concentrates a lot of thinking and experiential density. The practice of light indoor and heavy outdoor, the light renewal strategy of using light materials to ease the hook, is also a concrete practice of the design idea of considering the inside and outside of the urban space as one, and reversing the inside and outside. In this way of thinking, the single building is not important; the overall spatial environment composed of buildings, sites, paths and landscapes together constitutes the comprehensive content of urban design. Before the renovation, this courtyard was the parking area of the garage, and in the southeast corner connecting the first and second phases was a temporary shed, with an integrated paint spraying workshop underneath, and other parts of the courtyard were sewn with vehicles to be repaired, with piles of debris in the courtyard, and dirty water flowing on the ground, which was supposed to be a zero-surplus space that had been neglected and abandoned.
▼石屏,从西南向东北,Concrete-Screen © 金秋野
大城市周边随处可见这样杂乱孳生的区域,空间错综、功能紊乱,就像城市肌体的血栓。我们认为,如何激活这个小小庭院,并以它为抓手解开整个空间的死结,是玄馆改造的题眼。
This kind of area can be found everywhere around a big city, where the space is convoluted and dysfunctional, just like a thrombus in the urban muscle. We believe that the key to the renovation of the Wind H Art Center is how to activate this small courtyard and use it as a means to untie the dead ends of the entire space.
▼从石屏看大亭子,西北向东南,Large pavilion viewed from the Concrete-Screen © 金秋野
▼大亭子下的树洞,Hole in the tree under the Grand Pavilion © 金秋野
从一开始,我们就将这个小庭院构思为公共性的、开放的、自由自在的,与临近的咖啡馆一起,为每位到访的客人提供一份安详和适意。人们可以散坐在各处,彼此交谈或一人独处。它有足够的包容力,也能承载欢声笑语。建成后一周即迎来儿童展,小孩子跳到池中嬉水、挂在雨链上荡来荡去,虽然没想到竟还有这样的用途,却也让人欣喜。
From the very beginning, we conceived this small courtyard as communal, open and free, and together with the neighbouring café, it provides a sense of peace and relaxation for everyone who visits. People can sit scattered, talk to each other or be alone. It is accommodating enough to hold laughter as well. The children’s exhibition was held a week after its completion, and the children jumped into the pool to splash around and swung on the rain chain, which was a delightful, if unimaginable, use.
▼大亭子看石屏,南向北,View of the Concrete-Screen from the Grand Pavilion © 金秋野
1 领域和造景
Area and Landscape
从方位上看,庭院南侧是较高的毗邻建筑,遮挡了大部分阳光。北侧坡屋顶平房原为计划中的二期展厅,因产权问题无法纳入,成为场地北边界,这里白天尚有短暂光照,我们将花草树木沿墙根布置,成为庭院里较为“自然”的区域。东南角喷漆车间迁出后留出一块空地,直觉上需要补全,使人在主场馆与咖啡厅间行走免受风雨之苦;又不能彻底封闭,以防建筑与庭院间出现生硬的界面。于是沿原檐口投影线复建了一个钢结构大亭子,它向北敞开,突出于咖啡厅之外,可以接受余晖夕照。亭子的内顶板和钢结构的柱子、楼梯都做发黑处理,沉暗的内部空间在夕阳下微微泛光。
In terms of orientation, the southern side of the courtyard is flanked by taller adjoining buildings that block most of the sunlight. On the north side, the bungalow with the sloping roof, which was originally planned as the second phase of the showroom, could not be included due to property rights issues, and became the northern boundary of the site, where there was still a short period of light during the day, so we arranged plants and trees along the roots of the wall to make it a more ‘natural’ area of the courtyard. In the south-east corner, after the paint spraying workshop was moved out, an empty space was left, which intuitively needed to be made up, so that people could walk between the main arena and the café without suffering from the wind and rain; yet it could not be completely closed, in order to prevent a hard interface between the building and the courtyard. A large steel pavilion was built along the projection line of the original gable, which is open to the north and protrudes beyond the café to receive the afterglow of the sunset.
▼大亭子下的钢梯,Steel staircase © 金秋野
为避让东侧杏树,屋顶挖了个大圆洞,给结构设计制造了不少难度。最后采用四根细钢柱支撑,其中一根埋入咖啡厅墙身,其他三根做不规则分布,让屋顶显得格外轻盈。屋顶下方的人字纹钢板吊顶的奇怪分缝是与钢梁对位的结果。
The inner roof of the pavilion, the steel columns and the staircase are all blackened, and the dark interior space is slightly illuminated by the setting sun. In order to avoid the apricot tree on the east side, a large round hole was dug in the roof, creating a lot of difficulty in the structural design. Finally, four thin steel columns are used to support the roof, one of which is buried in the wall of the café, while the other three are irregularly distributed, making the roof look extraordinarily light. The strange slit in the herringbone steel plate ceiling under the roof is the result of alignment with the steel beams.
▼夹缝空间,一层东入口,Mezzanine space, east entrance © 金秋野
▼夹缝空间,一层西出口,左下为镜子,Mezzanine space, west exit on ground floor, mirror at lower left © 金秋野
此处作为一个空间枢纽,不仅连通着一期展厅、二期咖啡馆和庭院,还容纳着一组 U 型玻璃包裹的室外卫生间和一步钢梯,通往二层的驻场艺术家工作室。咖啡厅南与临近建筑间有一个不足一米的狭缝,原来阴暗潮湿、落满杂物,改造中被清理出来,用网格铝材做成上下两层夹缝步道,透光透风,如同山谷中的“一线天”。
This serves as a spatial hub that not only connects the Phase 1 showroom, Phase 2 café and courtyard, but also accommodates a set of U-shaped glass-wrapped outdoor toilets and a step of steel stairs to the artist-in-residence studios on the first floor. A narrow gap of less than one metre between the south side of the café and the adjacent building, which was originally dark, humid and full of debris, has been cleared out during the renovation, and a two-storey walkway has been made from gridded aluminium, which is permeable to light and air, just like a ‘line of sky’ in the valley.
▼从音乐展厅平台看小山房,Small mountain house, viewed from the platform of the music gallery © 金秋野
▼从绿藤荫下看小山房,Small mountain house, viewed from the shade of green vines © 金秋野
向东连接一期上下两层出口,向西以变化的地坪高度连接咖啡厅和音乐展厅间的“小山房”,为院落留出一条隐蔽的流线。不知在哪次改造中这里曾作为室内使用,墙面嵌有两块镜子,也被留下缓解视觉乏味。这些无用空间的顺势引入让实体间出现了“气眼”,丰富了感受的同时,对环境的粘合和整体化也有不可替代的价值。
To the east, it connects the upper and lower exits of the first phase, and to the west, it connects the ‘small mountain room’ between the cafe and the music exhibition hall with a change in the height of the floor, leaving a hidden flow line for the courtyard. The two mirrors embedded in the wall, which had been used as an interior space during the renovation, were also left to alleviate the visual boredom. The introduction of these useless spaces gives an ‘eye of air’ between the entities, enriching the feeling, and at the same time, it has an irreplaceable value for the bonding and wholeness of the environment.
▼石屏,东向西,Concrete-Screen © 金秋野
小山房位于庭院西南角,连接着咖啡厅和庭院西侧的音乐展厅。这里原本也想做成半室外空间,后来充当二层狭缝步道与庭院的阶梯,做成一块混凝土的“大石头”。大亭子和小山房本质上都是连接过渡空间,在一疏一密、一阔一狭间,避免了雷同与单一。
The small mountain house is located in the southwest corner of the courtyard, connecting the café and the music exhibition hall on the west side of the courtyard. It was originally intended to be a semi-outdoor space, but was later used as a step between the slit walkway on the first floor and the courtyard, and was made into a concrete ‘boulder’. Both the pavilion and the small mountain house are essentially connected transitional spaces, avoiding similarity and homogeneity between the sparse and the dense, the broad and the narrow.
▼石屏,从大亭子向北看,Concrete-Screen © 金秋野
▼石屏,从东南看黄栌,Concrete-Screen © 金秋野
大亭子东侧与一期外墙通过一道水渠相接,水体向北延伸并扩开。池小且浅,通过边缘悬挑和石浪处理,有亭临于渊的轻盈感。庭院东北角起初种一株芭蕉,奈何北方的气候与芭蕉天性不合,换成凌霄花后一片生机盎然。大亭子正前方是一道混凝土现浇的 L 形“石屏”,也是庭院名字的由来。
The eastern side of the large pavilion is connected to the outer wall of the first phase through an aqueduct, with a body of water that extends and widens to the north. The pool is small and shallow, and through the treatment of overhanging edges and stone waves, there is a sense of lightness with the pavilion facing the abyss. At first, a plantain was planted in the north-east corner of the courtyard, but the climate in the north is not compatible with the nature of plantain, so the plant was replaced by roller blossom and became full of vigour. Directly in front of the pavilion is a cast-in-place concrete L-shaped ‘stone screen’, which is also the origin of the name of the courtyard.
▼庭院全景,从音乐展厅向东看,Panoramic view of the courtyard © 金秋野
这道石屏将庭院区分成东西两个似断似连的区域,东侧与大亭子形成南北对望的一体,西侧紧邻一株黄栌,与音乐展厅前平台东西对望,共同围合出咖啡厅北侧的硬地庭院,是美术馆主要的室外活动场地。
This stone screen distinguishes the courtyard into two areas that seem to be broken and connected, the east side of the pavilion and the formation of the north and south of the one, the west side of the adjacent sumac, and the front platform of the music exhibition hall, looking east and west, and jointly enclose the hard court on the north side of the Café, which is the museum’s main outdoor activity site.
▼石屏上的团扇洞和穗花牡荆,Concrete-Screen with doughnut holes and spiky © 金秋野
▼大亭子池中的小喷泉,南向北,Small fountain in the pool of the large pavilion © 金秋野
石屏向东一侧围绕小池布置了一圈座椅和几块顽石,北墙上开一团扇形月洞,墙后一株穗花牡荆从中探出头来,散发出淡淡清香。池中一眼小小喷泉,给静谧的庭院带来汩汩水声。石屏与凌霄间消防门用废弃材料拼成,为植物生长考虑留有通风孔。
On the east side of the stone screen, a circle of seats and a few stones are arranged around a small pool, and on the north wall there is a scalloped moon hole, from which a spiky peony peeks out, emitting a light fragrance. A small fountain in the pool brings the sound of bubbling water to the quiet courtyard. The fire door between the stone screen and the sky is made of discarded materials, with ventilation holes for plant growth.
▼庭院西侧与音乐展厅入口,东向西,West side of courtyard with entrance to music gallery © 金秋野
▼北墙边的混凝土条凳,Concrete bench along north wall © 金秋野
铁门后的一角庭院原来也在设计范围内,可在对角方向制造深远感,可惜未能实现。尽管如此,石屏、大亭子和凌霄围绕水池,依然给这个角落带来难得的向心性,相对自由的池岸边界、相对粗粝的地面处理和北线的置石,让这里充分呈现自然庭园的生命力,而与西侧庭院迥然有别。
The corner of the courtyard behind the iron gate was originally within the design scope, which could have created a sense of depth in the diagonal direction, but unfortunately it could not be realised. Nonetheless, the stone screen, large pavilion, and the sky surrounding the pool still bring a rare centredness to this corner, and the relatively free boundary of the pool bank, the relatively coarse ground treatment, and the placement of stones in the north line make this place fully display the vitality of a natural garden, which is very different from the courtyard on the west side.
▼新建部分对庭院气质的延续,南向北,Continuation of courtyard atmosphere in new section © 金秋野
▼栌步台,种树之前,Capital terrace, before tree planting © 金秋野
为全程无障碍设计,大亭子西北角与庭院通过坡道连接。庭院排水口位于南北中线,南侧作为咖啡馆的室外坐席区采用小青砖人字拼,北侧水刷石,并在北墙根下现浇一排混凝土条凳,同时作为庭院边界,与相邻建筑之间通过绿植隔开。石屏东西通过结构拉结钢管隔开,西侧以天然踏步石提示,上面铁梯通往石屏北侧上方的小小瞭望角,上行经过那株枝叶繁茂的黄栌,可以俯瞰整个庭院。
For full accessibility, the north-west corner of the large pavilion is connected to the courtyard by a ramp. The drainage outlet of the courtyard is located in the north-south centre line, and the outdoor seating area as a cafe on the south side is made of small green bricks with herringbone splices, while on the north side, water brushed stone and a row of concrete benches are poured under the root of the north wall, which also serves as the boundary of the courtyard and is separated from the neighbouring buildings by green plants. The stone screen is separated from the east and west by structural tie steel tubes, the west side is prompted by natural stepping stones, above which an iron staircase leads to a small lookout corner above the north side of the stone screen, and upwards past the leafy sumac tree overlooking the whole courtyard.
▼绿藤荫下,南向北,Shade of green rattan © 金秋野
▼从藤架看咖啡厅,北向南,Café from the rattan frame © 金秋野
树下乱石嶙峋、草木繁盛,是庭院中最有生机的角落。庭院使用的几十块顽石都是其他项目剩下的,虽然品相一般,但与这个工业属性的杂院相配,别有一种民间的质朴感。石屏浇筑完毕,质量甚至不如一期入口的混凝土前台和楼梯,但这种粗朴也正跟充满断面的顽石、纵横恣肆的黄栌、起伏嶙峋的屋顶和放肆飘摇的飞线相呼应,延续了庭院的小作坊气质。
The rocky, grassy area under the tree is the most vibrant corner of the garden. The dozens of stubborn stones used in the courtyard are leftovers from other projects, and although they are of average quality, they match the industrial property of the courtyard with a sense of folk simplicity. The quality of the poured stone screen is not even as good as the concrete front platform and staircase at the entrance of the first phase, but this simplicity is also echoed by the cross-section of stones, the horizontal and vertical sumac, the undulating and jagged roofs, and the unrestrained flying lines, which perpetuate the courtyard’s atmosphere of a small workshop.
▼凌霄花树位置看咖啡厅,北向南,Café viewed from the position of the Campsis grandiflora tree © 金秋野
西侧音乐展厅与庭院间有三步台阶,从西南角侧上,正面则以钢柱和钢梁做出一个“景框”。这个抬高的平台是庭院中举办小型活动的“舞台”,西北角又有一道混凝土的石屏,后面藏着一架紫藤,藤下是红砖砌成的围坐角落,大概是整个庭院中最适合聊天隐蔽去处,与大亭子对角向望。从这里向南正好看见嵌在两座主体建筑间的小山房。
There are three steps between the west music gallery and the courtyard, from the south-west corner of the side, and the front is made of steel columns and beams to create a ‘scenic frame’. This raised platform is the ‘stage’ for small events in the courtyard, and in the north-west corner there is a concrete stone screen, behind which is hidden a wisteria vine, and underneath the vine is a red-brick seating corner, which is probably the most suitable place for chatting and seclusion in the whole courtyard, and which is diagonally opposite to the large pavilion. From here, one can see to the south the small mountain house nestled between the two main buildings.
▼铺地处理,Paving treatment © 金秋野
整个庭院按照方位划分为 7 个不同的区域,彼此形态、尺度、气质各不相同,但又通过身体的运动、视线的贯穿保持连续,形成完整的领域。利用地形变化、面向转换和座椅位置来微调人的行为,容纳各种不同形式的交往。主要视线方向做到眼前有景,安静的尽端区域都形成半围合的、相对私密的空间领域,保障心理上的安全感。虽然是公共性的开放庭院,依然有小园的紧凑和亲近感。
The entire courtyard is divided into seven different zones according to orientation, which are different from each other in form, scale, and temperament, yet remain continuous through the movement of the body and the penetration of the line of sight to form a complete domain. Changes in terrain, shifts in orientation and seating positions are used to fine-tune human behavior and accommodate different forms of interaction. The main sight lines are orientated so that there is a view in front of the eyes, and the quiet end areas are formed into semi-enclosed, relatively private spatial domains to ensure a sense of psychological security. Although it is a public open courtyard, it still has the compactness and intimacy of a small garden.
▼大亭子下的小池和石浪,北向南,Small pool and stone waves under large pavilion © 金秋野
▼池岸边缘处理,Pool bank edge treatment © 金秋野
2 边界与衔接
Boundary and Articulation
设计中特别注意段落间的衔接和边界处理,在几个不同层次上实现柔性的连接,让内与外、新与旧、人工物与自然物、生命体和无机物绵延接续,避免硬边界带来的异物感。
首先是空间的衔接上,半敞的大亭子和半闭的小山房充当了一期到三期主体建筑间的过渡;两道石屏和藤荫下角落其实也是按人体尺度处理成围坐对谈区,是室外空间的内化。各个部分、包括夹缝和过道,都有意与轴线保持若即若离的关系,增进活泼生动。与地面层的丰富多元不同,咖啡厅二层和三期朝向庭院的立面均采用半圆截面的铝扣板包覆,强调界面的平滑工整,使上部“消失”。
The design pays special attention to the articulation and boundary treatment between paragraphs, realising flexible connections at several different levels, so that the inner and outer, the new and old, artificial and natural objects, living and inorganic objects are stretched and succeeded, avoiding the sense of alienation brought about by hard boundaries. Firstly, in terms of spatial articulation, the half-open pavilion and half-closed small mountain house act as a transition between the main building of Phase 1 and Phase 3; the two stone screens and the corners under the shade of the vines are in fact also processed according to the scale of the human body into a seated conversation area, which is the internalisation of the outdoor space. All parts of the building, including the crevices and passages, are intentionally kept in a relationship with the axis, which enhances the liveliness and vividness of the building. In contrast to the richness and diversity of the ground floor, the façade of the second and third floors of the café facing the courtyard are clad with aluminium cladding of semi-circular cross-section, emphasising the smoothness and neatness of the interface and making the upper part ‘disappear’.
▼从栌步台看大亭子,View of the large pavilion © 金秋野
▼以水池为中心的东侧庭院空间,西向东,Courtyard space on the east side centred on the pool © 金秋野
二、三期的三栋房屋之前都是临时建筑,分别为砖混结构、木结构和轻型钢结构,条件简陋。与一期做法不同,我们仅进行必要的加固和维修,并尽可能保留了原有的建筑表面,包括音乐展厅外墙多次加建维修留下的斑驳痕迹、转角的加固砌块和木梁架,以及防水油毡屋面。一来延续工业建筑特有的场地气息,二来也是出于节约成本的考虑。内部墙面亦仅做打磨处理,避免抹灰、外挂板等遮盖原始信息的做法。小山房内部采用粗糙的铺地材料、留出狭小的采光口、设置形状怪异的推拉门,外部像顽石,内部像洞穴,内外对仗。音乐展厅内做框架加固,让砖柱保留原色,砖墙涂刷白粉,形成对比。屋顶经反复试验,选定了一种深得下去又不至于积灰发乌的黑板漆。人在庭院中,四面墙壁裸露,保持原有工业设施直白的丰富力量感,而不是抽象的刻意。
The three houses in Phases II and III were previously temporary buildings, of brick, timber and light steel construction, and were in poor condition. In contrast to the approach taken in Phase I, only necessary reinforcements and repairs were made, and the original surfaces were preserved as much as possible, including the patina of the exterior walls of the music gallery where multiple additions had been made, the reinforced masonry blocks and timber beams in the corners, and the waterproof linoleum roofing. This was done in order to maintain the site-specific atmosphere of the industrial building, and also for cost-saving reasons. The internal walls are also sanded only to avoid plastering, external panelling and other practices that obscure the original information. Inside the small mountain house, rough paving materials are used, narrow light openings are left, and oddly shaped sliding doors are set up, making the exterior look like a stubborn stone and the interior like a cave, a counterpoint to the interior and exterior. Inside the music gallery, frame reinforcement was done so that the brick columns retain their original colour and the brick walls are painted white to create a contrast. For the roof, a black slate paint that goes down deep without accumulating grey and blackening was selected after repeated tests. One is in the courtyard, with all four walls exposed, keeping the original industrial facilities straightforward with a rich sense of power, rather than abstract and deliberate.
▼树洞与池畔金属座椅,Tree hole with poolside metal seating © 金秋野
凡铺地边缘均做折线处理,外围留土供草木生长。边缘不做硬性分割,或使用多孔砖,或间杂处理,甚至将一些废料填充进去。通过这样的方式,继续强调北侧自然属性,希望地面和边界都柔和,春夏之际容自然生发。池岸边缘多有置石,有些切入水刷石边界,与石屏之间通过碎石子过渡,有些地方铺瓦片以进行水土保持,夏天会有一些杂芜,石缝里长出杂草和拉拉藤,跟人工种植的萱草、麦冬混在一起,颇富野趣。
Where the edge of the paving is made folded, leaving soil on the periphery for grass and trees to grow. The edges are not rigidly divided, or porous tiles are used, or intermixed treatments are used, or even some waste materials are filled in. By doing so, the natural attributes of the north side continue to be emphasised, and it is hoped that the ground and boundaries will be soft and allow natural growth in spring and summer. The edge of the pool bank is mostly covered with stones, some of which are cut into the boundary of the water-brush stone, and the transition between them and the stone screen is made through gravel, and some places are covered with tiles for soil and water conservation. In the summer, there will be some overgrowth, and weeds and Lara vines grow in the cracks of the stones, which are mixed with artificially planted daylilies and maitake, which is quite wild and interesting.
▼绿藤荫下的座椅、落水管和茶几,Seat, downpipe and coffee table © 金秋野
出于同样的目的,新建部分也尽量保存了“天然”特征。比如钢材表面的发黑处理,最容易留下材料自身的丰富特征,一旦做涂装就都没了。比如混凝土浇筑的时候利用模板进行分段处理,形成近人尺度的差异化肌理,再对表面进行打磨。这样就不必做太过精密的施工方案,也与施工队的能力吻合。打磨的深度需要现场建筑师根据实际情况权宜把握,差一点也没关系。有些地方钢筋都露出来了,临时做一点防护涂刷,也别有情趣。这个过程有点像插花:既有精心安排,又受制于事物的天然样子,在不对称、不规则和不稳定中寻求动态平衡。
For the same purpose, the ‘natural’ features of the new construction have been preserved as much as possible. For example, the blackening of the steel surface is the easiest way to leave the richness of the material’s own characteristics, which will be lost once it is painted. Another example is that the concrete was poured in sections using formwork to create a differentiated texture on a human scale, and then the surface was polished. This eliminates the need for an overly precise construction programme and matches the capabilities of the construction team. The depth of sanding needs to be expediently grasped by the site architect according to the actual situation, and it is okay to be a little bit worse. In some places, the rebar is exposed, so it is interesting to do a little temporary protective painting. This process is a bit like flower arranging: both carefully arranged and subject to the natural look of things, seeking a dynamic balance between asymmetry, irregularity and instability.
▼从大亭子水池畔看凌霄花,View of Campsis grandiflora © 金秋野
植物尽量选了常见的本地品种。自古园林都有一种追新求异的倾向,希望种些奇珍异草,放养白鹤麒麟。那是一种通过自然物制造的异物感,汉宝德因而认为园林的本质是不自然。我的观点:奇花异草再独特,不如本地动植物易于养护,皮实耐造本身就是生命力的象征。无论古今,只要某种做法割裂了时空,取消了“日常性”,都是不可取的。日常性意味着拒绝凝视的自发流变,本身即是“绵延”的。
The plants are selected from common local varieties. Since ancient times, gardens have had a tendency to seek the new and the different, hoping to plant some exotic plants and release cranes and unicorns. That is a sense of alienation created through natural objects, and Humboldt thus believes that the nature of the garden is unnatural. My view: even if exotic plants and flowers are unique, they are not as easy to maintain as local plants and animals, and the fact that they are hardy and durable is itself a symbol of vitality. No matter how ancient or modern, as long as a certain practice cuts off space and time and cancels the ‘everydayness’, it is not desirable. Everydayness implies a spontaneous flux that refuses to be gazed at, and is itself ‘continuous’.
▼大亭子池畔的置石和蕨类植物,Rocks and ferns © 金秋野
3 城市亦园林
The City as a Garden
音乐展厅门前平台外边缘的钢柱和钢梁略显孤立。按早先的构思,其上是有一道窄窄的架空廊桥,向北从小山房二层一直通往栌步台,向南则连接着一线天、大亭子二层和一期夹层部分,角部都设置了留驻的场所,成为庭院的架空周游路径,后应馆方要求取消,非常可惜。如果按计划实施,几处主要点景的关联性和系统性要好很多,实际体验上,所带来的漫游感也不止增加一倍。
The steel columns and beams on the outer edge of the platform in front of the Music Gallery are slightly isolated. According to the earlier idea, there was a narrow overhead bridge leading from the first floor of the Small Pavilion to the Capital Terrace in the north, and connecting to the first line of the sky, the first floor of the Grand Pavilion and the mezzanine of the first phase in the south, with places to stay in the corners, which would become the overhead path of the courtyard. However, it was cancelled at the request of the Pavilion, which is a great pity. If implemented as planned, the correlation and systematicity of several major points of view would have been much better, and the actual experience would have more than doubled the sense of wanderlust brought about.
▼栌步台边缘与石凳结合处夏天的景象,Summer view © 金秋野
不过是一堆零碎的空间边角料,为什么要强调关联性和系统性呢?因为人的体验是连续的,时间和空间都在绵延中变成知觉经验。所谓场所,就是绵延中不断闪现的关键帧,空间经验在记忆中表现为具体节点的集合。城市空间在过去几十年的急速发展中变得支离破碎,不仅物理层面缺乏关联,观念上更是一地鸡毛,因为导向性的错误,从整体到细节都存在问题,但通常的解决方式竟是推倒重来,孩子和脏水一起泼掉。但是,如果仔细观察那些野蛮孳生的城市平面,肌理同自然聚落有某种相似性,未尝不能通过细致的甄别和审慎的疏导,将其中富含的生命力和丰富性因借过来。
Why emphasize relevance and systematicity when it is just a bunch of fragmented spatial edges? Because human experience is continuous, and both time and space become perceptual experiences in the continuum. The so-called places are the key frames that keep flashing in the stretch, and the spatial experience is expressed as a collection of specific nodes in the memory. Urban space has become fragmented in the rapid development of the past decades, not only lacking connection on the physical level, but also a mess on the conceptual level. Due to the misguided orientation, there are problems from the whole to the details, but the usual solution turns out to be to push back and start all over again, throwing away the children and the dirty water together. However, if we take a closer look at those barbaric urban planes, the texture of which is similar to that of natural settlements, we may be able to borrow the vitality and richness contained therein through careful screening and prudent diversion.
▼儿童展期间的大亭子水池,Grand Pavilion Pool during the Children’s Exhibition © 金秋野
拿玄馆来说,一二三期刚好融合了不同尺度、不同形态、不同新旧程度的五栋建筑和它们之间异常混乱纠结堵塞的血栓空间。倘若分析它的典型意义,正是因为其与全国各地急速发展的城市空间具有某种共通性。我们的做法,没有进行任何大规模的拆改,基本延续原有的平面形态,仅进行小规模的疏通、引导和归置,目的就是增加关联性、强化系统性,创造有意味的关键帧,将错乱变成错综,让城市染上一点园林趣味。这些处理都是以第一人称视角观察才有意义的,只看平面或从空中俯视,简直没做什么。拿玄馆来说,近地空间几乎全部都是诱导性的,它在不断转换的空间场所和高低起伏、上下连贯的漫游中创造绵延的感受,此时消极转化为积极,从历史现实中“因借”到的丰富性较之建筑师人为制造的复杂性自然生动得多,也更有趣。
Taking Wind H Art Center as an example, Phases 1, 2 and 3 are a combination of five buildings of different scales, different forms, different degrees of newness and oldness, and the unusually chaotic, tangled and clogged thrombus space between them. If we analyse its typical significance, it is precisely because it has something in common with the rapidly developing urban spaces across the country. In our approach, we did not carry out any large-scale demolition, but basically continued the original plan form, and only carried out small-scale dredging, guiding and reclassification, aiming to increase the correlation, strengthen the systematicity, and create meaningful key frames, turning chaos into intricacy, and letting the city be coloured with a little bit of gardening interest. All of these treatments only make sense when viewed from a first-person perspective; just looking at a flat surface or looking down from the air simply doesn’t do much. In the case of Wind H Art Center, almost all of the near-earth space is induced, and it creates a feeling of continuity in the constant transformation of the spatial place and the undulation of the heights, up and down, and the coherent roaming, where the negative is transformed into the positive, and the richness that is ‘borrowed’ from the historical reality is naturally more vivid and interesting than the complexity that is artificially created by the architects.
▼小山房内部,异型门关闭,Interior of the small mountain house, shaped door closed © 金秋野
从空间角度来说,历史信息和时间信息是不一样的,历史信息多与形式语言有关,时间信息则更多体现在表面的肌理变化中。多数时候我们忽略了更加重要的自然信息,包括城市的生长过程、与产权和使用方式相关的形体构成依据、有限的自然物的形态与规模等。新一轮的更新过程里,我们不仅需要更加关注自然,也要将我们悠久的空间诗学借鉴过来,让风景不仅是美的,而且是带有明确的自然意象的。在这方面,上世纪 70-80 年代物质相对匮乏时期一些建筑作品的处理手法非常值得借鉴。传统园林的组织特征、空间密度、形式语言和细部做法经过简化,吸纳到现代建筑中。气质上是平民的,形态上是公共的,保留了传统园林的灵动多姿,去掉了过于浓厚的文人色彩和士绅化特征,真正属于城市里的每一个人。
From a spatial point of view, historical and temporal information are not the same; historical information is mostly related to the language of form, while temporal information is more embodied in the changes of surface texture. Most of the time we ignore the more important natural information, including the growth process of the city, the basis of the form related to the ownership and usage, the shape and scale of the limited natural objects, and so on. In the new round of renewal process, we not only need to pay more attention to nature, but also borrow our longstanding spatial poetics, so that the landscape is not only beautiful, but also carries clear natural imagery. In this regard, the treatment of some architectural works during the period of relative material scarcity in the 1970s and 1980s is well worth learning from. The organisational features, spatial density, formal language and detailing practices of traditional gardens were simplified and absorbed into modern architecture. Civilian in temperament, public in form, retaining the spirit of traditional gardens with many colours, removing the overly strong literati colours and gentrified features, and truly belonging to everyone in the city.
▼小山房内部,异型门打开,Interior of the small mountain house, shaped door open © 金秋野
在我们所受的教育中,建筑师应致力于清晰的任务和明确的造型——建筑应该有与功能相符的类型学特征,应该有历史性的独特样貌,应该跟知识系统发生对话。但是现实往往是复杂的,建筑也并不仅仅意味着在一张白纸上开始筹划。从类型化的设计训练开始,建筑师几乎很难思考连续的、绵延的、新旧交织的、内外交融的空间,因为它注定不是一种类型,也杂而不纯。但真正的城市空间是无内无外、无始无终的,它既不表现为纯粹的类型,也没有单一的风格。一段有价值的城市空间,可能连具体的形象都没有,却能给人留下深刻的场所印象和归属感,因为它能同时容纳自然和人工、历史和未来。存量时代的建筑师有必要与支离壅塞的城市空间对话,与去中心化的审美对话,在这之前,先要摆脱对“纯粹性”的痴迷。
In our education, architects should be committed to clear tasks and well-defined shapes – buildings should have a typology that matches their function, they should have a historically distinctive look, and they should be in dialogue with the knowledge system. But reality is often complex, and architecture doesn’t just mean starting to plan on a blank sheet of paper. Starting from typological design training, it is almost difficult for architects to think about continuous, stretched out, old and new intertwined, internal and external space, because it is not destined to be a type, and it is also mixed and impure. But true urban space is without inside or outside, without beginning or end; it manifests neither a pure type nor a single style. A valuable piece of urban space may not even have a concrete image, but it can leave a deep impression of place and a sense of belonging, because it can accommodate both nature and artifice, history and future. Architects in the age of inventory need to have a dialogue with the fragmented and congested urban space, and with the aesthetics of decentralisation, and before they can do so, they need to get rid of their obsession with ‘purity’.
▼音乐展厅室内,北向南,Interior of music showroom © 金秋野
石屏院的视觉信息较新建建筑丰富太多,几乎每个界面、每个角落都是斑驳和复杂的,要求更高的物质密度去衔接和匹配。但是人造物所携带的信息量再大,与自然物都是无法比拟的。这些旧厂房、仓库等临时建筑本身并无遗产价值,但它们与遗产建筑一样,肌体上存留着丰富的时间信息。如果以遗产保护的做法,通常会用精致平滑的现代材料进行加建,新旧之间造成强烈对比,告诉人们哪里是新、哪里是旧。但那就等于设置了一条强硬的时间边界,否定新材料和新建造部分变旧、获得时间性的可能。从这个意义上讲,厂房不是遗产建筑,对改造来说有非常积极的影响,我们既可以因借丰富的时间信息,又不必对其进行慎重的保全,尤为重要的是,新建部分就可以接续这份绵延的丰富性,而不必故意显得平滑以强调对比。更有趣的是,通过钢材和混凝土浇筑过程自身的天然特征,这份丰富性甚至被放大了,直接对接到石头草木这些天然材料上。也许这份让现代人不太适应的景物密度,才能与过去几十年的流年急景相配,而它无意间预示着一种可能:今天的城市与古代园林间的距离,竟没有想象中那样遥远。
The visual information of Concrete-Screen Courtyard is much richer than that of a new building, and almost every interface and corner is mottled and complex, requiring a higher density of materiality to be articulated and matched. But no amount of information carried by man-made objects is comparable to natural objects. These temporary buildings such as old factories and warehouses do not have heritage value per se, but they are as rich in temporal information that survives on their musculature as heritage buildings. If heritage conservation practices are adopted, additions are usually made with sophisticated and smooth modern materials, creating a strong contrast between the old and the new, and telling people where the new is and where the old is. But that would be tantamount to setting a strong temporal boundary, denying the possibility of new materials and new construction to partially turn old and gain temporality. In this sense, the fact that the factory building is not a heritage building has a very positive impact on the renovation, as we can borrow from the richness of the temporal information without having to carefully preserve it, and especially importantly, the new parts can then take over this extended richness without having to appear intentionally smooth in order to emphasise the contrast. More interestingly, this richness is even amplified through the natural characteristics of the steel and concrete pouring process itself, directly onto the natural materials of stone, grass and wood. Perhaps the density of the landscape, which is not very comfortable for modern people, is the only thing that matches the rapidity of the past decades, and it inadvertently signals the possibility that the distance between today’s cities and the ancient gardens is not as far as it is thought to be.
▼玄馆三期大楼梯,西向东 The staircase,west to east © 金秋野
▼玄馆三期大楼梯,北向南 The staircase,north to south © 金秋野
▼ 山中天二三期总平面图,General Plan © 黄金妮
▼山中天二三期改造前平面图,Existing Plan (Before Renovation) © 辛亦诚
▼山中天二三期首层平面图,Ground Floor Plan © 黄金妮
▼山中天二三期二层平面图,Second Floor Plan © 黄金妮
▼山中天二三期 1-1 剖面图,Section 1-1 © 郭元清
▼山中天二三期 2-2 剖面图,Section 2-2 © 郭元清
▼山中天二三期 3-3 剖面图,Section 3-3 © 郭元清
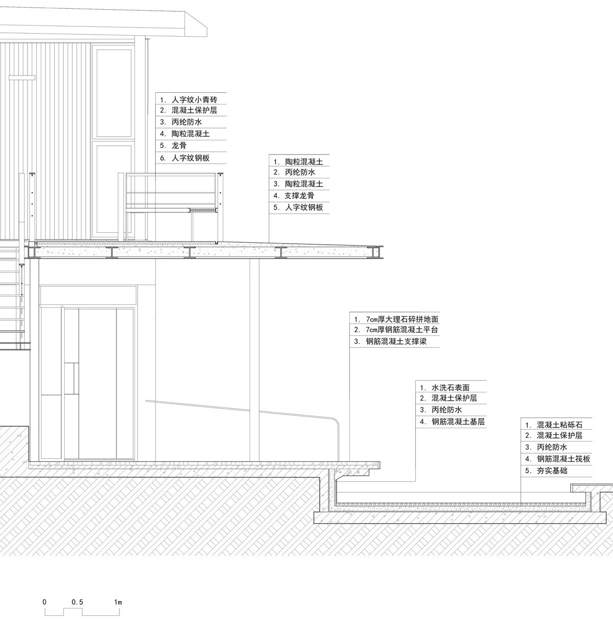
▼山中天二三期节点大样 1,Detail 1 © 黄金妮
▼山中天二三期节点大样 2,Detail 2 © 黄金妮
▼三期大楼梯轴测图,Staircase Axonometric Drawing © 韩世翔
原文刊载于《建筑学报》2025 年 01 期。
Originally published in the Journal of Architecture 2025, Issue 01.
项目基本资料
项目名称:山中天艺术中心·玄馆二期与三期
地点:北京市朝阳区
设计时间:2022.3—2023.2
施工时间:2022.11—2024.4
业主:山中天艺术中心
设计单位:金秋野建筑工作室
主持建筑师:金秋野
设计团队:刘力源、辛亦诚、石俊杰
现场建筑师:辛亦诚、贾健睿
施工团队:北京中和建工建设有限公司(二期)、北京中临建设工程有限公司(三期)
基地面积:698 平方米
庭院面积:235 平方米
建筑面积:739 平方米
客服
消息
收藏
下载
最近



















































