查看完整案例

收藏

下载

翻译
Life Size Window(s) - VR Mall, Chennai
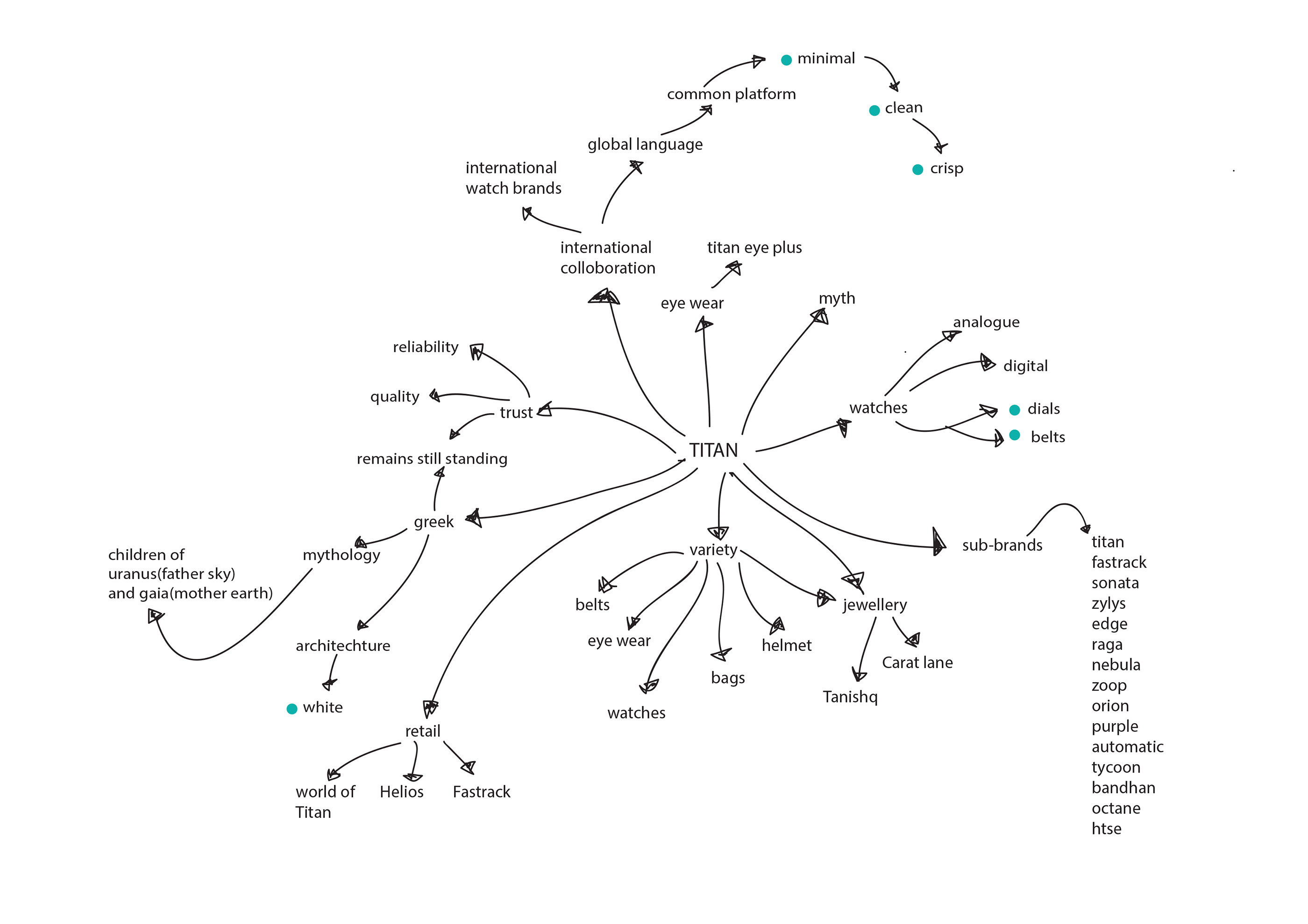
Brainstorming
Mind Mapping
Explorations
Inspiration
Sketches
Digital Illustrations
Front
Back
Technical Drawing
Front Elevation
Back Elevation
Digital 3D Mockups
Implementation
In Process
Size Comparison
Front View
Back View
客服
消息
收藏
下载
最近
















