查看完整案例

收藏

下载
降落在阿那亚广场上精密音乐盒子的混凝土礼堂设计
北岸礼堂设计是直向建筑继海边图书馆、礼堂和餐厅之后,在阿那亚秦皇岛社区的第四次建筑空间实践。与之前三次直面大海的场地不同,此次我们面对的是社区的友谊湾公共广场。礼堂位于广场中心偏北,临近食堂市集,西侧是公寓,南侧是酒店和商店。
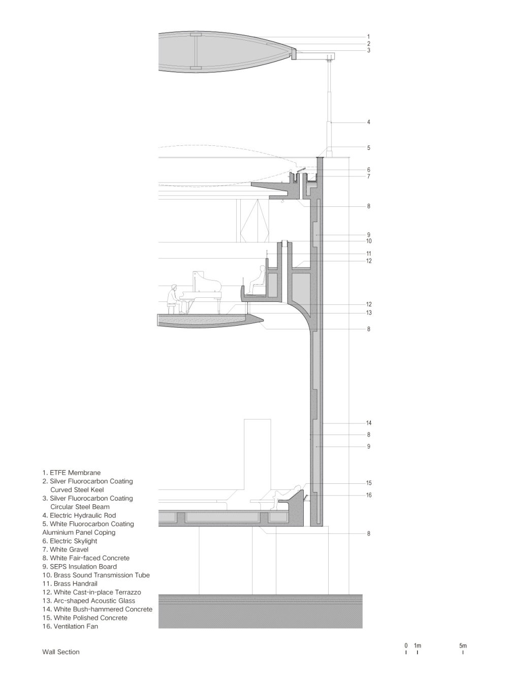
我们想象,这座礼堂像是—个降落在广场上的精密“音乐盒子”。通过对声音、光和风的调度,我们尝试建立一种新的音乐厅空间类型。在剖面上,主要功能被上下分层设置,上层是天光音乐厅,下层是冥想圆厅。音乐厅的中心舞台下沉,从冥想圆厅仰望,像是一个悬浮的圆盘。环绕舞台的两排坐席可容纳48位观众,当演奏进行时,声音将会充满音乐厅,穿过坐席边缘的9个铜质传音孔,弥散到下方的冥想圆厅。音乐厅顶部设有一个可升降的圆形气枕屋盖,当天气适宜,屋盖升起,音乐厅将成为一个户外剧场。
位于首层的冥想圆厅高9米,弧墙与地面在墙角处留有一圈50厘米宽的开启扇,空气可上下流通,漫射的自然光同时从墙角和悬浮圆盘四周的缝隙渗入。由混凝土浇筑而成的座位环绕圆厅布置,形如躺椅,人们可自然后仰,感受音乐、自然光和风在空间穿透和弥漫。我们在这个坚实体量的东立面上设置了一个大窗洞,为观众提供了在散场过程中远眺海平面的机会。
礼堂位于社区中心,建筑平面轮廓的三个端面分别回应人流进入广场和大海的方向,而三段内凹曲线则对广场上的三组相邻建筑进行适度退让,共同围合出不同氛围、尺度的公共空间。建筑底层架空,形成了城市空间在地面层的穿透和连通,在建立广场开放性的同时,为人们提供了一处遮荫避雨的休憩场所。建筑北侧面向市集方向,设有一条平行于曲面墙的长坡道,连接广场地面层和架高的入口门厅,引导人们进入礼堂开启一场声音与空间的探索。
建筑师: 直向建筑
面积: 455.2429877m²
项目年份: 2023
摄影师:苏圣亮, 存在建筑-建筑摄影, 陈颢, 在野照物所
主持建筑师: 董功
项目建筑师: 赵亮亮、刘世达
设计管理: 张菡、李锦腾
驻场建筑师: 曾子豪、谭业千
项目成员: 曾子豪、李莫非、张力文
结构设计: 马智刚、张岁平、张磊
机电设计: 祁旭东、张福军、王雅峰、刘晓杰、于维鹏
合作设计院项目建筑师: 林传玉
合作设计院建筑师: 姜岳
业主方: 秦皇岛阿那亚房地产开发有限公司
合作设计院: 大连市建筑设计研究院有限公司合作设计院
灯光设计: 栋梁国际照明设计(北京)中心有限公司
声学顾问: 黄展春剧场建筑设计顾问(北京)有限公司
标识设计: 北京偲迪文化传媒有限公司
施工方: 江苏江都建设集团有限公司
项目城市: 秦皇岛
项目国家: 中国
客服
消息
收藏
下载
最近












































