查看完整案例


收藏

下载
© Hertha Hurnaus
赫塔·赫尔纳斯
教育合奏-教育合奏的思想来源于2005年的一项研究,该研究让当地社区为该村发展了一个整体概念。在七十年代的原有建筑基础上,学校和幼稚园合住在一起,多年来发展了一个概念,使设施有更大的空间和更多的互动,同时整合现有的乡村图书馆。
Educational ensemble The idea of the educational ensemble originated from a study in 2005, which involved the local community to develop a holistic concept for the village. Based on the original building of the 1970s, where the school and the kindergarten were housed together, a concept developed over the years which allows both facilities more space and interaction whilst at the same time integrating the existing village library.
© Hertha Hurnaus
赫塔·赫尔纳斯
教育团体向村庄开放,反之亦然-它成为日常生活的一部分。实施这一进步和现代概念的一个先决条件是南蒂罗尔的模范教育自治和参与该项目的非常忠诚的教师。前提是创造一个积极主动的学习环境,鼓励发现、实验和研究。
The educational ensemble opens itself to the village and vice versa - it becomes part of everyday life. A prerequisite for the implementation of this progressive and modern concept was the exemplary educational autonomy of South Tyrol and the very committed teachers involved in the project. The premise was to create an engaging and activating learning environment that encourages discovery, experimentation, and research.
作为一种感官工具,它改变和加深了人们的看法,新校舍不仅为最新的教学和学习提供了合适的场所,而且本身也是一种教学工具。通过提供空间,并全面地让这个空间在其所有维度上得到体验,它也有助于对结构和建筑的理解。
As a sensory instrument, which changes and sharpens perceptions, the new school building does not only offer a suitable house for up-to-date teaching and learning but is itself a teaching tool. By making the space available and comprehensively allowing this space to be experienced in all its dimensions, it also contributes to structural and architectural understanding.
© Hertha Hurnaus
赫塔·赫尔纳斯
该幼儿园于2010年建成,由三座建筑物组成,因此要注意考虑村庄的规模以及儿童的观点。单独的建筑物连接在一起,呈现出一种视觉上令人难忘的形式;巧妙地利用现有的地形,将它们嵌入到斜坡中,并将内部和外部空间连接起来。建筑成为周围景观的组成部分,展现了空间序列的内外复杂性。
The kindergarten The kindergarten, completed in 2010, consists of three buildings, thereby taking care to consider the village’s scale as well as the children’s perspective. The individual buildings join to present an optically memorable form; cleverly using the existing topography, they are embedded in the slope and connect internal and external spaces. The building becomes an integral part of the surrounding landscape unfolding an inner and outer complexity of spatial sequences.
小学的建筑策略是把清晰可辨认的书并列在一起形成一个更大的整体,在此也适用于:保持原学校的轮廓,它的形状被简化为简单而清晰的体积,就像幼儿园中的那些一样,是在个别建筑结构中组织起来的。
The primary school The architectural strategy to juxtapose clearly recognizable volumes which together form a larger whole, also applied here: maintaining the outline of the original school, its shape was reduced to simple and clear volumes and, like those in the kindergarten, organized in individual building structures.
© Hertha Hurnaus
赫塔·赫尔纳斯
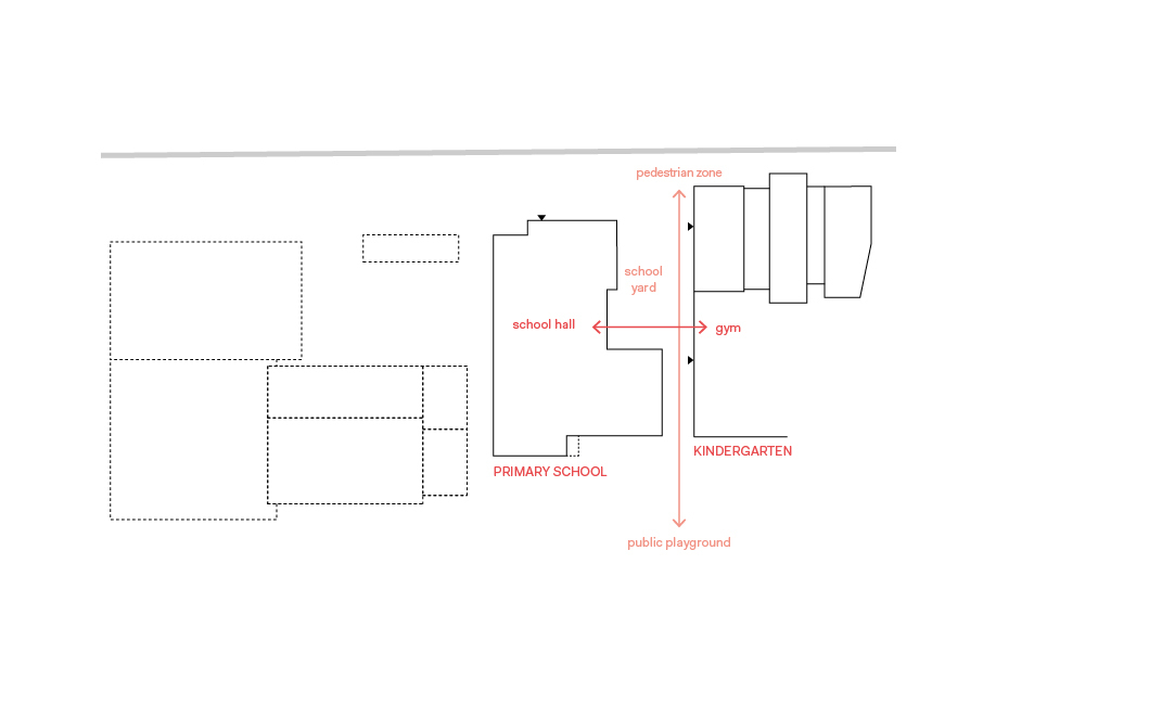
外立面的粗糙灰泥与幼儿园裸露的混凝土正面相互作用。原始建筑所在的斜坡地形在不同的层次上创造了有趣的特殊情况。在西方,学校与毗邻的体育馆、音乐馆和游乐场相连,从而加强了与乡村中心的联系。
The rough plaster of the outer facade interplays with the exposed concrete facade of the kindergarten. The sloping terrain in which the original building stands creates interesting special situations at varying levels. To the West, the school is connected to the adjoining gym, the music pavilion, and the fairground and thereby enhance the link to the village center.
Ground Floor Plan
在东部,学校与幼儿园连接的地方也是靠近学校礼堂的休息区,从而促进了两者之间的合作。学校的新通道提供了从北部的步行区到南方的操场的直接通道。由于地形的倾斜,小学的地下室向操场敞开,除了食堂外还有一个公共图书馆。图书馆分为不同的小空间,包括一个媒体区和一个供阅读的壁龛。
To the East, the free area used for break time which is adjacent to the school hall is also where the school connects to the kindergarten, thereby promoting cooperation between the two. New passages along the school provide direct access from the pedestrian zone in the North to the playground in the South. Due to the sloping topography, the basement of the primary school opens out to the playground and also contains a public library in addition to the canteen. Divided into different small-scale spaces, the library contains a media section as well as niches for reading.
© Hertha Hurnaus
赫塔·赫尔纳斯
在较高的楼层,连接的气氛是通过学校大厅的高天花板设计来实现的。一个观景台将二楼的房间与大楼的中央空间连接起来。原来的循环变成了一个学习的景观,教室、额外的房间、中央衣帽间、工作人员室和厕所被组合在一起。
In the upper floors, a connected atmosphere is achieved via the high-ceilinged design of the school hall. A viewing gallery joins the rooms on the second floor with the central space of the building. The original circulation is transformed into a learning landscape, around which classrooms, additional rooms, the central cloakroom, the staff room and the toilets are grouped.
© Hertha Hurnaus
赫塔·赫尔纳斯
宽敞的窗户向外,以及学校大厅和教室之间,确保令人兴奋的视觉连接,以及周围的山脉景观。每个教室都分配了一个窗台,提供足够的存储空间,并为学校大厅提供额外的座位。这些新的开口把以前的小空间变成了一个大的整体。这样,不同的学习场所也会在课堂外发展。
Spacious glazing to the outside as well as between the school hall and classrooms ensure exciting visual connections as well as views of the surrounding mountains. Each classroom is assigned a window niche, which offers sufficient storage space and provides additional seating for the school hall. These new openings transform the previously small spaces into a large whole. In this way, different places of learning also develop outside the classroom.
最大的结构变化是将阁楼改造成一个大的、有凝聚力的区域-开放空间;这一多方面和多功能的空间支持教学概念的研究方面。可移动的家具作为房间分隔器,制作桌子,工作台和小厨房,确保空间的多功能性,并允许无限的可能性重新创造。
The largest structural change was made by transforming the attic into a large, cohesive area – the Open Space; this multifaceted and multifunctional space supports the research aspect of the pedagogical concept. Movable furniture as the room divider, crafting tables, workbenches and a kitchenette ensure the versatility of the space and allows for infinite possibilities of reinvention.
© Hertha Hurnaus
赫塔·赫尔纳斯
Architects feld72
Location 39030 Terento BZ, Italy
Area 2656.0 m2
Project Year 2017
Photographs Hertha Hurnaus
Category Schools
客服
消息
收藏
下载
最近

























