查看完整案例

收藏

下载
螺旋向上的城市智库:华沙图书塔 / JOA开间建筑
螺旋向上的城市智库:华沙图书塔 / JOA开间建筑
室外效果图 ©JOA开间建筑
项目地点
波兰华沙
设计单位
JOA开间建筑
项目面积
21000平方米
项目状态
方案
华沙是一个重要的学术研发中心,该项目将与华沙大学图书馆并列,为交流、学术工作、技术创新提供了一个全新的孵化器。设计展现了适用于当代和未来社会的另一种图书馆形态,为公众创造了一个交流学习平台,欢迎所有的来访者。
场地分析图 ©JOA开间建筑
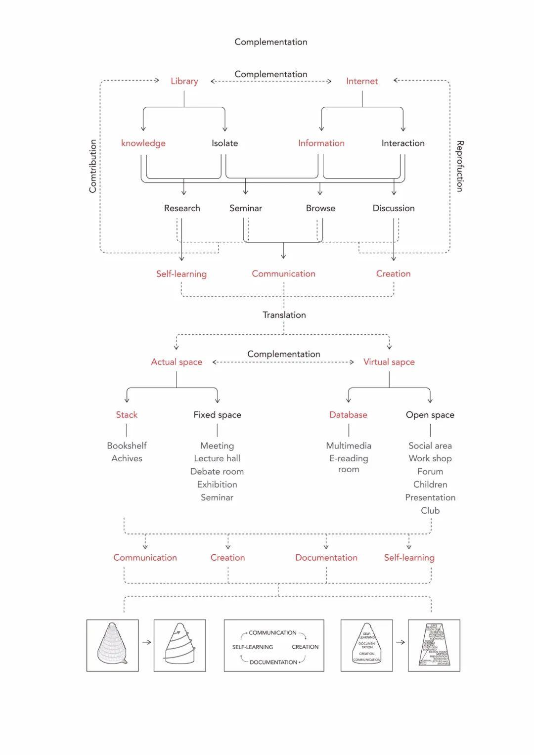
图书馆的建立是出于记录历史和知识的需要。在传统图书馆中,书籍是主要元素,作为自学的媒介,保存历史、小说、艺术和科学知识,此时的学习方法是单向的。在古代,图书馆是神庙或皇家档案馆的一部分。到了罗马时期,图书馆不仅提供书籍,还开始在大厅或花园中举办学术讲座和聚会。在18世纪,Boullee将图书馆作为第一个专注于公众的建筑论述,这种公共纪念碑普遍使用同类基于简单几何的建筑语言。图书馆一直是“科学”的丰碑,那么下一代图书馆应该是什么样的?
近几十年来,互联网的出现打破了这个惯例。信息变得更多,公众对信息的获取也变得更快、更具多样性了。这时候,图书馆整合了公众所需的公共设施,在现代社会开始担任起一定的社会责任。
概念分析图 ©JOA开间建筑
事实上,华沙也拥有欧洲数量最多的塔楼。其中64%为办公室,其余为住宅或混合使用空间,缺乏文化类的功能。巴别塔的失败表明了沟通与合作的重要性,这也是作为文化象征的新一代图书馆的核心特质。
该项目的设计旨在促进公众交流。知识的来源应该更加多样化,而获取知识的空间区域也应该得到更大范围的更新。图书馆在某种程度上已经成为一种大众需求,每个人都可以在这里与大家分享、学习。图书馆的新角色将成为一个城市至关重要的智库。
形体生成分析图 ©JOA开间建筑
设计分解分析图 ©JOA开间建筑
日照分析图 ©JOA开间建筑
表皮分析图 ©JOA开间建筑
室外效果图 ©JOA开间建筑
图书馆的主体部分由一层层书墙旋转向上堆叠而成,提供图书馆最基本的服务功能。同时,作为城市智库,图书馆公共空间的功能将由社会结构定义,并提供给当地居民举办丰富的活动。为了尽可能广泛地进行互动和孵化,图书馆主要包括三个核心区域,每个区域都包含一个飞地,具体可以是照相暗室、印刷店、音乐厅等,毗邻公共区域,以进行社交互动和自发学习活动。
室内效果图 ©JOA开间建筑
这三个区域分别是:创作空间,可吸引有特定兴趣的人,例如摄影、音乐、艺术等,是一些介入公共领域的非正式场所;交流空间,主要服务于演讲、媒体发布和先进创新产业,有一系列的协同工作空间,为创新思考提供了界面;自学空间,位于顶层区域,有开架阅览功能,并结合了观景台和咖啡馆。
概念模型 ©JOA开间建筑
设计图纸 ▽
总平面图 ©JOA开间建筑
平面图 ©JOA开间建筑
剖面图 ©JOA开间建筑
大样图 ©JOA开间建筑
完整项目信息
项目名称:华沙图书塔
项目类型:建筑
项目地点:波兰华沙
设计单位:JOA开间建筑
主创建筑师:王开
设计团队完整名单:张芝媛、刑华、陆佳庸、胡正帅、李冰月
业主:UNYT
建成状态:方案,“Libgen: 迈向图书馆发展新阶段”竞赛的头奖
设计时间:2019.07—2019.12
用地面积:16,541平方米
建筑面积:21,000平方米
更正设计团队完整名单:张芝媛、邢华、陆佳庸、胡正帅、李冰月
客服
消息
收藏
下载
最近


























