查看完整案例

收藏

下载
设计者通过船模、照片、图纸和图形,展览呈现了威尼斯的公共交通以及ACTV水上巴士公司的历史。
The public transport in Venice and the history of the ACTV water bus company through boat models, photos, drawings and graphics.
▼军械库外观,The armoury © Giorgio Bombieri
▼户外展览,Outdoor exhibition space © Giorgio Bombieri
ACTV不仅是一家运输公司,还自行设计并建造属于自己的汽艇(vaporetti)——威尼斯城市的交通工具。
▼导览图,navigation map © 120 grammi :: laboratorio di architettura
ACTV is not just a transport company but designs and builds its own vaporetti: the means of transport for the city of Venice.
▼入口处,Entrance © Giorgio Bombieri
▼入口处,Entrance © Giorgio Bombieri
▼主要展览空间概览,Main exhibition space © Giorgio Bombieri
该展览位于一座建于十九世纪、坐落在威尼斯泻湖边缘的奥地利时期要塞的军械库内。这座军事建筑以砖砌拱顶为特征,拥有厚实而坚固的墙体,但为了保护这一珍贵的文化遗产,其上不能打入哪怕一颗钉子。
The exhibition is housed in the armoury of a nineteenth-century fortress, built by the Austrians at the edge of the Venetian lagoon. The military building is characterized by its brick vault. Thick and robust walls to which, however, it is not possible hang a single nail in order to preserve the integrity of that precious cultural heritage.
▼空间中央的展台,Exhibition stand in the center of the space © Giorgio Bombieri
▼展台展示的模型,Models on display © Giorgio Bombieri
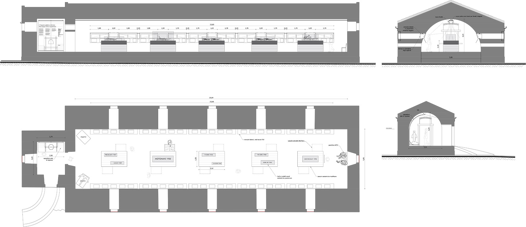
展览设计正是围绕重力与悬挂展开:两条各长20米的原铁搁板通过压力固定在拱顶的窗洞中,这些窗洞被改造成明亮的展示柜,并向参观者隐藏了复杂的固定系统。
And the exhibition project works precisely on gravity and suspension: two raw iron shelves, 20 m long each, fixed by pressure in the windows of the vault that are transformed into luminous display cases, and hide to the visitor the complex fixture system.
▼两侧展示的历史照片,Historical photos displayed on both sides © Giorgio Bombieri
▼模型细节,Model details © Giorgio Bombieri
此外,五个独立的抽屉则作为展台,用于展示塑料模型和技术图纸。
Five drawers instead work independently as bases for the exhibition of plastics and technical drawings.
▼项目区位,site plan © 120 grammi :: laboratorio di architettura
▼平面图,floor plan © 120 grammi :: laboratorio di architettura
▼平立剖面图,floor plan, elevation, section © 120 grammi :: laboratorio di architettura
▼入口处细节图,entrance details © 120 grammi :: laboratorio di architettura
▼展柜细节图,exhibition bases details © 120 grammi :: laboratorio di architettura
Project name: Il Trasporto Pubblico a Venezia. Dove acqua e terra si incontrano
Architect’ Firm: 120 GRAMMI :: LABORATORIO DI ARCHITETTURA
Lead Architects: Carlo Pavan + Nicola Pavan
collaborator: Dalila Fermezza
Project location: Forte Marghera, Venezia
Completion Year: 2018 (19/11/2018 – 31/03/2019)
Gross Built Area: 165 square meters inside + 400 square meters outside
Photo credits: Giorgio Bombieri
Graphic Design: Giorgio Bombieri
Sound Design: Nicola Di Croce
Selezione die materiali d‘archivio: Foscara Porchia, Annamaria Pozzan
Organizzazione Generale: Fabrizio D’Oria, Antonio Ferrari, Marta Moretti, Giovanni Santoro, Francesca Tomba
Con: Giovanna Cicogna, Christian Fabris, Leonardo Ferrari, Luca Filippini, Veronica Fontanella, Andrea Gatto, Silvia Ghedin, Giovanni Giuponi, Giovanni Penzo, Andrea Ruggero, Simone Zampieri, Gianluca Zuin
Foto Storiche: Archivio Actv Spa (Reale Fotografia Giacomelli, Ferruzzi, Cameraphoto, Graziadei, Archivio Artistico Borlui, Sambo Foto, Soc. It. Ernesto Breda)
Clients: VE.LA. Spa, AVM Spa
Suppliers: Tosetto Allestimenti Srl, Bassetto Impianti snc, Ferraro srl, Cantiere Actv
客服
消息
收藏
下载
最近





























