查看完整案例

收藏

下载
房子位于南山前海极具浓厚人文气息的老社区,因事业上升期房子近几年的主要居住成员是两位年轻屋主,还有两只和主人一样萌的喵星人。
除了改善老破旧,新家的另一核心诉求便是储物空间,工程师男主的模型乐高,各种奖项证书,研究员女主的藏书珍品,萌宠以及未来身份升级后的各种物品收纳都要考虑。
格局上规整功能释放灵活的洄游动线空间,以适配屋主不同阶段更多的生活场景需求,风格上利用简约利落的线条凸显空间的纯粹感,融和女主人喜欢的莫兰迪色块,打造清新治愈、温柔别致的甜蜜二人居。
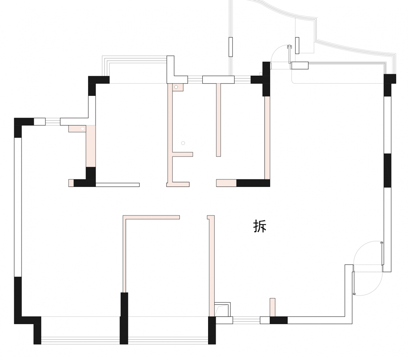
- Layoutplan平面图
1. 保留三房格局,除了主卧套间,另外两间房分别做独立办公或电竞游戏的空间,电竞房利用飘窗做榻榻米床,书房预留沙发床,两个空间短期还可以做临时客房,未来做儿童房和长辈房。
2. 取消原本和客厅相邻的小储物间,公共区形成方正开阔的大开间,布置LDK一体化生活场域,收纳沿墙设置,以餐岛台沙发为核心枢纽形成的洄游动线,满足强大的空间社交活动。
3. 还原了主卫功能,进门两边布置主人房的衣物收纳,改书房进门位置,长条形公卫干湿分离,释放完备且高效的功能动线。
- Living 客厅
开放式空间布局兼具通透性与互动性,进门玄关处的开阔视野,虽有一堵承重墙立于沙发中间,却一点也不违和,象征性地分出休闲与阅读两个动静相宜的生动空间。
规整后的客厅开间由三米变成六米,格局放大将近一倍,藉由自然采光面引进窗外绿意与室内低饱和度简约空间围合治愈舒缓的生活场域。
进门即厅的格局,在电视墙靠入口处预留了一组立式收纳鞋柜,休闲区的物品则向下收纳,在层高有限的情况下,尽量保留空间的开阔尺度。
电视背景墙没有做太多复杂造型,平衡右侧的收纳体块,靠窗台一侧做了弧形与格栅的层叠结构,色块与线条有序衔接融合,释放简约又不失细节的背景墙。
原本的飘窗台离地49公分,宽63公分,向上空间不好再利用,索性加宽飘窗台的宽度至1米,作为休闲区,人坐着也更舒服,两米长的大平台也是男主人玩模型拼乐高的区域。
在公领域为两位学霸屋主打造的阅读角,利用公卫湿区与干区的径深差做嵌入式收纳,中间好拿取的高度位置预留开放格,摆放常用的书籍读物,以及荣誉展示或者纪念物展示。
低饱和度的模块沙发发围着结构柱布置,总长2.6m*宽1.8m,打造休闲领域的核心枢纽,360°皆可坐可躺,为居家者提供亲密无间且舒适自在的交流场域。
横跨在客厅开间的承重柱达一米宽,四个柱脚分别作了小半径的倒角过渡,搭配柔软沙发弱化生硬结构,让空间看起来更加轻盈。
在常活动的客厅和用餐区,维持了原2.6m的层高,吊顶在活动过道和功能区顶部设置,空调出口朝向客厅。
收纳系统隐于墙内,释放整洁有序的功能区,由轻巧的活动家具围合高效便捷的洄游空间,满足家庭成员多元化居住需求。比如调整沙发形态,或居家健身或逗猫玩趣,或沉浸冥想或欢聚畅谈,让生活更加随性且自由。
- Dining 餐厅
由餐岛台布置公领域的的另一洄游动线,将餐厨区域汇聚为的隐形“岛屿”,串联日常备餐、用餐以及储物补充,兼具功能性和强社交属性,实现温暖又包容的生活仪式感。
作为操作空间的核心区,考虑四周的活动尺度,选购活动折叠餐桌与岛台连接,1.2m的原始长度展开后达1.6m,灵活性和自由度更高。
屋主喜欢的莫兰迪绿,点缀于厨房肤感柜面和气质小花砖,区别于餐岛区的白,由色彩的渐变和材质肌理的变化,以统一与多样性设计原则诠释极简品质空间。
- Kitchen 厨房
厨房从玄关侧依次布置嵌入式双门冰箱、烹饪区、备餐区、洗涤区实现高效简洁的中厨功能,转角侧更长的区域作屋主操作使用更频繁的轻食区。
轻食区配备各种家用小电器,与岛台、水槽形成操作黄金三角区,靠过道侧作咖啡角,无论是清晨提神还是午后休闲,都能最短距离实现打工人的咖啡自由。
-Bath 主卫
为了增加公卫干区洗手台和储物深度,在保证两面过道活动尺度的前提下,墙体向客厅偏移了一组书柜厚度,储物柜提前预留排气口下方腾空位置接猫砂盆。
-Resting 主卧
功能靠边归置后释放通透私领域,利用窗外绿意为低饱和度空间注入生机与活力,打造自然和谐、舒缓无压的睡眠静区。
单眼皮吊顶下镶嵌一圈线性灯,辅助各角落场景光源需求,同时增加空间氛围和层次感。
柔和的拱形结构和淡然优雅的烟粉色点缀女主人的精致收纳区,主卫设置隐形门与功能区融为整体,让空间完整又简洁。
沿生活动线设置收纳不仅提高空间利用率,取放物品也更顺畅便捷,两组大衣柜两人同时使用也不打架。
-Bath 主卫
客服
消息
收藏
下载
最近

































