查看完整案例

收藏

下载
项目名称:深圳神州数码国际创新中心
位置:深圳
设计单位:深圳华汇设计
图片数量:44张
深圳湾超级总部基地作为大湾区最重要的全球高端产业聚集地,超总将以绿色生态、科技互联、人文艺术作为设计主旨,以街坊式规划理念创造活力街道,打造高渗透率的复合型公共空间。
▼屹立在深圳湾超级总部基地的双塔© 张超建筑摄影工作室 ZC Architectural Photography Studio
▼融于湾区的城市天际线© 夏智航 XIA Zhihang
神州数码国际创新中心作为超总首发项目之一,基地雄踞核心腹地,紧邻中央绿轴,项目在尊重超总片区严整规划秩序的基础上,以灵动渗透的空间策略和像素化的科技语汇实现创造性回应。设计既尊重城市规划框架,又以立体生态、多维链接等手法突破形态边界,于严谨网格中书写自由跃动的建筑叙事。▼屹立在深圳湾超级总部基地的双塔© 廖沁芳 LIAO Qinfang
▼建筑与周边环境关系© 张超建筑摄影工作室 ZC Architectural Photography Studio
▼东侧视角© 张超建筑摄影工作室 ZC Architectural Photography Studio
▼西侧视角©廖沁芳 LIAO Qinfang
水平渗透,垂直蔓生
规划以谦逊而敏锐的姿态融入深圳湾超级总部基地的整体构架,从容回应山海城市特有的空间韵律。设计以水平方向轻柔渗透,给城市留出呼吸的通道——街巷微缩成谷,广场蔓延如泊,与中央绿轴和地铁脉络温柔相接,在严谨的网格中孕育出自由流动的底部界面。
▼概念—“秩序与自由”© 深圳华汇设计 Shenzhen Huahui Design
▼项目在深圳湾超级总部基地的位置©深圳华汇设计 Shenzhen Huahui Design
垂直系统则如有机生长的藤蔓,以连廊、露台与空中院落构建出一组立体聚落,在理性秩序基调上奏出一曲轻盈跃动的自然乐章。这一切并非对城市结构的简单复现,而是在理解其内在逻辑后,以建筑语言实现纪律与灵动之间的平衡——既锚固于城市秩序,又自由地向上生长。
▼面向绿轴的建筑界面© 张超建筑摄影工作室 ZC Architectural Photography Studio
▼晨光中的建筑© 廖沁芳 LIAO Qinfang
▼晚霞里的建筑© 张超建筑摄影工作室 ZC Architectural Photography Studio
▼建筑融于城市绿意© 张超建筑摄影工作室 ZC Architectural Photography Studio
多维链接
设计以立体叠合的公共空间系统,构建从城市到建筑的多维连接体系。首层通过嵌入口袋公园与蜿蜒街巷,柔化地块边界,使绿意如溪流般漫入城市肌理,形成与中央绿轴及相邻地块的柔性渗透;二层以架空连廊编织出一张充满温度的步行网络,将人群、公园与光影温柔串联,激发区域慢行活力。
▼城市渗透© 深圳华汇设计 Shenzhen Huahui Design
▼二层慢行系统© 深圳华汇设计 Shenzhen Huahui Design
▼东侧入口广场© 张超建筑摄影工作室 ZC Architectural Photography Studio
▼塔楼底部透视© 廖沁芳 LIAO Qinfang
绿意自地面庭院经裙房绿化台地延展至空中露台,逐步向上形成井然有序的生态系统。这一系统不仅强化了建筑与城市的交互界面,更是超越了连接本身,它将人、自然与建筑编织成有机的整体,巧妙的将本项目融入到深圳湾超级总部基地的大生态框架中。
▼口袋广场© 张超建筑摄影工作室 ZC Architectural Photography Studio
▼商业院落© 张超建筑摄影工作室 ZC Architectural Photography Studio
▼立体院落© 张超建筑摄影工作室 ZC Architectural Photography Studio
▼塔楼与底部街巷© 张超建筑摄影工作室 ZC Architectural Photography Studio
生态叠脉
设计将深圳湾超级总部基地的绿色廊道视为城市生命的自然延伸,以建筑为媒介,实现人与自然的深层对话。通过建筑与生态系统的深度融合实现与城市脉搏的同频共振。
▼与周边环境有机相融© 张超建筑摄影工作室 ZC Architectural Photography Studio
双塔以错动布局主动迎上中央绿轴,层叠的空中露台与退台形成向上延展的绿色界面,犹如绿脉自然攀升,将城市级生态序列引入建筑垂直维度。这一策略不仅延续了片区生态框架,更将场地有机融入城市可持续发展的大脉络之中——建筑不再是孤立的客体,而是与城市共呼吸的生命体,以其立体叠合的生态架构,谱写出一曲自然、建筑与人文共鸣的生态交响,实现从宏观城市到微观场所的生命协同。
▼树梢上的建筑© 张超建筑摄影工作室 ZC Architectural Photography Studio
像素构形,材艺织章
像素不再是数字世界的专属语言,当离散单元被赋予引力、张力与生命力,建筑便成为凝固的量子诗篇。方案设计以 “像素” 这一数字时代的基本单元作为建筑形态生成的母题,借助参数化逻辑,将体块解构为模块化的像素单元,实现标准化模块在三维空间中的自由组合与有机演变,构建出兼具高度秩序性与动态张力的建筑系统。
▼像素构型© 深圳华汇设计 Shenzhen Huahui Design
▼建筑与城市背景© 张超建筑摄影工作室 ZC Architectural Photography Studio
▼城市环境© 廖沁芳 LIAO Qinfang
建筑立面形象通过像素化形态与科技感材质的运用,呼应了神州数码云科技的企业特质,传递出活力、科技、未来与发展的积极寓意。▼建筑夜景© TS倘思照明 Tungsten-Studio
模序律动
参数化生成的像素单元被转化为立面的基本模数语言。通过标准化4.5米×4.5米的幕墙模块,构建出清晰的结构秩序。这些单元在立面构图中有序排布、叠合与穿插,形成既整体统一又富有变化的韵律节奏,建筑立面形态于理性秩序中诞生诗意律动。塔楼与裙房延续同一模数语言,却又以差异化的像素密度和构图节奏回应各自功能属性——塔楼强调竖向挺拔与科技感,裙房则采用更亲切的尺度与虚实对比。立面不再是静止的表皮,而是承载着秩序与自由、理性与诗意双重基因的动态媒介。
▼像素肌理© TS倘思照明 Tungsten-Studio
▼律动的空间像素© 张超建筑摄影工作室 ZC Architectural Photography Studio
▼云台© 张超建筑摄影工作室 ZC Architectural Photography Studio
“材艺”协同
材料不仅是功能的载体,更是情感与氛围的塑造者。建筑气质通过材料的精心遴选与工艺控制得以升华。玻璃的透与铝型材的实形成强烈的虚实对比,在日光推移下演绎出丰富的光影层次,强化像素单元的立体感与韵律变化。
▼ 建筑构造© 深圳华汇设计 Shenzhen Huahui Design
▼ 建筑细部© 张超建筑摄影工作室 ZC Architectural Photography Studio
裙房立面的叙事则更贴近人文温度。冰裂纹釉面陶板釉面下冰晶般交织的肌理,在不同光线与视角中呈现细微变幻,既与塔楼的科技感呼应,又为建筑基座注入一抹温润底蕴。米黄色铝格栅以柔和的线性肌理与之搭配,进一步柔化体量、营造更具亲和力的近人尺度环境。陶板的实与格栅的虚形成二次对话,进一步丰富了立面层次。
▼ 建筑与天空形成的图底© 张超建筑摄影工作室 ZC Architectural Photography Studio
▼ 霞光中的建筑© 张超建筑摄影工作室 ZC Architectural Photography Studio
▼街区空间© 张超建筑摄影工作室 ZC Architectural Photography Studio
▼大堂空间© 张超建筑摄影工作室 ZC Architectural Photography Studio
结语
神州数码国际创新中心,以像素为笔,以科技为墨,在深圳湾畔书写着山海连城的城市新篇章。在城市尺度上,它不仅是一座地标性建筑,更是城市发展的催化剂。其开放的城市公共空间体系,激活了周边区域的城市活力;独特的建筑形态与山海连城的地域特色相融合,丰富了深圳湾的城市天际线。
▼首层平面图© 深圳华汇设计 Shenzhen Huahui Design
▼ -1F平面图© 深圳华汇设计 Shenzhen Huahui Design
▼ 2F平面图© 深圳华汇设计 Shenzhen Huahui Design
▼ 3F平面图© Shenzhen Huahui Design
▼ 4F平面图© 深圳华汇设计 Shenzhen Huahui Design
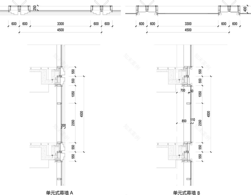
▼单元式墙身节点© 深圳华汇设计 Shenzhen Huahui Design
项目信息
项目名称:神州数码国际创新中心
建筑设计:深圳华汇设计
主创建筑师:肖诚,任园园
设计团队:陈康元,高云飞,谢长金,曾小涛,高昊,李江涛
项目地点: 广东省深圳市
设计时间: 2018年1月至2023年5月
竣工时间: 2023年9月
用地面积: 25634㎡
建筑面积: 200000㎡
业主单位: 神州数码集团股份有限公司
代建单位:深圳卓越商业置业公司
室内设计: CTG Architecture
景观设计: Lab D+H SH
施工图设计:广东省建筑设计研究院集团股份有限公司
施工单位:中国建筑第三工程局有限公司
灯光顾问:TS倘思照明
摄影:张超建筑摄影工作室、廖沁芳、TS倘思照明、夏智航、深圳华汇设计
客服
消息
收藏
下载
最近














































