查看完整案例

收藏

下载
作者:
何嘉丽,天津大学建筑学院博士研究生;
刘彤彤(通讯作者),天津大学建筑学院教授,博士生导师;
吕东方,天津大学建筑学院硕士研究生。
本文摘自《
园以载道:俞樾曲园中的晚清文人园林空间探析
》
,
原文
引用格式
:何嘉丽,刘彤彤,吕东方
. 园以载道:俞樾曲园中的晚清文人园林空间探析
[J]. 建筑师2025(04):4-13.
目录概览
一、
曲园营造始末及“曲”的意象
二、
曲而方:天地之道
三、
曲而全:自守之道
四、
曲而达:兼济之道
五、结语
图1:
俞樾先生像
曲园位于苏州老城内马医科巷西偏,为俞樾侨居苏州时所亲创,始建于1874年,中多毁改,经20世纪中、末叶两次保护修缮而能留存。宅园占地0.26ha,花园占地0.11ha;“其形曲,故名曲园”。园虽小,堂、轩、亭、廊、斋、阁俱备,陈从周先生谓其“园小别具一格”,在清末延续了文人园林的精神内涵。然而,相较其他名园的池广山奇,曲园园地狭小、营造似也过于简朴,学界尚难以营造艺术论其价值。真相究竟是否如此呢?
一、曲园营造始末及“曲”的意象
曲园旧址为马医科巷潘宅,即潘奕隽(1740—1803)躬厚堂。马医科宋时为流化坊,在姑苏城第二直河东侧(图2),城隍庙以南,吴县西桥附近。躬厚堂史载三路五进,现仅存中、东路各两进;东路原为三松堂址(图3),现作办公、杂房用;西路即曲园址。
图2:
曲园基址及其所在街区于苏州府城地图中所见变迁(1880—1940年)
图3:潘奕隽故居东路三松堂图
已有研究详细阐述俞樾罢职辞归、寓居苏州、讲学苏杭、营造曲园的始末,本文不再赘述。光绪年间,曲园酬唱雅集活动频繁。十年(1884年)许祐身(俞樾婿,生卒不详)绘《曲园图》,印为手札(图4,简称许图)。二十六年(1900年)顾鹤逸(1865—1930)绘《春在堂图》(图5),上跋二十一年(1895年)腊月二日张伯英(1871—1949)观图所赋长句。民国末年,园已荒芜,仅存大体格局,汪馥泉(1900—1959,笔名汪正禾)寻访后作《曲园记》及地盘简图(图6,简称汪图)。解放初曲园曾修复,陈从周先生主持曲园测绘(图7,简称陈图),描绘了曲园主要建筑、山石、曲池、植物的位置、面貌;后园林部分因盖楼侵占损坏(图8)。今所见曲园按照《曲园记》及古典文学研究大师俞平伯(1900—1990,俞樾曾孙,幼居园中)认可的模型复建,已恢复俞樾曲园的主要情境(图9)。
图4:光绪甲申(1884年)许祐身绘《曲园图》
图5:光绪庚子(1900年)顾麟士所绘《春在堂图》
图6:
20世纪40年代汪正禾简图
图7:20世纪50年代陈从周主持测绘所制《马医科巷曲园平面图》
图8:
1986年曲园北界、达斋及曲水亭修复前照片
图9:
曲园现状平面图
现在的曲园坐北朝南,左宅右园格局,园林部分由宅西、北两条狭长的空地组成。中路住宅部分五进,大厅乐知堂,面阔三间,进深五架;内室两间,尚为民宅。西路三进,主厅春在堂,曾国藩题匾(图10),面阔三间,进深四架,堂前缀湖石,植梧桐;其南轩屋三间,更南为小竹里馆,馆前栽刚竹及紫竹成林;春在堂北当心间凸出小轩,名认春轩(图11)。轩北即西部园庭(图12),叠有假山;假山西北凿“凹”字形小池,名曲池,池西有曲水亭突出水面,池东正对假山石台,上筑回峰阁靠宅西山墙,与亭相对(图13);池西绕以长廊,循廊北行至书房“达斋”,循廊再东为琴室“艮宧”,为北部园庭(图14)。
图10:
春在堂题额
图11:
曲园西部认春轩及假山
图12:
认春轩前北望西部园庭
图13:
曲水亭、曲池与回峰阁(从右至左)
图14:
艮宧与北部园庭
二、曲而方:天地之道
1. 辨方正位:曲尺的来源
“曲”字甲骨文象形曲尺(矩尺)(图15),曲园园地之形即为曲尺。在中国传统文化中,曲尺具有代表方位、相度的深刻内涵。观象授时,文德渐成,人类知识体系的形成是从他们对空间与时间有意识地规划开始的,而中国传统的时空关系表现为空间决定时间,这意味着辨方正位成为一切用事的基础。“方”的本意即辨方正位——“立表测影以别四方”,从而产生“中”的观念,并引申出居中而治、不过而无不及、不偏不倚、对时育物的为人治世原则,即中央、中正、中和的理念,继而发展出以“中正之德”“化成天下”的教化体系,为中华文化核心。
图15:
“曲”古字变形
“曲而方”首先是借曲尺辩方正位以观道。《易·恒卦》:“君子以立不易方。”《礼·乐记》:“乐行而民乡方,均注:方犹道也。”方为方位、方法、准则、秩序,使之“方”即有度、有方。“方”之法即道,因此,能够明确定位、制定准则、建立秩序就是对道的一种践行,而通过观测来辩方正位则为其基础。
俞樾墨戏“曲园”二字,具有方圆之道(图16)。《淮南子·天文训》:“天道曰圆,地道曰方”,不仅指图形上方与圆的区别,更指观测斗转星移是认识天的办法,立表辩方正位是认识地的办法。可见,人类文明之源,即通过对
自然的观测来领悟宇宙运行的道理。作为农业生产的重要形式,起源期的“园”是“圆”之抽象认知的来源,更是人类对方圆之道最重要的实践。通过造“园”的方式,先民改造环境、发展农耕、营建家园,使自身、社会与自然环境互惠共荣、生生不息。曲园的营造正是对“文明以止”之大道的致意。
图16:俞樾“曲园”墨戏石刻
2. 居曲谋方:于隙地间营中正
居曲,是曲园的环境条件。曲,既体现园地象形“曲尺”的图案特征,也体现园庭整体小、偏于一隅的空间特性。正因园小、偏,故委身居曲,但能因陋就简,知足而乐,体现了园主乐天知命、孔颜乐处的精神境界。更进言之,俞樾能就选址、布局、理微,于偏陋的环境构建中正的秩序,可见其造园哲思。
其一,曲园一路在姑苏城中方位中正、文脉薮然。姑苏城自春秋阖闾大城时期已创河街平行的双棋盘格局,唐宋进一步发展为严整的里坊格局,嘉庆间重修“三横四直水道体系”,延续了古城的空间秩序(图2)。曲园一路北有报恩寺塔院,南尽于学宫及一省之学的紫阳书院,方位中正,晚清文人园林多选址此路。俞樾曾寓五柳园、躬厚堂,及曾拟建园的仓米巷南半园址,均在此路。
其二,曲园自身园宅布局周正、园景分布对仗。宅园整体符合民居建筑的基本礼制,主配、内外、园屋布局分明,两堂并置,乐知堂主建筑院落,春在堂主园林院落,各司其职;达斋与认春轩“南北相对”,曲水亭、回峰阁“东西相值”。
其三,曲园园林象形“曲尺”,以几何模数布局空间。本文通过园记及历史测绘推敲原始的园林布局(图17),可见西部园庭(春在堂及园林至达斋,东西3丈,南北13丈)与北部园庭(达斋与艮宧各执一端,南北3丈,东西6丈余)所构成的“曲尺”应两脚等宽,长度比例为2∶1;园林建筑也多依网格布局。
图17:
曲园园林布局及尺度推测图
其四,曲池为方池,在立意和布局上均为全园景眼。方池在清代苏州园林中较少见,曲池更是有意为之。其形出自“曲”字篆书,恰如两把曲尺相对。小而偏的园地营方池显规整。更有方亭居中,突出水上,半成“回”字。园记载曲池“周十有一丈(约36m)”,又规定了曲池与曲水亭面积的数理关系(图17)。
3. 曲方调和:“时中”的“园—宅”空间
“曲”与“方”的辩证关系是贯穿曲园建筑、园林空间营造的主题。明清江南园林中,常以园为“曲”,以宅为“方”,追求礼乐复合的居住模式。然而俞樾在曲园营造中,以曲尺为核心意象,势必使规整合度的园林成为宅园的主导,强调了以园为“方”,这一点在1884年许图(图4)及20世纪40年代汪图(图6)中表现得尤为清晰,甚至出现建筑中轴退让的情况(图18)。这种以园为“方”而宅“委曲”的做法,使园宅具有不对称均衡的美感,不仅体现了园林在俞樾心中的重要性,更加体现了“曲”与“方”的辩证关系。
图18:
20世纪50年代重修前后曲园园林与住宅空间的进退示意图
事实上,“曲尺”为“方”的语义发展,内涵了“曲”与“方”的辩证统一,以至今天我们看到了名“曲”实“方”的曲园、曲池和曲水亭。引申到园林所代表的宇宙自然,虽天然自由、变幻无穷,却自成秩序,为恒常之道。理想的居住模式合乎自然,“曲”“方”之序本需因人、因时、因地制宜,在“对时育物”中孕育畅乐逍遥、生机勃发的境界。俞樾“所乐惟林泉”,借造园活动来践行他对自然的深刻认识,是曲园艺术成就的基础。
三、曲而全:自守之道
1. 曲成万物:单元与整体
《易·系卦》有“曲成万物而不遗”,认为“曲”以其微小,承载并孕育了万物;《礼·中庸》有“曲犹小小之事”,认为“曲”是事物最普遍的存在形式,如细胞、粒子等,万千细微的单元聚合构成了整体。
在曲园中,单元对整体的构成与解构体现了“曲”而“全”的客观过程。“曲”字字形多样(图15),其作为基本形被反复的拆解、重构——如此构型文字之法为俞樾所热衷,为规整布局园林空间平添“凹”“凸”“弓”“回”“方”的丰富变化(图19)。小竹里馆建成后,曲园有联:“小圃如弓,竹林前一曲,柳阴后一曲”,也是对这种构成手法的体现。此外,山石堆叠所呈现的蜿蜒凹凸,又为“曲”的另一种形象。故以“曲”的单元构成整体园林中或“曲”或“方”、亦“曲”亦“方”的复合空间,是对“曲成万物”哲学内涵的艺术化再现。
图19:
曲园中“曲”字元素拆解与建构
“曲诚能化”是“曲成万物”的深层原因。《礼·中庸》有“曲能有诚……唯天下至诚为能化”,“曲”以其细微而能如实反映事理,使人能对事物的发展见微知著、明察秋毫,从而认知宇宙生发的内在规律,使文明发展更加深入精微。以“方”为“居中而治则文明”的社会秩序理想,“曲”则为文明高度发展后“惟精惟一,允执厥中”(《尚书·虞书·大禹谟》)的进修之道,“曲”“方”融合并趋于“全”。
2. 抱一为曲:易的相生相化
“曲”字另一义为“象器受物之形”或称“蚕薄”。蚕薄又称曲薄,即竹条以十字编织所成的圆形平盘,能养蚕;蚕结丝为蛹,能蜕变。竹曲能结、蚕丝结蛹,都因具“曲”的姿态而能受物,有器之用。
从情理看,“曲则全”表明人生非坦途,委曲求全往往是实现圆满的必经之路,居曲委细、卧薪尝胆,能堪大用。从物理看,《老子·道德经》称“有之以为利,无之以为用”,“空间”之于“器”的“有”“无”“虚”“实”恰恰反映了人类建筑活动的本质,“曲”是构建空间的基本方式,空间理论中,“虚实”“有无”往往相生相化。
从哲理看,“抱一故为曲,然而全德在此矣”,“曲”的本身与“万德交归,众美备至”的人格之全、天人之全具有同一性:具体而言,《老子·道德经》有“天地之气负阴抱阳,冲为和气”的哲学观点,其本质是用动态、辩证的思维看待事物的发展,以达到和谐有序的状态;又有“曲则全,枉则直;洼则盈,弊则新”,强调通过“异名而同实”的语汇,建立对矛盾双方个性及其互化途径的思辨,从而把握事物发展的动态平衡;更能摈弃单一价值对自然的本真与和谐的破坏,复归事物自身多元、朴散的存在状态,最终能与天地同流,达到“一团和气”(图20)的境界。
图20:
俞樾“一团和气”墨戏
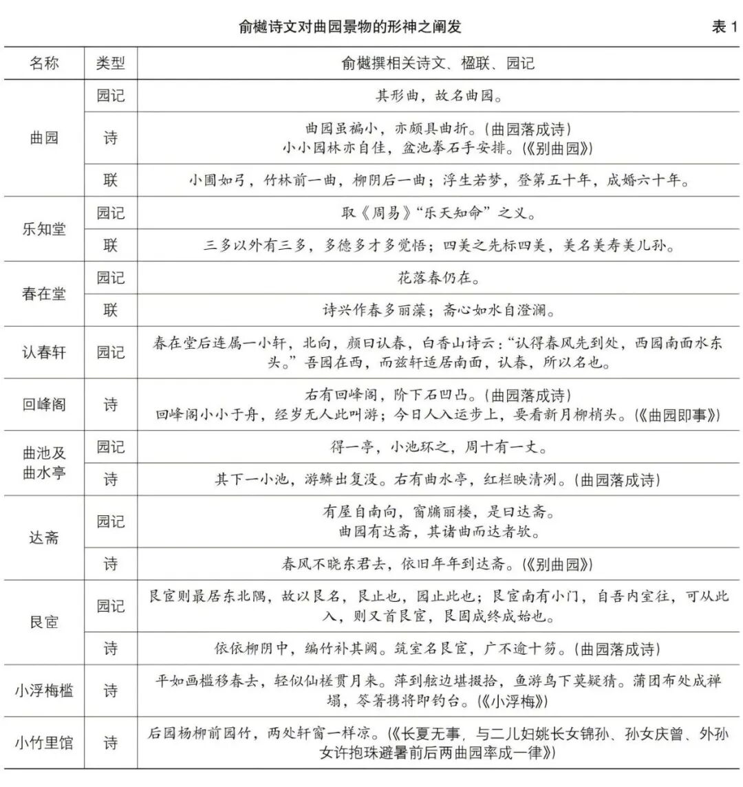
曲园营造中,以亭为实,以池为虚,以宅为实,以园为虚,相生相化,形成了多样的游览空间;游览体验中,以景为实,以思为虚,澄怀味象、寄情于景、托物言志、格物致知可以得“全”(表1);以园景观照自身,立于曲池之上曲水亭中,恰似“曲园”墨戏(图16)中“王”之所在天地方圆间,将自身定位于宇宙时空中,以“内圣外王”为至善之所止,则园居的身心修养合一而能得“全”。
3. 周而复始:居游体验与心之复归
“周,曲也。”(《诗·唐风》)周而复始的游览时序和空间体验,是曲园园林的艺术核心。曲园空间流线曲折回环,首先依汪图梳理门廊设置、空间流线,再以俞樾《曲园记》还原西路园庭及假山回游路线及造景细节(图21)。
图21:
曲园“周而复始”的空间流线分析
曲园游览的本质是构建一种首尾相衔、周而复始的时空体验。周环园林,以“艮宧”为起止,使该景物的“在东北隅”“园之所止”“周而复始”等时空特性,与题名中“艮卦”之象所包含“为始为终”“立春之时”的意蕴,及其相关联的“宧”字“阳气所起”“颐养之所”的训义等文化意象紧密关联,不仅体现了春意盎然的生命理想,更体现了园林设计中由“言象”而“意蕴”的艺术表达的成熟。“春”的意匠在清代被极大发扬,园林中出现许多以“春”为主题的景致,蕴含着对时育物以期众生和畅的治世理想。“首先感知春天的信息”是曲园艮宧、认春轩等多处造景兼有的巧思,“花落春仍在”更是俞樾的人生写照,可见俞樾对“生命之春”的热忱与期盼。
更进一步说,“道”之运行周而复始,对道的体悟使人能于偏处自安,自发地体悟与践行“道”之多元变化的本真与自然,做到“常德不离”而能“与天地同流”,受自由意志的驱使而实践对“道”的践行与复归。曲园是俞樾的人格化身和精神家园,周而复始的曲园空间,既模拟了“复归于道”的自然发展历程,还隐喻了园居生活中由宅而园、由外而内、由社会而个人的观照历程,体现了在园林中安居、在自我中安居的人生理想。
四、曲而达:兼济之道
1.
达者兼济:达斋与俞樾的明堂研究
曲园游览具有先“委曲”后“豁达”的体验。达斋是曲园时空之旅的高潮,其位于曲园西北角,循廊而行,经曲水亭而北得,或自艮宧过修廊折而西得;穿山而行,认春轩北山小洞矮,委屈回环而能出,峰回路转至回峰阁,再经山洞,豁然开朗,花木翳然间可至达斋(图21)。
图22:
周人明堂复原设想图
图23:
俞樾考“夏后氏世室”平面复原示意图
用于园中,曲园以池(曲尺)为中,轩、亭、斋、阁分居四方,呈明显“亚”型布局(图9);以园林为太室,叠山设台,亦能体现居园以通自然的旨趣(图24)。此外,建筑及门窗的多样形式,体现了园景构思的细节,如太室有四门、八闼,所谓“闼”的形式与达斋窗牖十分类似(图25);明堂“前堂后室、外围台基阶梯”之说,在春在堂北面及认春轩亦有体现(图25)。
图24:
曲园假山之巅的“一筵”之台
图25:
晚清曲园绘画中多元的园林建筑形式构成了不同的景境
可见,“曲而达”具有“穷则独善其身,达则兼济天下”(《孟子·尽心章句上》)的一体两面,以达斋为线索的曲园理景是俞樾治世理想的艺术化体现。晚清动荡时局下,俞樾以研经、教学为治世之法,不能辅佐天子明堂之“大治”,亦能以“小治”践行自身价值。
2.生生之德:达者兼济的道德宇宙本质
儒家哲学中,“达者兼济”对个体人格及道德宇宙的形成具有关键意义。其中,道德宇宙形成于人类经验与不断变化的宇宙自然的发展过程间的调和,个体人格则形成于个体自身对其环境条件的内化而完善于个体与他人关于人类经验的共同成长之中,即所谓“立人立己,达人达己”。而圣人之言“不仅描述了宇宙的物理运行,还能促使人类经验的良性增长,为人类更高层次的价值和概念的创造提供了资源”,故“达者兼济”的本质就是以内圣外王为核心的(亦即俞樾及传统士人世代传承的)治学、治世理想。
由此,“自守之全”与“兼济之达”会通于生生不息的道德宇宙的构建中,前者主张在自然真我的基础上建立多样统一、和谐有序的宇宙系统,后者强调个体与不断变化的宇宙环境相协调的人类经验的推广及其向人类文明的诗意升华。这种文明的生成与宇宙的运行一如道之行也,生生不息,凝聚了参赞化育、仁者爱人的思想内核。
图26:
今曲园达斋
图27:
曲园墨戏之“曲园琴上”“曲园对月”“曲园礼佛”“曲园课孙”(从左至右依次)
图28:
俞樾纸本隶书四言联(徐州博物馆藏,长74.1m、宽24.5cm)
3.通经致用:从文明之源看待中西之学
前文已对曲园所彰“生生之德”详加阐释,其本质即东方文明的“生成性”宇宙论,而其自身不断地更新发展,在文明的每个阶段都表现为人与环境相调和的不同形式。安乐哲指出,“其开放式的母本与数百年来不断积累的评注,为持久而不断演变的宇宙论及其文化常识设定了学科术语,也为不断演变的儒释道传统及其近来与西方哲学叙事的对话提供了一个共同的解释背景”。
。
五、结语
清朝是苏州园林的集大成期,是保存至今的苏州古典园林的定型时期,园林风貌虽有变化,风骨、质地没有变,而格局、风格基本上奠定于晚清时期;包括曲园在内,清末所建园林也是苏州古典园林艺术一脉相承的高水平之作。
(
本文节选自《园以载道:俞樾曲园中的晚清文人园林空间探析
【拓展阅读】
基于历史地形学的古典园林复原方法研究:以16世纪无锡寄畅园为例
20世纪中国园林美学思想的发展与陈从周的贡献试探
乐嘉藻《中国建筑史》中关于古典园林的论述
《建筑师》No.235丨2025年8月刊
快速订购《建筑师》236期杂志
【日常征稿】
【新刊征订】
2025年杂志征订火热进行中!
责任编辑:易 娜
内容统筹:刘 川
内容终审:易 娜
客服
消息
收藏
下载
最近




































