查看完整案例

收藏

下载
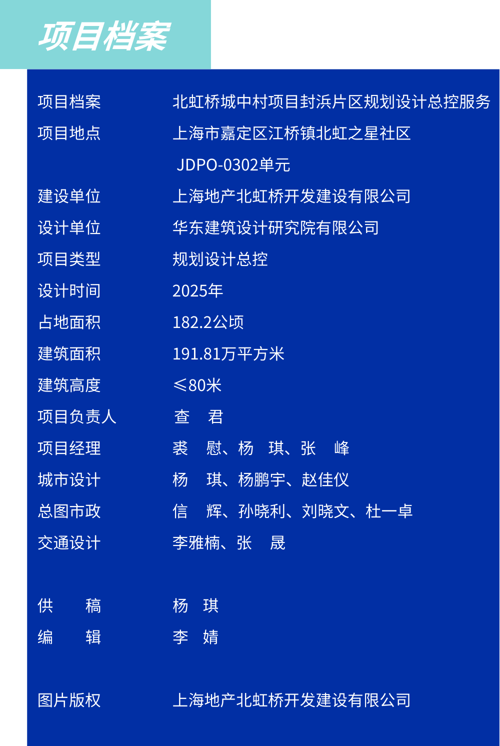
华建集团华东院建筑设计研究院有限公司(下文简称“华东院”)于近期中标北虹桥城中村项目封浜片区规划设计总控服务,该项目由华东院大前期规划咨询中心原创设计。
国际化生态社区是上海虹桥开放枢纽引进先进生活方式、拓展人居内涵、吸聚未来人才、呈现可持续发展城市精神的重要体现。北虹桥城中村封浜片区规划设计总控作为华东院深耕区域开发实践的又一力作,通过原创城市设计并结合规划设计总控标准作业保障项目开发品质,为打造新一代人居生活典范提供创新样本。
北虹桥封浜片区位于虹桥开放枢纽扩区后的151平方公里范围内,为嘉定区江桥镇北虹之星社区JDPO-0302单元,地处嘉定区江桥镇西部,具体范围东至嘉闵高架、南至武都路、西至城市开发边界、北至曹安公路,总面积约182.2公顷。
项目围绕控规
“多元活力的国际化社区,虹桥国际开放枢纽核心区的品质居住高地”
的设计定位,通过对
“国际化生态社区”
目标愿景的概念解读,结合城市设计深化将其转译为城市空间要素,并
以总控思维基于落地实施构建规划管控体系
,真正做到
“全区域、全专业、全过程”管控
,以实现城市设计特点、亮点和优点,高品质、高完成度地确保项目整体开发有效落地。
▲封浜片区项目区位图
▲城市设计日景鸟瞰图
▲规划设计目标愿景
设计聚焦封浜片区核心定位,致力于打造一个极具前瞻性与创新性的绿色健康、低碳智能、活力共享的创新国际化生态社区。通过四大策略,对标国际标准,打造生态化宜居社区。
▲封浜片区总平面图
策略①:多元复合、社区营造
凸显“国际化特征”的社区功能
:打造区域居住品质高地,供给匹配需求的多元住宅产品类型,打造以生态居住社区为主,高品质低密度社区和活力租赁社区为辅的居住产品矩阵。对标国际化社区标准,设计以品质教育和健康生活为导向的社区配套功能。结合近远期开发,分别植入社区商业、社区公服、教育设施、体育设施等功能,建设配套完善、生活便利的国际化生态社区。
▲配套设施分布图
▲滨水公共服务地块意象图
策略②:蓝绿交织,活力共享
低冲击开发的标志性生态空间
:重塑湖面形态,引导公共活动,与区域慢行系统以及公共活动走廊相连通,将核心水绿空间塑造为公共活动的中心。
多样化、高共享的水岸生活
:打造多样化的水岸类型,构建滨湖、滨河多元化水生活场景,通过不同类型的特色水岸形态,结合景观设计与相邻地块功能,塑造多元的特色区段。
▲迎虹湖畔滨水空间意象图
▲封浜河岸滨水空间
策略③:多元出行,低碳交通
公共交通导向的慢行交通组织
:设计依托“迎虹慢行环”构建多级散步慢行体系,层层渗透实现社区生活圈的无障碍接驳。慢行系统有机串联各处生活配套节点,形成15分钟社区生活能量环,以流动的慢行脉络激活全域配套效能。设计聚焦开泰路慢行主轴,沿线结合关键节点,设置景观活动锚点,打造TOD节点、魅力文化节点、滨湖公园节点、社区服务节点、运动公园节点以及社区生活节点等6大主题区域。
▲迎虹慢行环分析图
▲最美回家路空间节点分析图
策略④:特色形态,魅力空间
标志性景观空间与轴线
:打造各具特色的环湖界面,结合不同的地块功能,形成商业界面、文化界面、公园界面和居住界面四大业态界面类型,并重点打造5大核心区段。规划酒店高度与K12钟楼、湖心教堂三者形成环湖三个制高点,其“三足鼎立”位置及逐渐向湖面的跌落之势,界定环北湖的天际线形态,以及滨湖景观视觉焦点。
▲特色界面分布图
▲环湖标志性景观节点
引入规划设计总控,从
规划设计、开发建设、运行管理
的全过程角度进行区域总控。针对实施难点,对标虹桥标准,开展多项专题研究,
形成地区总图成果体系及管控建议
;并通过
建立政府职能部门、平台公司、总师团队三方协同落地责任机制
,保障项目落地实施。
01 顶层设计,完善机制
通过顶层设计,围绕总控成果建立落地责任机制:
总控三方平台由政府职能部门、平台公司、总师团队构成。平台公司由政府赋能,组织专家会及审核征询意见单,并通过总师团队的技术支撑,达到管控目标要求。
▲总控三方平台结构图
02 统一手势,拉齐目标
以落实目标为指引,以消解问题为导向,针对区域开发提质要求以及区域开发建设中的系统性问题,开展
竖向设计、地下空间、夜景照明、海绵城市、绿色生态、智慧城市、河道水系等专题研究
。稳定各子项设计的技术边界条件,明确功能及品质提升要求。最终形成一份管理手册,统一建设标准,拉齐建设目标。
▲管理手册内容体系
03 总图管控,伴随服务
通过地区总图整合片区空间落位,并以此为抓手进行设计引导及复核、实施协调和指导,作为协调各项目主体及地块的资源整合平台与交流协调工具;同时结合对总控成果的动态更新维护, 进行全过程伴随式技术服务。
▲地区总图全过程管理方式
▲城市设计黄昏鸟瞰图
北虹桥城中村封浜片区规划设计总控项目既为大虹桥区域创造了多元活力的国际化品质居住高地,也是对上海下一代国际社区的全新探索,更是对上海开展建设项目规划设计总控工作的积极实践,随着项目的逐步实施落地,定会为虹桥区域的城市更新注入强劲的活力。
供稿:华建集团华东院
客服
消息
收藏
下载
最近

























