查看完整案例

收藏

下载
引言
2025年全国两会期间,“城市更新”作
为新型城镇化高质量发
展的核心议题,再次被写入政府工作报告,成为统筹发展与民生、连接历史与未来的重要纽带。
中国城市建设开始由增量扩张逐步进入存量优化的新阶段。在城市增量规模越来越有限的背景下,
很多大城市已进入存量时代,城市更新将成为城市发展的新增长点和发力点。
“十四五”规划和2035远景规划也明确提出实施城市更新行动。这是“城市更新行动”首次写入我国五年规划,将城市更新的重要性提到了前所未有的高度,预示着在“十四五”时期以及未来很长一段时间内,城市更新将在城市未来发展中起到至关重要的作用。
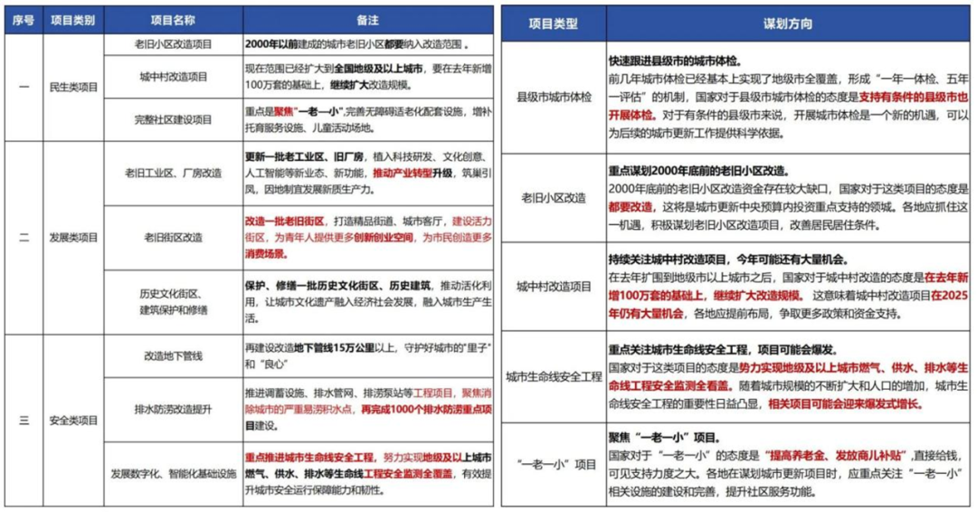
住房城乡建设部党组书记、部长倪虹在十四届全国人大三次会议民生主题记者会回答中外记者问时提到:从2019年中央部署实施城市更新以来,全国已累计开工改造城镇老旧小区近28万个,惠及1.2亿居民;加装电梯超过13万部,增加停车位380万个,增设养老、托育设施近8万个,增加充电桩105万个,新增文化休闲、体育健身场所3100万平方米;更新改造地下管网约50万公里;打造口袋公园4万多个、建设城市绿道12万公里。同时,
提出“抓体检、抓项目”的双轮驱动策略
,进一步强调“民生、发展、安全”。
从这次两会报告的亮点来看,对于城市更新主要有三个维度的提法。
一是空间维度上,提出 “统筹低效用地再开发”“健全主体功能区制度”,
首次将城市更新与国土空间规划体系深度绑定;
二是功能维度上,强调 “完善社区综合服务功能”“发展数字化基础设施”
,推动更新项目与民生服务、新基建融合;
三是治理维度上,要求 “加强乡镇街道服务管理力量”
,将基层治理能力提升纳入更新范畴。
此次政策突破传统“项目制”思维,转向“全域—全要素—全周期”的系统治理逻辑。比如在空间重构上,通过低效用地再开发实现“职住平衡”,像将工业用地转为保障性租赁住房用地;功能重置方面,要求更新项目必须配套养老、托幼等公共服务设施,倒逼“15 分钟生活圈”落地;机制重建上,专项债、特别国债等工具首次明确支持“收购存量商品房”,探索“以购代建”化解房地产库存。
2025年,北京市将继续推进“3个100”市重点工程,包括姚家园路东延等重大项目的建设。同时,面向民间资本推介的项目投资将不低于2000亿元。为了提升居民生活质量,北京市将实施500个老旧小区的综合整治,治理背街小巷1100条,改造老旧厂房40处。此外,市政府还计划建设5万套保障性租赁住房,竣工各类保障房8万套,积极推动建筑低碳发展,完成3800万平方米的建筑智能化供热改造。
天津市将加快实施柳林街区等城市更新项目,推进
30个城中村改造项目,启动180个城镇老旧小区改造。重大项目投资机制将进一步完善,重点推动交通、基础设施领域的项目建设。同时,天津还计划建设5000个城市停车泊位,建设9个标准化菜市场,建设20个高质量的城市一刻钟便民生活圈,进一步提升城市功能。
上海市将在
2025年完成2400亿元的项目投资,重点推进五个新城建设,并加快新城综合交通枢纽的建设。此外,上海市将推进老旧小区改造,计划改造31万平方米的小梁薄板房屋,建设100个“美丽街区”。此外,上海还将推进保障性租赁住房建设,筹措7万套保障性住房。
季高集团一直以来在存量资产增值服务,聚焦儿童友好领域不断探索、创新与突破并取得了一些成果。
公园类更新
--上海和平公园
和平公园在上海虹口区和杨浦区的相交的地段。作为一个城市老公园遗留挺多的,在面貌显得杂乱陈旧,建筑混乱、景观特色缺乏、健身娱乐设施落后、封闭的边界缺乏可达性等矛盾日益突出,升级改造迫在眉睫,更新改造之后,和平公园升级成为了不小的城市生态会客厅。定位上,变成了中央城心活力公园,也是作为市民客厅,提升了周边社区的区域价值。季高设计以注入新、激活旧,用创意更新城市公园。在上海和平公园的一角,季高将两代人、亲子的记忆延续,融合最优
“亲子+”乐园模式并兼具上海和平公园的独特性,予儿童以自然野趣,予家庭以温馨回忆。为周边居民提供更好的亲子玩乐环境,开启最活力、最精致、最欢腾的海派亲子乐园新篇章。
季高设计及产品注重站在儿童视角满足儿童的需要,全方位融入儿童需要的空间内容,安全的、便利的、生态的,还设置了家庭间的社交空间,让社区间的家庭有更好的互动,并促进良好亲密的亲子关系。融入有科普教育的游玩项目,增加补充促进儿童交流交往的项目,让孩子健康快乐成长,促进儿童形成积极开朗的性格。
和平公园乐园的改造
为居民生活提供了更多可能性,不仅填补城市核心区的空白,也能提升居住归属感、幸福感。
将
曾经
缺少
品质和现代生活方式的
公共休闲空间,儿童
成长缺乏符合现在需求的
户外活动场所的
和平公园
,焕新为上海
虹口区
全龄共享理想型
“15分钟生活圈”
,
通过促进儿童的全面发展,增强
区域
的凝聚力,提高城市的生活质量
和
提升城市形象,
乐园
+更新
从而使城市因儿童而生动,儿童因城市而幸福
!
厂房工业遗址类更新
--贵阳金茂·水晶智慧新城
青镇是贵州省最重要的工业基地之一,水晶厂是青镇当前工业发展的前提和基础。
2013年,落后的水晶厂因多种原因正式停产,生活区也因缺乏工业配套而破旧不堪。中国金茂响应国家东向西数战略,与青镇市政府签署金茂晶智慧生态城项目投资合作协议,助力数字中国战略和贵阳城市新格局的实施,打造贵阳新一代城市模式。将原本的工业用途的场地转变为一个充满希望的新城公园。延续人们对“三线精神“的传承与纪念,更激发对新城美好未来的无限想象,创造出充满活力的全新画卷。
季高设计团队秉承着
“助力金茂企业传递美好生活理念,探索未来全新智慧游乐天地”的目标构思,
以
“水晶
智慧科技未来
“为设计理念,打造了一处未来科技“浮岛星球“
,
以儿童友好为抓手丰富周边居民日常活动
休闲的新场所
。
通过
以儿童为媒介,以科技、生态、教育为内核,提供多功能、沉浸体验游乐的同时,去打造一处充满关爱、融合自然教育的、智慧探索的游戏成长空间
。
商业类更新
--上海市中环百联卡通尼乐园
百联中环购物广场是一家于
2006年开业的老牌商场,随着城市更新、人们需求的变化、购物中心的迭代等,实体商业开始逐渐脱离商业综合体的传统形态,向商业娱乐综合体或休闲度假综合体转变。在这一大环境下,注重消费者体验的“商业+乐园元素”模式应运而生,成为实体商业通过融合跨界的重要渠道之一。
季高设计协同卡通尼方在百联商业广场打造了一处无动力乐园
-卡通尼Safari阳光乐园,展现出季高在商业领域为城市更新、提升商业价值的势态,采用“商业+乐园元素”模式的购物中心,特色乐园等娱乐项目,不仅可以吸引消费者反复打卡,变身购物中心的流量密码。
季高设计秉承
“儿童友好理念”原则,将孩子们感兴趣的大自然的故事融入城市生活,通过无动力的表现方式体验故事引导场地设计的迁徙中不同动物的惊险旅途,让孩子们在这座创新的户外游乐场中观察、学习、疗愈,重新获得感知自然、亲近自然的能力与权利。
季高团队不断挖掘商业需求结合客户文化理念、打造文化
IP、创新消费场景、融入当地资源等方式,将全新故事带进城市生活,焕发城市发展的活力。
传统景区主题公园类更新
--盐城KK-PARK东大门乐园
盐城
KK-PARK东大门乐园坐落于江苏省盐城经济技术开发区,是原有卡迪欢乐世界的更新改造转型的探索,卡迪欢乐世界于2014年5月1日正式对外营业,在运营七年后,并无特色乐园设计和单一的经营模式在下运行几年后便尽显弊端,直至 2020 年关停,成为了城市低效资产。然而在全国范围内,有着同样大量的主题重复、缺乏独特性的主题公园正面临着转型困难或倒闭。
季高设计团队
在原有乐园的属性上升级改造,为其赋予新生命吸引人气,
为其输出了
top级原创亲子乐园
季高兔窝窝的成熟乐园产品,
多维度提升
了
周边
商业街和酒店综合效益
。
盐城成为一座中韩文化交流的特色城市。
韩流潮酷艺术的概念从整体的场地空间设计一直延伸到产品设施设计、情景雕塑、标识标牌设计等,围绕本土城市文化和特色打造差异化的文旅业态,将老牌主题乐园与城市更新改造紧密结合,持续创新的设计打造沉浸式新文旅产业链和产业的新消费模式,为城市发展注入新的活力与动力。
结束语
城市更新并非一个有明确终点的静态目标,而是一个持续进行的动态过程,随着经济技术发展和居民需求的不断演变,更新工作需要持续适应和调整。不断回应人民群众日新月异的各项需求,提升城市的宜居、韧性和智慧化水平,持续为城市的发展输出价值,季高一直在路上
.....
客服
消息
收藏
下载
最近


























