查看完整案例

收藏

下载
克拉玛依市华为云服务数据中心
项目地点
|
新疆维吾尔自治区克拉玛依市
业主单位 |
克拉玛依市城投工程建设项目管理有限责任公司
设计单位 |
中国城市建设研究院有限公司
建设规模 |
16500㎡
设计主持 |
刘玉军
设计团队 |
陶振禹,张莉,李俊翼,师亚新,柴园园,王海强,
张晴天,马军,姬立敏,李俊麒,李佳临,南希,李姗姗,周锐等
设计时间 |
2014年
建成时间 |
2016年
项目获奖 |
2021年新疆优秀工程勘察设计行业奖建筑工程二等奖
克拉玛依市是华为全球首个云战略合作城市,云服务数据中心是辐射中亚及西北地区的克拉玛依市首个建成的重要数据信息工程,符合克拉玛依打造“世界石油城”的战略目标,对西部大开发具有积极的影响。
建筑形体采用方盒子造型,采用大面积实体墙面,保证安全与节能环保。为体现数据中心独特的建筑气质,从芯片电路符号提炼出设计元素,运用于整体的外墙设计。添加现代元素和时代气息,表达绿色的、生命的、生长的、有机的理念。
以电路板表面的折线形线路为原型,通过厚重的外墙保温ET板、通透的玻璃等材料的穿插来模拟这种符号,严整而不乏活力,同时将这种符号由立面一直延续到广场铺装,使建筑同环境和谐,给人传达一种信息技术的科技感。
私密性原则。
按使用功能需求进行分区,信息数据中所包含的内容具有很高的私密等级,为保证其私密性,各分区明确独立,内外功能部分流线互不干扰。
安全性原则。
对不同授权等级的人员在各区域间设置身份识别系统,以此对服务器机房的安全性提供硬件保障。
可持续发展原则。
现代数据信息中心的功能决定了服务器机组的集中排列与布置,在建筑设计中不仅考虑现阶段的需要,同时应为日后服务器机组扩容提供可能并预留发展空间。
空间秩序原则。
秩序是对整体进行控制和管理的基础,在建筑平面的空间组织上体现规则排布与模块化组织的概念。
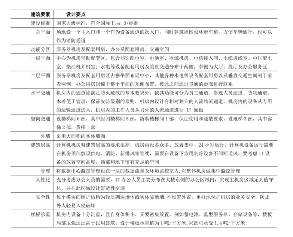
数据中心是数据存放和流通的地方,核心要点是机房的高效、安全运行。以此为基本出发点,梳理建筑核心要素及其设计要点。
数据中心是一整套复杂的设施。它不仅包括计算机系统和其它与之配套的设备,还包含冗余的数据通信连接、环境控制设备、监控设备以及各种安全装置。这些设备被放置在一起是因为它们具有相同的对环境的要求以及物理安全上的需求,并且便于维护。数据中心不仅是数据存储的中心,也是数据流通的中心。该项目机房面积约3600平方米,可容纳业务机柜1440台。
克拉玛依市基于华为云服务已经构建了智慧城市、政务服务、健康医疗、公安、教育共计9朵云,400余个应用。数据中心云生态体系为克拉玛依汇聚了渲染、基因、在线差旅、多语种、人工智能等一批云应用企业,示范效应显著,支撑克拉玛依云计算产业园区成为新疆“天山云”的核心基地之一。
素材来源:中观工作室
中国城建院聚焦美丽中国建设,以高品质生态环境支撑高质量发展为己任,致力让良好生态环境成为最普惠的民生福祉,践行习近平生态文明思想,立足“
治理差的、建设美的
”两大业务方向和“
导入绿的
资源资产化、资产金融化、金融资金化、资金项目化
”路径,提供
“理念引领、3C前置、设计牵头、场景赋能的三求四划两全一站式
”综合服务,作为国际先进、国内
领先的城乡生态文明建设综合服务商
,将践行“城乡生态文明建设全产业链优质服务的提供者、国家重大战略的深度参与者,行业技术和标准的引领者,央企责任的重要践行者”使命责任,以自身的专业技术、勇于担当的企业精神服务好各地政府和人民。
客服
消息
收藏
下载
最近


















