查看完整案例

收藏

下载
“理想之地”以“活力、低碳、智慧”为核心理念,是万科 2018 年开启“未来城市”探索计划以来首个落地的未来社区理想单元。春熙集(市集)和鼓浪馆(体育中心)承担着示范先锋的角色,既是日常生活的容器,又是绿色生态的宣扬者。
城市设计街景轴测图 © 高目建筑
嘉定未来城市卡通画 © 魏唐辰希
春熙集 © 杨敏
春熙集 © 杨敏
春熙集 © 杨敏
鼓浪馆 © 杨敏
鼓浪馆 © 杨敏
春熙集位于社区所在的十字路口的西南角,它融合了生活购物、日常餐饮、咖啡烘焙等社区休闲消费业态,是一个富有烟火气和凝聚力的精致生活集合空间。
© 杨敏
© 杨敏
我们在春熙集中选择将城市空间室内化的策略,除了将街道、广场内化之外,进一步引入庭院,将其内化为充满植物的绿色中庭。单元化的店铺与档口如同传统市集的摊位,与不同社群文化相结合,被赋予性格迥异的体验场景,并且在未来可以被不断更新。
春熙集爆炸图 © 致正建筑工作室
© 杨敏
© 杨敏
为了消解其对周边街巷的压迫感,我们从屋顶、沿街立面和室内界面三个方面做出尺度控制。借由屋脊的错动,双坡顶错落成多片连续的屋顶。在外立面上,底层的店铺单元被统一限定的门式档口沿四周街巷及广场有节奏地展开 ,二层体量适当后退,形成数组错落转折分布的檐下露台。我们在大屋顶下为每家店铺增设一个向内的批檐“屋中屋”小屋顶,为市集的二层空间营造出围绕中庭的室内街道感。
春熙集屋顶结构体系分析图 © 致正建筑工作室
© 杨敏
© 杨敏
© 杨敏
© 杨敏
© 杨敏
© 杨敏
© 杨敏
© 杨敏
© 杨敏
春熙集全面采用低碳装配建造技术。主体结构采用钢木组合形式,立面主要材料为玻璃排窗及 UHPC 干挂系统、单元式钢木组合栏杆,屋面采用铝镁锰板叠加光伏组件,局部设置不锈钢坡屋面绿化种植格。立面及屋顶轮廓均被控制在一张隐形的网格模数内,减少非标构件数量。
标准档口详图 © 致正建筑工作室
© 杨敏
© 杨敏
© 杨敏
© 杨敏
© 杨敏
理想之地社区倡导近零低碳价值观,塑造绿色生态环境、提倡低碳建造技术、推广被动式生态技术运用,支持未来新生活方式的实现。春熙集通过一系列创新技术路径实现了近零能耗标准,具体包括:提高围护结构的热工性能、增加微气候调节功能、提升暖通系统效率、利用可再生能源、应用储能技术以及采用可循环材料等。
春熙集绿建分析图 © 致正建筑工作室
© 杨敏
© 杨敏
© 杨敏
© 杨敏
© 杨敏
鼓浪馆位于春熙集的东北向,东侧是面街凹入的社区运动草坪,北侧紧贴住区入口大堂。
© 杨敏
© 杨敏
© 杨敏
鼓浪馆轴测爆炸图 © 致正建筑工作室
整个南侧沿街正面是两层通高的浅进深通透门厅,由此引向地下带 25 米休闲泳池的健身中心、底层沿西侧内街带展示性质的通透健身操房、以及二层球类场馆。
© 杨敏
© 杨敏
© 杨敏
© 杨敏
© 杨敏
鼓浪馆主体结构为现浇钢筋混凝土框架结构,球类馆屋顶采用了钢桁架结构。玻璃幕墙除外的围护墙体都采用了干挂的大尺寸氟碳喷涂铝夹芯墙板,立面构架则采用精致钢制作。我们通过沿街通高门厅的通透体量让球类馆退后于主街来隐藏其实体体量;在门厅的玻璃幕墙外悬挂钢构架搁置乔木种植池,并沿东立面向北延伸,形成面街和面运动草坪的大尺度垂直绿化装置,给人强烈的视觉提示。
鼓浪馆墙身详图 © 致正建筑工作室
© 杨敏
© 杨敏 随着“理想之地”的交付及其公共服务设施的投用,将会以开放的公众参与格局,持续探索社区文化与社区营造新路径,增强社区凝聚力。而春熙集与鼓浪馆也将为社区日常活力的营造提供空间支撑。
© 杨敏
© 杨敏
区位图 © 致正建筑工作室
西北侧轴测图 © 致正建筑工作室
春熙集总平面图 © 致正建筑工作室
春熙集一层平面图 © 致正建筑工作室
春熙集二层平面图 © 致正建筑工作室
春熙集剖面图© 致正建筑工作室
春熙集剖面图 © 致正建筑工作室
春熙集
立面图 © 致正建筑工作室
春熙集 立面图
© 致正建筑工作室
春熙集 立面图
© 致正建筑工作室
春熙集
立面图
© 致正建筑工作室
春熙集剖透视 © 致正建筑工作室
春熙集剖透视 © 致正建筑工作室
春熙集中庭剖面详图 © 致正建筑工作室
鼓浪馆总平面图 © 致正建筑工作室
鼓浪馆一层平面图 © 致正建筑工作室
鼓浪馆二层平面图 © 致正建筑工作室
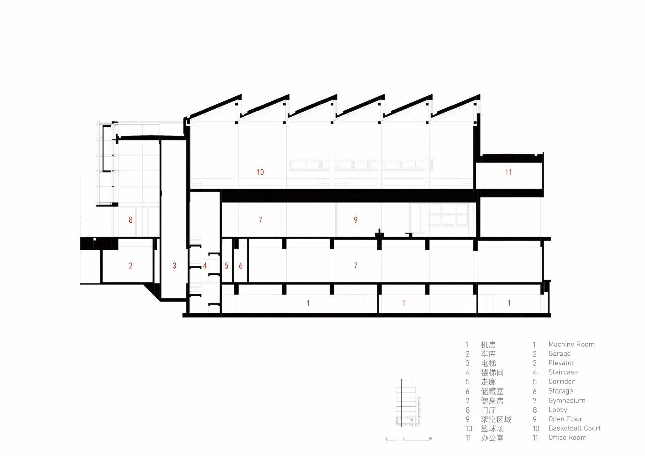
鼓浪馆剖面图 © 致正建筑工作室
鼓浪馆立面图 © 致正建筑工作室
鼓浪馆立面图 © 致正建筑工作室
鼓浪馆立面图 © 致正建筑工作室
鼓浪馆立面图 © 致正建筑工作室
鼓浪馆剖透视 © 致正建筑工作室
鼓浪馆绿建分析 © 致正建筑工作室
项目名称:嘉定万科未来城市春熙集和鼓浪馆
建筑事务所:周蔚 张斌 / 致正建筑工作室
建设地点:上海市嘉定区合作路 398 号(春熙集)、茂育路 158 号(鼓浪馆)
设计时间:2022.08 - 2022.12
建造时间:春熙集:2022.12 - 2023.10;鼓浪馆:2023.10 - 2025.10
占地面积:春熙集:3,500 m2;鼓浪馆:1,670 m2
建筑面积:春熙集:地上 3400 m2,地下 1,800 m2;鼓浪馆:地上 2,290 m2,地下 1,300 m2
主持建筑师:张斌
项目建筑师:金燕琳
设计团队:建筑:杨新越、杨盛皓、林夏冰、贺永娴;春熙集室内公区(二层内屋顶及中庭、边庭内界面):杨新越、陈颖、贺永娴、陶怡;鼓浪馆室内:陈颖、林峪婕
设计咨询:上海玖般建筑设计有限公司 / 苏炯、吴俏瑶、黄峰、李俊杰、严华、陈权(春熙集前期比较方案咨询);南京言己室内设计有限公司 / 谈凯(鼓浪馆室内施工图)
设计总包:华建集团华东建筑设计研究院有限公司
项目负责人:邵文秀、张峻
建筑:徐帧东、金春旭、智晓芸
结构:刘明国、沈浩、李广伟、倪晓文
给排水:班善学、胡波、薛冰
暖通:沃立成、蔡思彧、庄燕
电气:韩风明、黄辰赟、廖康
城市设计:上海建言建筑设计有限公司 / 戴烈、何小健;上海高目建筑设计有限公司 / 张佳晶、徐文斌、徐聪、吴子静、张启成
低碳顾问:华建集团华东建筑设计研究院有限公司
木结构专业深化顾问:上海隽执建筑科技有限公司 / 陈迪龙、姚君强、庄丙寅
机电顾问:上海蔺先工程咨询有限公司 / 刘雪军、马果、陈适
春熙集室内设计:深圳市超级平常空间设计有限公司 / 吴敏文、王创哲、关天达、伍紫薇、余欣婷
泛光及室内照明设计顾问:上海麦索照明设计咨询有限公司 / 金珠、李英、邹雅迪、王昆
景观设计顾问:antao·释野创新实验室 / 朱伟、郑理明、王胄、王焜、周苒、沈旭、张欣、刘巧莉、周子涵、陈跃、许夏范、蒋婷婷、林丰
幕墙设计顾问:弗思特建筑科技有限公司 / 秦少鲲、陈镓银、蒋彬
建设单位:上海嘉未来置业有限公司
施工总包:中国建筑第二工程局华东公司
木结构施工:上海臻源木结构设计工程有限公司
幕墙施工:山东雄狮建筑装饰股份有限公司
春熙集室内硬装施工:北京百合建业建筑工程有限公司
春熙集室内软装施工:深圳市超级平常空间设计有限公司
鼓浪馆室内硬装施工:北京百合建业建筑工程有限公司
鼓浪馆室内软装施工:上海直间设计咨询有限公司
鼓浪馆装置施工:上海圆行文化艺术有限公司
鼓浪馆道具施工:浙江诺隐家居有限公司
结构形式:春熙集:钢木组合结构 / 鼓浪馆:混凝土框架结构,局部钢桁架结构
摄影师:杨敏
编辑 Yulin
排版 Yulin
*本文内容来自建筑事务所 标题及版式由 ArchDaily 整理
DAAily社区养老新模式,52开间长廊日托中心
DAAily HCCH合尘新作:囍桥,跨过小溪的粉红礼堂
客服
消息
收藏
下载
最近


























































































