查看完整案例

收藏

下载

翻译
PlanGen - A Youth Empowerment Platform
Project Team Members:ChiaJung Tsai, Enze Xu, Bahareh Bahrehbar & Aizaz Hussain Surahio
PlanGen - A Youth Empowerment Platform:
An academic group studio project within the Integrated Design program at Hochschule Anhalt along with my group (ChiaJung Tsai, Enze Xu & Bahareh Bahrehbar). PlanGen explores how digital tools can empower young changemakers. It bridges the gap between wanting to help and knowing how by giving youth the structure, support, and confidence to turn ideas into real initiatives. The platform combines smart project‑management features, AI‑driven guidance, and access to expert mentorship, helping young creatives move from concept to action without the fear of “failing out loud.”
1. The Challenge: Turning Ideas into Action
Young people today want agency - perhaps more than ever before. But while schools teach theory, the practical side of turning an idea into a real-world event often gets skipped. We identified a critical gap: there is no clear space where youth can co-create, feel safe, and try out their ideas without the risk of “failing out loud.”a
Most existing systems feel too formal, distant, or difficult to step into. PlanGen was created to solve this by acting as a bridge between eager young creatives and established organizations seeking fresh engagement.
2. The Solution: A Safety Net for Creators
Our value proposition is simple: “Planning the Events, Minus the Drama.”
We don't just provide a calendar; we provide a safety net. PlanGen enables event creation through three key pillars:
- Smart Management: Tools that break down complex planning into manageable checklists.
- Mentorship: Connecting youth with experts who guide rather than dictate.
- AI Assistance: A quiet helper that handles the boring logistics so users can focus on their creative vision.
3. User Archetypes & Journey
We designed PlanGen for two distinct types of youth creators:
- The Power Creator: Confident and experienced (e.g., “Bahar”). They value creative ownership and use the platform to scale their impact and mentor others.
- The Consumer Creator: Has an idea but doesn't know where to start. They need templates, guidance, and a low-barrier entry point.
Entry Points & Engagement
To reach our audience, we meet them where they are: on social media. Our engagement strategy uses relatable content to lower the barrier to entry. Instead of promoting “management software,” we promote confidence:
- “You don't need a perfect plan. You just need a place to start.”
- “Templates help. Talking to real people helps more.”
The Instagram feed acts as the primary “Entry Point,” guiding users from scrolling to creating their first event draft within minutes.
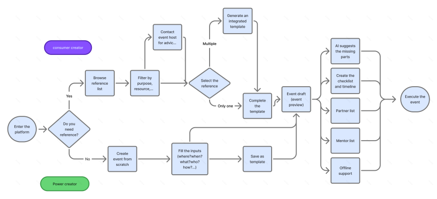
The User Flow:
Wireframe:
Whether starting from scratch or using a template, the platform acts as a co-pilot.
- For Beginners (Consumer Creator): They can browse “Reference Events” and filter by purpose or resources to find a starting point.
- For Experts (Power Creator): They can build from scratch, while AI suggests missing logistical parts (like partner lists or timelines) to prevent last-minute panic.
4. Design Concept: "Based but not Cringe"
Our visual identity was carefully crafted to appeal to Gen Z without trying too hard. We moved away from the “corporate sterile” look common in management apps. Instead, we used Klein Blue, Citric, and Acid Green to signal that this is a space for energy and action.
UI kit aligned on style guide, using shadCN design system:
Tone of Voice
The tone of voice is encouraging and straightforward. We avoid jargon in favor of phrases like:
- “You don't need a perfect plan. You just need a place to start.”
- “Fast-track the planning. Slow-mo the fun.”
- “Advice from pros who are also your bros.”
5. See it in Action (Prototype)
Our high-fidelity prototype demonstrates the core experience: onboarding a new user, selecting a template, and requesting a mentor call with an expert to solve a specific problem.
Link to the prototype:https://shut-clump-86849586.figma.site/
6. The Exhibition
We translated the digital platform into a physical experience. Our stand featured the PlanGen identity and an interactive station where visitors could explore the different “Entry Points” for our user types.
客服
消息
收藏
下载
最近



















