查看完整案例

收藏

下载

翻译
DAP studio, insieme con lo studio 2MA, è stato invitato dal Fraunhofer Institute al concorso per la realizzazione del nuovo Centro Convegni e Foresteria a Benediktbeuren, nei pressi di Monaco.
Il Fraunhofer è la più grande organizzazione europea per la ricerca applicata con molte sedi in diversi paesi.
L’area di progetto si trova al limite di due contesti molto diversi: da una parte il complesso dell’Abbazia, caratterizzato da masse costruite di vaste proporzioni ; dall’altra gli spazi aperti del paesaggio naturale e delle montagne.
L’edificio si relaziona con questi due scenari mantenendo facciate compatte verso gli edifici circostanti e un fronte più articolato e permeabile verso il paesaggio, con la creazione di ampie vetrate che creano un forte rapporto visivo tra spazi interni e paesaggio
Alcuni frammenti di verde vengono inclusi nella massa dell’edificio, con la creazione di un patio interno e di piccoli giardini davanti al fronte di ingresso
Il rapporto con il muro storico vincolato che delimita l’area di progetto è stato affrontato creando una piazza allungata su cui l’edificio aggetta con un volume in parte chiuso, in parte aperto al cielo.
L’obiettivo è che il Centro Fraunhofer risulti chiaramente visibile dalla strada e che il muro diventi parte integrante nella composizione della facciata.
L’aggetto, perimetralmente, appare come un volume continuo che ripropone, in chiave contemporanea, la massa e la compattezza del contesto costruito.
Il vero fronte su strada del Centro è dunque un volume “sospeso” al di sopra del muro.
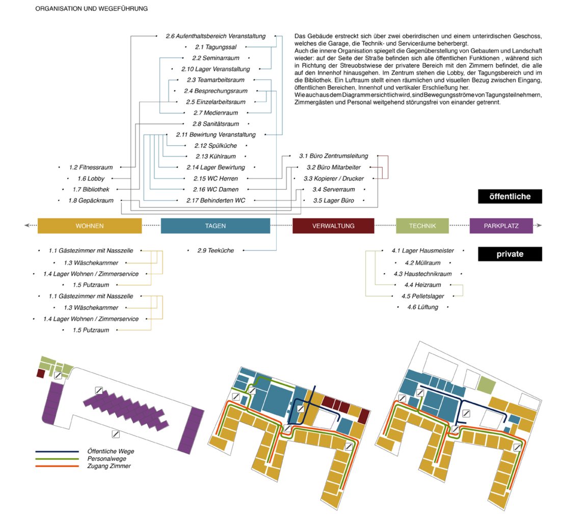
L’edificio è organizzato su due piani fuori terra ed un piano interrato che ospita i parcheggi e spazi di servizio.
Anche l’organizzazione interna degli spazi riflette la contrapposizione tra mondo costruito e paesaggio: verso la strada sono state riunite tutte le funzioni pubbliche, mentre verso il giardino è stata creata un’area più privata, organizzando tutte le camere con affaccio sui patii.
Al centro di questo sistema vi sono la lobby, il soggiorno eventi e, al piano primo, la biblioteca affacciata sulla lobby. Un’area a tutt’altezza crea una relazione visiva tra l’area di ingresso, gli spazi pubblici, il patio centrale e i collegamenti verticali.
Il sistema dei percorsi e degli accessi è organizzato in modo da tenere separati i flussi del pubblico, di servizio e quelli più privati di accesso alle camere.
Year 2014
Client Fraunhofer
Status Competition works
Type Parks, Public Gardens / multi-purpose civic centres / Colleges & Universities / Research Centres/Labs / Concert Halls / Libraries / Hotel/Resorts / Tourist Facilities / Bars/Cafés / Restaurants / Interior Design
客服
消息
收藏
下载
最近

















