查看完整案例


收藏

下载
Courtesy of Studio Saxe
萨克斯工作室提供
架构师提供的文本描述。萨克斯工作室已经建成了一个精品酒店和瑜伽工作室,设置在热带景观的诺萨拉,哥斯达黎加。该项目是另一个长期可持续的建筑,从实践中融合了当代设计和当地的工艺,包括自然环境,周围和框架的建筑。
Text description provided by the architects. Studio Saxe has completed a boutique hotel and yoga studio set into the tropical landscape of Nosara, Costa Rica. The project is another in a long line of sustainable buildings from the practice that blend contemporary design with local craftsmanship, embracing the natural environment that surrounds and frames the architecture.
Courtesy of Studio Saxe
萨克斯工作室提供
Floor Plan Module A
平面图单元A
Courtesy of Studio Saxe
萨克斯工作室提供
Floor Plan Module B
楼层平面图单元B
Courtesy of Studio Saxe
萨克斯工作室提供
为了健康、健康和冲浪,诺萨拉已经成为世界各地游客的目的地,因此纳卢-诺萨拉酒店、诺梅尔酒店和玛丽娅·利比德酒店的主人都想要一种能反映客人态度的设计。作为一个多用途的健身房,瑜伽馆也变得非常受欢迎,它被四周茂盛的植被所包围,因此成为了一个锻炼和放松的丛林度假地。
Nosara has become a destination for visitors from around the world for health, wellness and surfing and so the owners of Hotel Nalu-Nosara, Nomel and Mariya Libid, wanted a design that reflects the attitude of their guests. The yoga studio, which has also become incredibly popular as a multipurpose gym space, is enveloped by lush vegetation on all sides and therefore becomes a jungle retreat for exercise and relaxation.
Courtesy of Studio Saxe
萨克斯工作室提供
Floor Plan Yoga
平面图瑜伽
Courtesy of Studio Saxe
萨克斯工作室提供
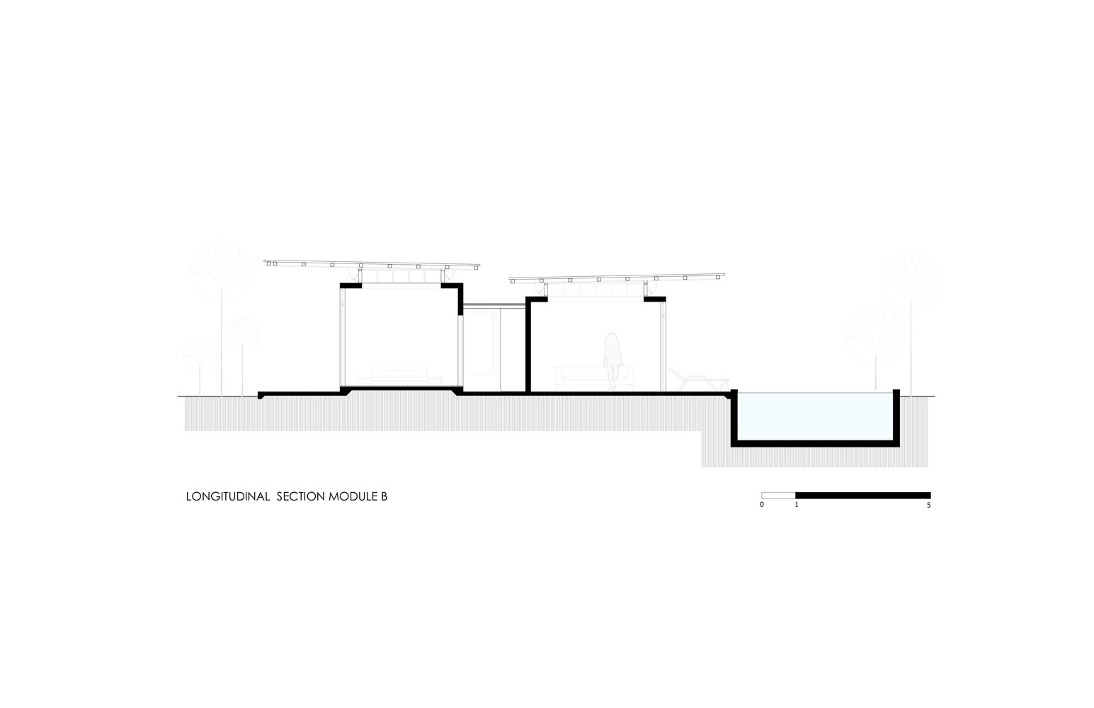
酒店为客人提供单独的展馆“家”,而不是房间,距离海洋只有几分钟的步行路程。通过打破传统上单一酒店的质量,建筑师们能够将居住空间分散在树木中,在被自然世界包围的同时创造出一种隐私感。每个展馆都经过仔细的风和日晒模式的仔细研究,同时确保每个展馆都有单独的景观。重叠的木材屋顶突出在每个展馆,提供阴凉处,从强烈的赤道阳光。这些屋顶是由回收柚木木板,创造不平衡的模式,进一步强调这种张力之间的本地工艺和现代设计。房间是通过走廊连接起来的,这些走廊可以将阳光从上面的珀戈拉屋顶过滤下来,让更多的人可以看到郁郁葱葱的环境。
Guests at the hotel are provided with individual pavilion ‘homes’ rather than rooms, located just a few minutes walk from the ocean. By breaking up the mass of the traditionally monolithic hotel, the architects were able to scatter living spaces amongst the trees and create a sense of privacy while surrounded by the natural world. Each pavilion has been carefully positioned following meticulous research into wind and sun patterns, while ensuring they are all provided with an individual view out to the landscape. Overlapping timber roofs project out over each pavilion providing shade from the intense equatorial sun. These roofs are made of recycled Teak planks, creating uneven patterns that further emphasise this tension between local craftsmanship and modern design. Rooms are connected via corridors that filter dappled sunlight down from the pergola roofs above and frame more views out the lush surroundings.
Courtesy of Studio Saxe
萨克斯工作室提供
建筑师本杰明加西亚萨克斯说:“我们的项目纳鲁代表了简单,低调,现代热带建筑的力量。它很快就成了镇上的宠儿,这表明人们确实渴望占据更接近自然的空间,同时满足当代生活的需要。“
Architect Benjamin Garcia Saxe said: “Our project Nalu represents the power of simple, low-key, modern tropical architecture. It has quickly become a town favourite, which shows that there is a real desire to occupy spaces that bring people closer to nature, while addressing the needs of contemporary life.”
Architects Studio Saxe
Location Guanacaste Province, Nosara, Costa Rica
Area 656.0 m2
Project Year 2017
Category Hotels
客服
消息
收藏
下载
最近






































