查看完整案例


收藏

下载
© Nelson Kon(Kon)
架构师提供的文本描述。建于 19 世纪最后十年的工艺和工艺学院从未完全完工。早在 1905 年 11 月,仍在建筑师 Ramos de Azevedo 的计划和指导下,执行了第一批改编作品,以接收属于国家的第一批绘画作品,并成为 Pinaco teca。
Text description provided by the architects. Built in the last decade of the nineteenth century to house the Lyceum of Arts and Crafts has never been fully completed. As early as November 1905, the first works of adaptation were executed, still under the plan and direction of the architect Ramos de Azevedo, to receive the first collection of paintings belonging to the State and which became the Pinacoteca.
从那时起,这座建筑开始接受各种各样的职业和各种荒谬的虐待和忽视,从整个侧翼的中间层到容纳一所有数千名学生的学校,到不可避免的周围环境的变化,停止植入,当他们应该小心他们独特的建筑。由于洪水、屋顶、排水沟和淤塞的状况,建筑物本身也受到了破坏。
Since then, the building began to receive diverse types of occupation and all sorts of absurd abuse and neglect, from the inclusion of an intermediate floor in an entire wing, to house a school with thousands of students, to the unavoidable transformations of the surroundings, disengaging its implantation, when they should be careful about their peculiar architecture. The building itself has also suffered damage, because of the waters, the state of the roofs, gutters and clogs of the pluvial waters.
美国的航行,作为地球形状的证明,出现了,因为人类开始意识到它在宇宙中的存在,以及对发明和现代推动的转变的希望。在皮纳科塔大楼的工作中,两次行动在根本上标志着它的转变。首先,参观主轴的旋转,得益于巧妙的交叉手法,与桥梁,内部庭院的空间,改变了建筑物的植入和它与城市的关系。这一手法,在建筑内部,体现了建筑在向城市空间延伸方面的优点,它的叙事力量-- 一种人类历史知识形式的独特语言。经验。
The America of navigation, found as proof of the shape of the Earth, arises, for man, as the inauguration of the awareness of its presence in the universe and of the hope in the invention and the transformation promoted by modernity. In the work of the Pinacoteca building, two operations marked, in a fundamental way, its transformation. At first, the rotation of the main axis of visitation, achieved thanks to the subtle maneuver of crossing, with bridges, the empty spaces of the inner courtyards, that changes the implantation of the building and its relationship with the city. This maneuver, inside the building, shows the virtue of architecture in its extension to urban space, its narration power - peculiar language of a form of historical knowledge of humanity. Experience.
© Nelson Kon(Kon)
第一阶段的工作是进行全面调查,详细说明其所在州的建设情况和建立一个功能方案。起草了一份基本研究报告,这是一项综合建议,并得到主管机构的批准。
The first stage of the work was a general survey, with details, of the construction in the state in which it was and the establishment of a functional program. A basic study, an integral proposal, was drafted, which was approved by the competent agencies.
© Nelson Kon(Kon)
这项工作的主要目的是使建筑物能够充分满足技术和功能需要,最终得到皮纳科蒂卡·杜埃斯特多,其功能概况通过其城市位置、内部空间、潜在公众以及扩大收集、接待临时展览和为所有必要的基础设施提供建筑的想法而被完美地描绘出来。
The main aim of the work was the adequacy of the building to the technical and functional needs, to definitively receive the Pinacoteca do Estado, whose functional profile was perfectly delineated by its urban location, the internal spaces, the potential public and by the idea of expansion of the collection, reception of temporary exhibitions and provision of the building for all necessary infrastructure.
© Nelson Kon(Kon)
该项目试图解决在对建筑物进行诊断时发现的问题:水份会逐渐降低泥砖坚固的砖墙;展览场地的复杂分布在许多房间中,由八角形中央环形交叉路口和两个横向庭院构成的内部空隙构成,而且,由于城市改造而受到影响的出入计划也发生在建筑物周围地区。
The project sought to solve the problems detected in the diagnosis of the building: moisture that gradually degrade the robust masonry walls of mud bricks; the complicated distribution of the exhibition areas scattered in many rooms and structured from the internal voids conformed by a central roundabout in octagonal form and two lateral courtyards and, still, the access plan, compromised by the urban transformations occurred in the surrounding areas of the building. © Nelson Kon (Kon)
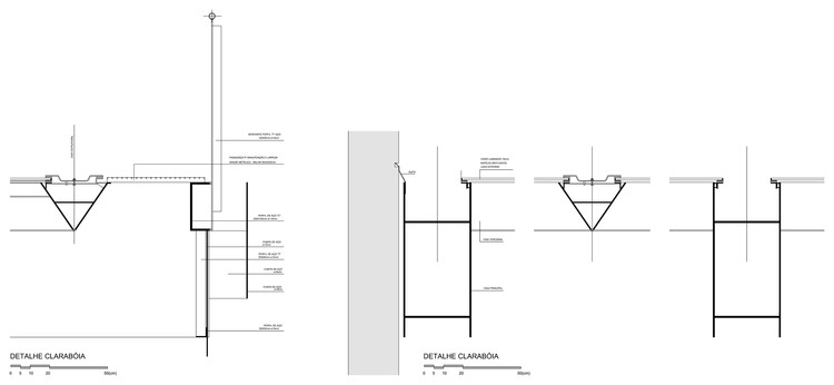
内部的空隙是由扁平的天窗,由钢型材和夹层玻璃制成。通过复制所有室内房间的原始呼吸条件,防止下雨,保证通风。同时,它使这些空间的新用途成为可能:在楼面上有三层天花板高厅,使所有功能之间可以有新的衔接,不受原来僵硬的楼面平面图的影响;在上层安装了金属人行桥,克服了侧露台的空隙;在中央空隙中,大礼堂被建造起来,其盖在一楼,成为一个巨大的大厅,与人行桥一道,几乎没有障碍,穿过建筑物的纵轴和横轴,所有的空间都连接在一起。在旁边的露台上,安装了一部大型电梯,供公众使用。
The internal voids were covered by flat skylights, made of steel profiles and laminated glass. Rain was prevented and ventilation was ensured by reproducing the original breathing conditions of all indoor rooms. At the same time, it made possible a new use of these spaces: on the floor level, triple ceiling height halls, which allow a new articulation between all functions, free from the original rigid floor plans; in the upper floors metallic footbridges were installed, overcoming the voids of the side patios; in the central void, the auditorium was built, whose covering, on the first floor, became a monumental hall that articulates, together with the footbridges, practically without barriers, through the longitudinal and transverse axes of the building, all of its spaces. In a side patio, a large elevator was installed for the public and montages.
© Nelson Kon(Kon)
Skylight Detail
天窗细节
内部外墙的窗户可以被拆除,其开放的跨度可以保持,产生巨大的透明度,突出厚的自给墙的砖头。
The windows of the internal facades could be removed and its open spans kept, generating a great transparency and highlighting the thick self-supporting walls of brick.
© Nelson Kon(Kon)
Ground Floor Plan
© Nelson Kon
通过这种方式,在整个皮纳科塔创造了一个新的空间:在一连串的空间中,在游客的流动中,在光度中,在投影的建筑资源中产生或再现。
In this way, a new spatiality was created throughout the Pinacoteca: in the succession of spaces, in the visitor’s flow, in luminosity, produced or reproduced with the projected architectural resources.
© Nelson Kon(Kon)
由于新的流通是通过建筑物的纵轴进行的,连接了两个横向阳台,而且由于建筑物在一个角落,博物馆的入口处被转移到南面的 Pra a da Luz 前面,改变了它们相对于城市的位置。重要的是要注意阳台作为接待空间的重要用途,这是一个仍然是外部的前庭区域,但有保护和为公众提供服务的设施。大楼和蒂拉登斯大道之间不便的狭窄也得到了纠正。这条通道现在可以从与普拉萨·达·卢兹 (Pra A Da Luz) 有关的宽敞而连续的外部空间中获得,与 Esta o da Luz 的美丽建筑以及隔壁的地铁和公园提供的动画进行了有趣的对话。
With the new circulation via the longitudinal axis of the building, interconnecting the two lateral balconies, and since the building is on a corner, the entrance of the museum was transferred to the front of the Praça da Luz, on the south face, changing their location in relation to the city. It is important to note the important use of the balconies as reception spaces, a vestibular area still external, but sheltered and equipped with services to the public. The inconvenient narrowing between the building and Tiradentes Avenue was also corrected. The access, now possible from an ample retreat in relation to the Praça da Luz, wide and continuous external space, sets up an interesting dialogue with the beautiful building of the Estação da Luz and the animation provided by the subway and the Park next door.
© Nelson Kon(Kon)
在设计新的循环轴线和改变通道时,该项目在旧入口处创建了一个露台/观景台,这是一个露天开放的座位区,可以看到附近的城市景观。
When designing a new circulation axis and changing access, the project created a terrace / belvedere at the site of the old entrance, an outdoor and open seating area that allows the view of the nearby urban landscape.
© Nelson Kon(Kon)
原来的建筑保持原样,包括旧脚手架的标志,以及早期职业和干预措施的标志。该项目提出的所有干预措施都并行不悖,并加以说明。
The original construction was kept as found, including the marks of the old scaffolding and those of earlier occupations and interventions. All the interventions proposed by the project were juxtaposed and made evident.
© Nelson Kon(Kon)
外观被保存下来,就像它们在这 100 年的建筑存在中被保存一样。它的砖瓦在城市中是一个强烈而显著的形象。解决办法是清洁和中和因污染而积累的侵略性物质,保持刻在砖头上的无数装饰物的弯道,非常磨损,并在化学上加以适当保护,保持颜色和质地。
The exterior facades have been preserved as they have been preserved in these 100 years of building existence. Its brickwork is a strong and marked image in the city. The solution was to clean and neutralize aggressive agents accumulated by pollution, to keep the innumerable meanders of the ornaments carved in the bricks, very worn, and chemically properly protect, keeping color and texture.
© Nelson Kon(Kon)
至于所用的材料,以钢为主要建筑材料。它存在于行人天桥、电梯、护栏、新楼梯、新地板和新屋顶的结构、框架和衬里上。它的使用是因为它更好地适应当地的执行条件、轻巧 (材料和设计),并与新旧建筑之间建立了有趣和可取的对话。
As for the materials used, steel was the main building material adopted. It is present on the footbridges, elevators, parapets, new stairs, structures of new floors and roofs, frames and linings. Its use was due to its better adaptation to local conditions of execution, its lightness (material and design) and to set up an interesting and desirable dialogue with the original construction between the new and the old.
© Nelson Kon(Kon)
为了充分发挥博物馆的功能,补充建筑物具备必要的技术和基础设施条件,开展了一些优先工作:通过等级梁对原木地板进行结构加固;与钢型材互补;临时展览、收藏品存放、礼堂、恢复实验室等领域的气候化系统;集会和公众电梯;控制和安保系统;信号;有足够负荷容量的电网;扩大收藏存款、恢复实验室和图书馆的范围;建立咖啡厅和餐厅。
Complementing the adequacy of the building to the necessary technical and infrastructure conditions in the adequate performance of the museum function, some priority works were carried out: the structural reinforcement of the original wood floors through Grade beam; complementary with steel profiles; climatization system in the areas of Temporary Exhibitions, Collection Deposit, Auditorium, Restoration Laboratory; elevators for assemblies and public; control and security system; signaling; power grid with adequate load capacity; expansions of the areas of the Collection Deposit, Restoration Laboratory and Library; creation of the Café and Restaurant.
Architects Eduardo Colonelli, Paulo Mendes da Rocha, Weliton Ricoy Torres
Location Praça da Luz, 2 - Bom Retiro, São Paulo - SP, 01120-010, Brazil
Original Project Ramos de Azevedo
Area 10815.0 m2Project Year 1998
Photograph Nelson Kon,Category Heritage
客服
消息
收藏
下载
最近





































