查看完整案例


收藏

下载
这套119㎡三室两厅的房子位于湖北武汉,女主人和先生于2017年之前就找了几家装修公司,但都不太满意,所以房子就暂时搁置了。
后来通过网上的案例作品找到了现在的设计师,上门沟通后,一拍即合,很快签订了合同,经过数个春夏秋冬和一场疫情,终于在前段时间为这套房子画上了完满的句号。
(PS:到了拍毕业照时,家里又增加了一位新成员,可谓「双喜临门」)
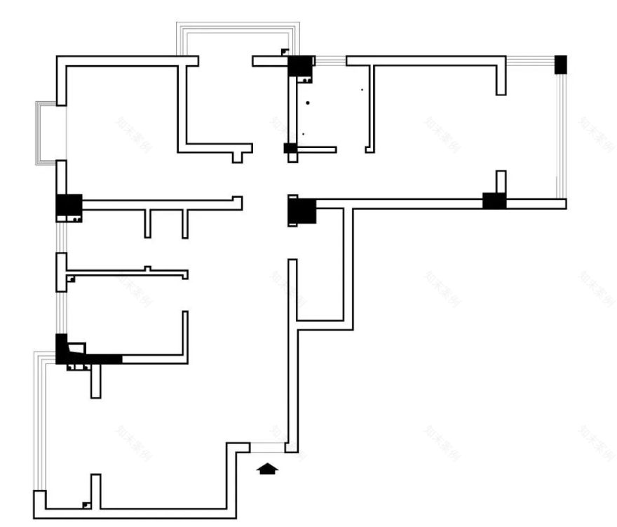
▲ 原始结构图
屋主需求:
1、设计之初,希望从一家三口的居住习惯以及未来数年的规划入手,进行定制化设计;
2、想要通透敞亮的空间,让小朋友在家里的活动空间尽可能大一些。
▲ 平面布局图
设计策略:
1、和屋主沟通后,将客厅、阳台、厨房、餐厅全部打通,形成开放的LDK一体化格局;
2、开放式的厨房,减少隔墙,让空间拥有更好的采光和视觉感受,平时在厨房备餐忙碌时,也能和其他空间的家人互动交流;
3、家里随处可歇脚,在沙发上玩玩躺躺,路过厨房时坐着喝一杯饮料,刚回家时荡秋千缓解一天的疲惫,餐厅可进餐/阅读,就连通道也设计了书架,可以席地而坐,作为小朋友天然的图书馆。
原猪肝色的入户门贴了毛毡,简单易上手。
洞洞板随手放钥匙,衣架+换鞋凳一体式设计,解决日常进出门换鞋,挂外套、包包和帽子等需求。
左边是一排到顶的大鞋柜,收纳一家四口的鞋子,底部悬空,弱化体积感。
充满童趣的熊猫头套,秋千是爸爸送给女儿的礼物。
打开原本封闭的厨房和阳台,与客餐厅作为一个整体重新规划设计,让多个空间共享视野,宽敞又通透。
考虑到屋主的生活习惯及爱好,客厅的沙发背后设计了一面书架,营造良好的阅读沟通氛围。
空间运用更加灵活,客厅不仅仅是影音视听交流区、游戏区,更是增进家庭情感的纽带,互动紧密又不粘腻。
原承重墙结构延伸出几何立面造型的电视墙,杂乱的电视线网线全部收到墙内,凹槽处可以放路由器等杂物。
二手市场上淘来的实木摇马,价格真的很香。
门厅、鞋柜、客餐厅全开放,整合成一体式LDK空间,充分引入自然采光,在家里走走停停,每一处都是可随意落脚的休闲区。
电视水泥墙+原木吧台,组成功能型的餐厨空间。
除了日常用餐,屋主还能在这里办公、陪孩子一起做手工、听音乐等等。
告别中国式孤独烹饪,在厨房备餐时,随时可以和家人互动聊天。
为了弱化顶部错综复杂的梁体,我们选用不同的色块、材质来区分,兼顾美观与功能性。
U型操作台面,宽敞实用,充分利用墙面做垂直收纳,开放式厨房更要整理得井井有条。
空间以白色为基调,厨房顶部选用深色材质,减少空间高度上的压迫感,形成渐进式的动线。
从门厅一路延伸到餐厅,做了满墙的储物柜,转角利用结构凹陷,设计开放展架,陈列书籍或是屋主收藏的小物件,化缺陷为亮点。
▲ 谷仓门兼作黑板墙
对于有两个小盆友的家庭来说,充足的收纳尤显重要,各种大件换季衣物、被褥等都可以储放在这里,非常实用。
树枝小吊灯是餐厅的视觉焦点,搭配经典耐看的原木曲线餐桌+皮质餐椅,营造温馨舒适的家庭用餐氛围。
▲ 好看的木质餐边柜
长虹玻璃隔断,透光不透影,完美解决进门后空间一览无余的尴尬。
功能型的过道整合了一组壁挂书架,收纳孩子们的绘本、读物,玩累了拿起一本书席地而坐,打造mini版「家庭图书馆」。
除了固定的储物柜,多功能房其余的家具都是灵活可变的,可根据孩子不同的年龄阶段,重新布局。
墙面刷了灰蓝色的黑板漆,方便宝宝们随手涂鸦。
家里的小帐篷,为孩子们支起一片属于他们的小空间,可以躲在里面捉迷藏,更有安全感。
孩子们的多功能房,既是玩耍的空间,也可作为书房使用。
儿童房,选用灰色墙漆、几何三角贴,搭配造型可爱的皇冠吊灯、北欧动物头装饰、ikea可爱的床品,简约中不失童趣。三角几何贴纸是妈妈亲手贴上的,小小的空间容纳了父母对孩子无尽的宠爱。
(PS:弟弟现在年龄还小,和姐姐同住一个房间,等再大一点,可将多功能房改为弟弟独立的卧房。)
床头采用深褐色木饰面作为靠背,搭配氛围小壁灯,不占地方。墨绿色窗帘和床品营造静谧放松的舒适环境,一切简简单单。
床尾是一整面顶天立地衣柜,代替衣帽间,满足日常衣物的收纳需求。
干区洗手台外移,选择更实用的台下盆,洗手刷牙时再也不用担心水溅出来了。
灰色地砖+石纹墙面,简单的搭配却经久耐看。淋浴区的空间很大,以浴帘取代硬质隔断,给宝宝洗澡,同时容纳三个人也不拥挤。
设计机构:武汉邦辰设计
文章来源:家的要素 jiayaosu
客服
消息
收藏
下载
最近

































