查看完整案例


收藏

下载
项目位置
location
本度假酒店位于南京城郊高淳县,距离南京市区约35公里。高淳县是中国首个被“世界慢城组织”授予慢城称号的城市。“慢城运动”1999年起源于意大利,其宗旨在于保护自然生态环境、发展地方特色、重构健康的生活方式。本项目则坐落于高淳县内滨湖松林区,属于温带气候,夏季炎热潮湿,冬季偶有降雪。
This small guest house project is located in countryside 35km from Nanjing. The district is a member of the Citta-Slow movement founded in Italy in 1999. The movement seeks to protect the environment, cultivate the uniqueness of place and provide inspiration for healthier lifestyles. The project sits within a lakeside pine forest in a temperate climate zone with extremely hot humid summers and winters that produce occasional snowfalls.
▼项目外观,external view of the project
顺应地景
responding to site
在建筑设计上,为了顺应地景,不破坏基地内茂密的马尾松林,我们将大体量的客房体块拆分成数个小体量的功能空间,每个客房的各功能房都以独立的木屋形式呈现。
The architectural response to the dense forest lakeside landscape is to dis-integrate the potentially large-scale guest-houses into smaller components. Each room of each house has become a separate pavilion.
▼大体量拆分成小体量,以独立木屋形式呈现,dis-integrate the large-scale houses into smaller components of separate log cabins
位于湖边的木屋内安设了小餐厅、瑜伽健身中心、前台接待、以及服务中心等,作为公共空间使用;而客房则安设于私密性、隐蔽性较高的松林中。为了完整保留基地内原生的马尾松,每栋木屋都经过了精确的定位,以松散灵活的组合方式形成自由的建筑群落。建筑群落与苍劲挺拔的松树间形成的密切空间关系,也为本度假酒店增添些许历史岁月感。
Communal pavilions housing a small restaurant, a yoga health centre, a reception office and a services centre have been located on the lake, while the guest-house pavilions have been located in the forest to provide private and secluded retreats. All pavilions have been precisely located to avoid existing trees. This highly responsive approach has led to a relaxed assemblage of elements that formally and spatially present as an informal village. The village will soon appear to have been on this site for generations, with a sense that trees have grown between the buildings, not the other way around.
▼木屋与松林融为一体,the log cabins merges into the pine forest
建筑归属感
belonging to place
为了能进一步保护基地内的绿色生态环境,我们特意将建筑抬离地面,架于木平台之上,减少了建筑对基地上原有自然生态体系的影响;地表排水、开辟小动物的栖息廊道、以及树木的保护等各方面,也够充分体现设计对基地内自然生态体系的保护。
Each pavilion treats the site gently. Floating free from the topography reduces the impact of the project on all the existing natural systems on site: from drainage to small-animal habitat corridors, to the protection of tree roots.
▼将建筑架于平台上以减少对环境的影响,reduce the effect to the environment by elevating the building volumes
外立面上红松木饰面板以及保留木材原色的效果,不仅在材质上紧密呼应着其周边生长的松树,纵向的铺贴方式也映射着松树苍劲挺拔的形态,与整片松树林完美地融为一体。木结构的建筑不仅没有破坏松树林绿色生态的环境,更是强化提升了这一绿色生态环境的宜居性,并赋予了建筑归属感。
Timber cladding suggests the pavilions have been made form the very trees that surround them. The cladding vertical geometry mirrors the verticality of the forest. These buildings enhance the spirit of this place.
▼红松木饰面与松林相呼应,timber cladding corresponded with the forest
木屋的安设完全顺应着基地内原有马尾松的生长位置,每栋木屋与树木之间形成了独特的空间关系-林中有屋,屋中有树。此外,木屋独特的选材以及结构,尤其是在夏季炎热潮湿的气候下,有着极佳的通风降温效果。简洁的坡屋顶结构,于视觉上,提升了室内空间的结构设计感;于功能上,有利于冬季屋顶积雪的融化,同时斜房顶天窗也提升了室内采光。
Each guest-house assemblage is a unique response to the location of trees on its particular site, consequently each guest-house has a unique spatial organization with mature trees becoming part of the architecture. The pavilion enables excellent cross ventilation in the hot and humid summer months. The simple pitched roof forms, which are generously expressed in the internal spaces, enable snow to slide off and framing to remain light.
▼落地窗和天窗提供充足光照,large windows bring sufficient natural light into the building
在材质上采用了红松木取代与村舍民居相同的传统白色水洗石砌墙以及灰色瓦片屋顶,让本度假酒店真真正正地融入这片绿色苍莽的树林。
Although not the expected traditional white washed masonry walls with grey tiled roofs these buildings belong to this place.
▼木材的使用带来自然温馨的感觉,natural and warm feeling created by wooden materials
谦于环境
it’s all about spirit of place
本项目在选址定位上顺应了原生的生态地景特色-依树而建,同时也考虑了当地的气候条件。打造出简约的建筑形态、多样的空间关系以及独特的抽象建筑之美。尽可能地将建筑对绿色生态环境的破坏降至最低,充分彰显出一种不凌驾于环境之上的建筑谦和之美。
The project is sited responsively and with an understanding of the climate, is formally minimal, spatially complex and aesthetically abstract. It presents an architecture that is subservient to its beautiful place.
▼林间夜景,night view in the forest
▼项目区位图,location
▼总平面图,site plan
▼公共区域一层平面图,ground floor plan of public buildings
▼一室房平面图,plan of one-bedroom guestroom
▼两室房平面图,plan of two-bedroom guestroom
▼三室房平面图,plan of three-bedroom guestroom
▼立面图,elevations
▼剖面图,sections
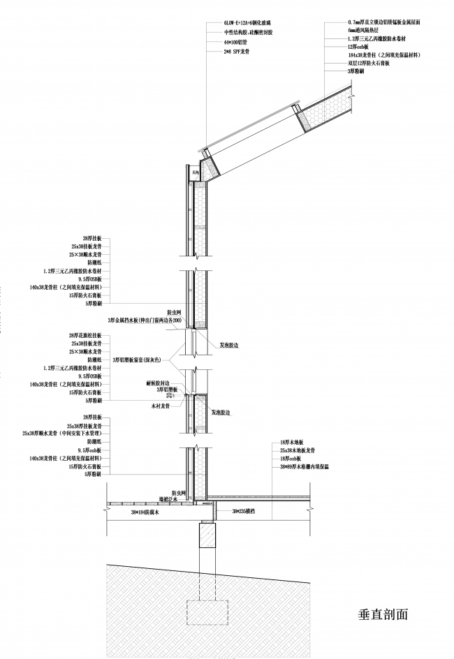
▼墙体剖面图,wall section
项目情况:2016年竣工
地点:中国,江苏省,南京,桠溪,国际慢城
年份: 2012-2016
客户: 南京高淳国际慢城建设发展有限公司
建筑面积: 3700平方米
类型: 酒店
功能项目:酒店:17栋别墅酒店,餐厅,会议厅,健身房,SPA,接待及配套设施等
奖项:2017年澳大利亚建筑师协会国际商业类建筑提名奖
BAU Brearley Architects + Urbanists 项目组成员:
建筑组:James Brearley,Manuel Sanchez Vera,窦义年,吴佳
景观组:Alexander Abke,熊娟,王粲,王晨磊,方旭杰,陈燕玲
施工单位:上海思卡福建筑工程有限公司,南京环茂建筑安装工程有限公司
配合设计院: 上海SKF思卡福木作:戈苹
南京回归建筑环境设计研究院有限公司
摄影:舒赫,上海SKF思卡福木作
Project Status: Completed 2016
Location: Citta-Slow, Yaxi, Nanjing, Jiangsu Province, China
Year: 2012-2016
Client: Nanjing Gaochun Yaxi Citta-Slow Construction and Development Co., Ltd.
Program: Hotel: 17 hotel villas, restaurant, meeting hall, gym, spa, reception + support
Typology: Hotel
Construction Area: 3700m2Awards: 2017 AIA Australian Institute of Architects International commendation award in the Commercial category
客服
消息
收藏
下载
最近




















