查看完整案例


收藏

下载
屋主是一对90后情侣,一起携手组建甜蜜温馨小家。女主人偏爱自然的风格,喜欢绿植。她理想中的家是自在的、温暖的、放松的,能有舒适的动线、开阔的视野和大大的厨房。设计师为屋主量身打造打造了这个自然温暖又精致的家。
▲原始户型图
存在缺陷:1、原有厨房只能做一字型,在除去电器和冰箱的面积后,操作台面就更加拘谨了,完全不好用;
2、原始户型客厅和餐厅错开,视觉上不够通透,对采光也有不小的影响。
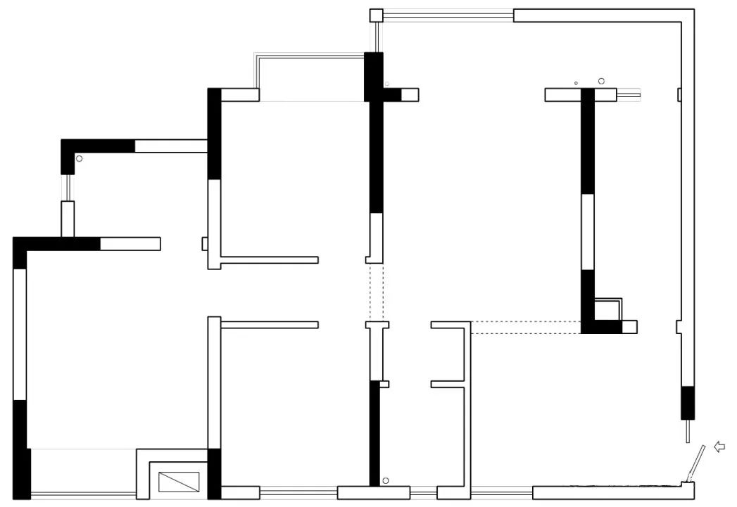
▲平面布局图
设计策略:1、入户与餐厅的面积过大,在厨房门口区域设计双面柜体,一面作为展示区,另一面将冰箱暗藏其中;
2、生活阳台门洞改为由客厅进入,从而增加厨房操作台,扩大厨房使用面积;
3、打通客厅阳台,让空间更通透。电视背景墙选择与阳台连为一体的高低柜体,增加空间的收纳;
4、沙发背景墙上方开了一个窗口,增加客厅与厨房的互动,增强情感交流,聊天、看电视都很方便;
5、拆除一部分墙体让客厅与餐厅更加连贯通透,并将次卫的洗漱区解放出来,开放式的洗漱台,让空间视野更加通透。
卫生间采用玻璃门,通透性更好。
入户左边增加了柜子,上面作为展示区,顶部挂着的是女主人跑马拉松得到的奖牌;柜子另一面将冰箱包在其中,一柜双面,各尽其职。
回家第一视觉就是餐厅,中古气质的餐厅让人仿佛置身电影场景,让人一瞬间丢掉工作的烦恼,投入温暖的家的怀抱。
樱桃木餐桌、木质地板、木质挂钟、白色吊灯、绿色墙漆,都充满自然气息,给餐厅带来温暖、轻透的气质。
午后的餐厅,光影️透过百叶窗投到餐桌上、墙面上、地板上,很美很治愈。
餐厅是屋主最爱待的地方,安装了轨道插座,满足在这里工作、看书、刷手机等。
客厅统一用奶油白作为底色,局部点缀复古的绿色。阳台给家一片小森林,营造出轻盈,灵动、自然的居家氛围。
白色圈绒中古沙发,给人温暖的质感,治愈系的色彩,非常惬意温馨。
森系客厅一角,绿植带来满屋清新,搭配白纱窗帘,百看不腻。
电视背景墙选择与阳台连为一体的高低绿色柜体,增加空间的收纳。
圆弧形台面搭配镀铬桌腿的茶几,造型别致简洁大气,两种收纳方式使用更方便。
两幅复古的装饰画独特的挂法,搭配中古款落地灯,让客厅中古气质满满。
沙发背景墙上方开了一个窗口,客厅与厨房可以更好的互动,聊天、看电视都很方便。
边柜与茶几同系,作为客厅茶水台,非常实用。
窝在柔软的沙发上刷剧、聊天、看书,很是惬意放松。
墨绿色橱柜搭配小白砖,绿色印花地砖尤为清爽。在空间融入黑色元素,整个厨房充满了复古氛围。
浅浅的奶油绿乳胶漆清爽耐看,藤编靠背加樱桃木床架的结合,简洁有质感,搭配浅橘色床品让卧室更加温暖。
当阳光照进来时,整个卧室自带温柔滤镜,治愈极了。
偏爱这一抹光影,透过窗投射到卧室,时光悄然定格,感受岁月静好。
左边床头柜与床同系,伞形吊灯精致,右边选择匹诺曹木偶边几,充满趣味性,百搭轻便,可以放置任何角落,灵动十足。
飘窗设计收纳功能,左边白色洞洞板其背后是为了遮挡空调外机的洞口,可以收纳首饰等。右边现场制作的格子柜,这里可以是书架、展示区、化妆品放置区等,加强收纳让卧室更干净整洁。
床尾摆放了一张简约的木质书桌,精致的花瓣灯造型非常美。
儿童房面积不大,选择的是上下床,提前给未来做准备,留有70cm的过道放置书桌。
客房延续主卧温馨风格,圆弧形床头柜造型别致,颜值与实用并存。扇形吊灯与客厅落地灯呼应。
卫生间干湿分区,选择黑色浴室柜,颜值高且收纳强大。
黄铜色把手带着复古气质,搭配粉色水磨石墙砖有一种别样的浪漫味道。
- 设计师采访 -Q说说是什么给了你灵感,打造出现在这个作品的?
A一个是业主的喜好、气质和对复古的热爱;另一个是客户的需求促使我们对户型做出改变,对空间之间的关系进行联动,增强情侣间的交流互动关心。
Q你对这套作品最满意的地方在哪里,为什么?
A餐厅,餐厅是回家的第一视觉,能否一下将人拉入另一个模式是我很在意的,希望打开门的一瞬间能抛下工作的烦恼,尽情享受家的温暖。
设计机构:PINK瓶子设计
文章来源:家的要素 jiayaosu
客服
消息
收藏
下载
最近































