查看完整案例


收藏

下载
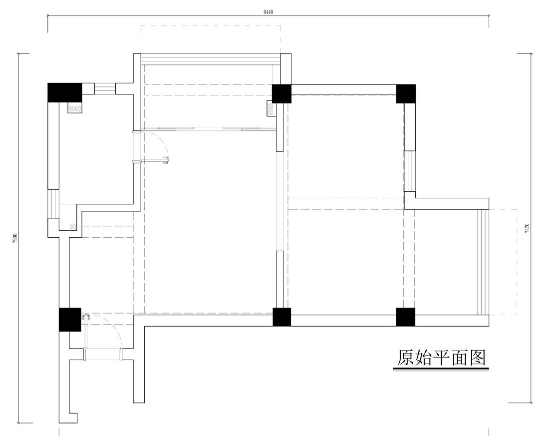
原始平面图。进门是一个完全没用又黑暗的玄关,两个房间的门还在客厅中间,阳台处做了厨房,左侧的卫生间是老式的卫生间,所有空间感觉都在浪费面积。
平面布局图。新的平面布局我们把玄关只留下一条过道和一排鞋柜,玄关后面就是新的卫生间和厨房,一点面积都不浪费。客厅跟阳台打通连成一体,两个房间门分在两侧,中间就有一面电视墙了,窗边做了一排地柜兼备收纳和洗衣机的功能,还在这里做了一个吧台,小夫妻既可以做用餐区也可以在吧椅上看看书晒晒太阳。
重新布局的客厅。
量房照片。一眼看去都是门口,可以怎样利用空间呢?
量房照片。厨房,房间门把客厅空间分的支离破碎。
经过合理的布局还是可以把空间最大的利用起来的。
沙发后面布置了卫生间和厨房。
量房照片。原来一点用处都没有的玄关和不实用的卫生间。
厨房面积不大,但该有的电器也设计上了,部分厨房功能外放到了餐厅的地柜。
把厨房位置调整了以后,原来的位置做成了收纳柜和洗衣机,餐桌用吧台的形式,既实用又符合年轻人的习惯,还可以前后移动。
玄关把柱子两侧做了鞋柜,一点都不浪费空间,还把柱子做了洞洞板可以挂外衣和包包。
主卧。主卧用了定制床(榻榻米)两侧是衣柜和加长书桌。
主卧量房照片。
加长的书桌和书柜真心好用。
次卧。次卧也是以简单实用为主,高效的利用空间,可以作为家人过来小住用,要是日后改为小朋友房间也很容易。
整个设计出来,没有做很复杂的装饰,也不需要华丽的建材,划分好了新的布局,做的每一个定制都以业主所需为本,面积不大的房子也可以是一家人的安乐窝!!
客服
消息
收藏
下载
最近

























