查看完整案例


收藏

下载

翻译
Architects:SUP Atelier
Area :157 m²
Year :2017
Photographs :Su Chen, Chun Fang
Landscape Design :DDON Planning and Design inc.
Lighting Design :X Studio, Tsinghua University, School of Architecture
Collaborators : Qingguang Yu, Xiaoyan Sun, Rongxiang Shi, Gaolou Li, Yue Zhang
Building Intelligent Control System : Huaguangyuan, Phantom
Clients : CIFI Group Co. Ltd
Architect In Charge : Yehao Song
Design Team : Xiaojuan Chen, Dan Xie, Jingfen Sun, Zhenghao Lin, Yingnan Chu, Dongchen Han, Haowei Yu, Liangang Tong
City : Shunyi
Country : China
Located in Xuhui No.26 Block in Shunyi District of Beijing, the project was commissioned by Xuhui Group’s Beijing office to create a small-scale sharing space in a leisure park. Powered by the sharing economy in vogue, the space can be booked by residents through an intelligence system. Moreover, through collaboration with BREEAM system in UK and LEED system in the US, the project serves as a zero-energy consumption demonstrative project in cold areas of North China, aiming to reduce energy consumption, improve thermal comfort, and promote sustainability through theme activities of mitigating the increasingly severe environmental problems.
The project borders a community playground on the south. Unlike the centralized layout often seen in sustainable projects, the main building consists of 3 similar units that are scattered among trees as small-scaled landscape buildings: a fitness center, a lounge and a book cafe (doubling as a showroom of popular science), which can be operated separately. The 3 units center on a sunken courtyard paved with permeable gravel. Users can enter this small building cluster via a wooden walkway through the rain garden. The overhead wooden walkway and the pipe trenches underneath connects the 3 units with a half-earthed energy & smart control center, forming a “3 driven by 1” mode.
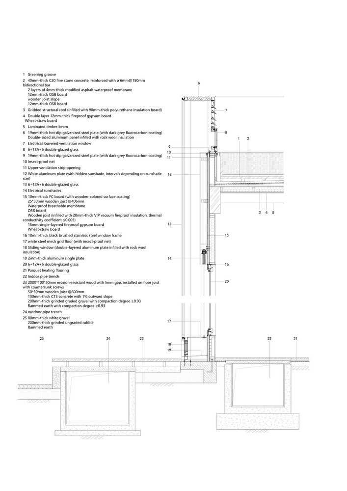
Main structures of prefabricated timberwork and louvers of prefabricated carbonized wood correspond to the zero-carbon concept from perspectives of materials and construction. Architectural elements of the 3 units were classified into various groups of standardized modules with green technology. Through modification and combination, these modules can adapt to various spaces and facilitate comparative studies and promotion of sustainable technologies.
As an experimental platform for prefabricated buildings with zero energy consumption, the project has established an integrated mechanism of “design-construction-test-feedback” process. With the help of information technology, the analysis of sustainable indicators can bring forth implementation methods, which can fit in newly built and renovated buildings in cold areas, or serve as prototypes in both public and housing projects.
This project is located in a cold area, where heating and cooling energy consumption are both huge. High-performance envelopes with thermal indicators greatly outperforming the minimum code. Passive design strategies, such as projected roofs with air-ducting devices and composite façades with photovoltaic double glazing and prefabricated double-layered wooden envelope, which can boost natural ventilation.
The applications of renewable energy include film glass, photovoltaic power generation, and a hybrid heating system powered by both solar thermal power and air-source heat pump. Sustainable drainage strategies have been integrated into the landscape, too: Green roofs and a permeable courtyard can purify and retain rainwater.
The buildings are equipped with intelligence control systems. Through real-time monitoring of the environmental indicators (temperature, humidity, illumination, CO2, PM 2.5, infrared rays), the energy system can be controlled automatically to save energy and reduce emission. The public can view the real-time indicators, too.
▼项目更多图片
客服
消息
收藏
下载
最近

















































