查看完整案例


收藏

下载
☎设计师说
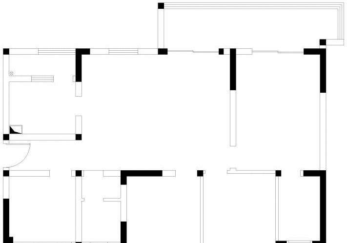
如GIF示意,从原始到改造后,直观的呈现最终落地的效果 刻意的砸掉原始厨房的墙体,使客厅+餐厅+厨房=LDK格局 即living 、dinning、kitchen
一套满意的案例,归根结底,设计师作为观察者,从而不断探索与发掘居住者最本身的故事与习惯。
最大限度提高空间叠加使用率,同时提升情景互动,让空间不再局限于某样单纯的功能,而是拥有更多的可能。
❤兔头头说
说起这套房子我其实前后来看了两次。
第一次我一个人来的,当时没起心,甚至都没放在心上。
直到朋友要来排号叫我们来看一下房子,我来了才发现居然是之前来看过的,结果当天就交了定金。
❤兔头头说
我非常热爱我现在的事业 正是因为孩子和家人,我们才更加珍惜且坚定。
现在有了这套房子,作为这个家的最重要的载体,未来会有很多很多故事在这里发生,很高兴是你们为我们的新家画下了这重要的底色。
❤兔头头说
这套房子算是我和蒋先森家庭生活的一个新起点和新开始,也是我们人生里真正意义上的‘家’。
一套虽建立在钢筋水泥上却有温度的房子。
❤兔头头说
现在有了这个“家”,我们一家四口在一起了,父母也开始享受他们的“退休”生活。
而对我来说,将是一种全新的生活,既兴奋,又忐忑。
需要做好各方面调整和平衡,我都能听到来自未来的各种尖叫,哈哈哈。
❤兔头头说
你们刚刚在客厅看到的那面植物标本展示架是我最喜欢的地方之一,是去各地旅游采集回来的各种果实和种子,我很享受采集的过程,喜欢植物的真的是很治愈的一件事情。
自然,房间里的所有绿植也都来自演绎生活馆(屋主的花店)。
☎设计师说
兔头头在前期设计交流时就提到了她的宝贝 - 植物标本。
我们希望这份来自大自然的美好不光保留还应该为她展示出来。
❤兔头头说
这套房子算是我和蒋先森家庭生活的一个新起点和新开始,也是我们人生里真正意义上的‘家’。
一套虽建立在钢筋水泥上却有温度的房子。
❤兔头头说
今年搬到新家和老公、孩子过了第一个冬至,和面和到手抽筋
客服
消息
收藏
下载
最近























