查看完整案例


收藏

下载
Background of the project 项目概况
项目位于广州市老城区海珠区,离项目 1 公里处是中国八大美术院校排名第三的广州美院。90 年代的时期,这里曾经是广州的潮流地。随着城市的发展,天河区、黄埔区的崛起,原住民逐渐迁出。曾经的城市核心区变得凋零老旧,成为城市中的灰色地带。
Design thinking 设计思考
场地溯源:
几经沉浮,曾经的江泰路变得陈旧破败。
陈旧的商业业态,缺失的公共空间,曾经的潮流之地像是被时间遗忘的角落,居住在这里的人们缺乏幸福感。
人群洞察:
Design point of view 道合观点
曾经,这里是广州的潮流地。现在,我们试图激活这个场地,打破当前格局。
我们认为这不仅仅是一次设计行为,它更是一个需由社会各方共同参与的一次城市更新运动。
通过跨越设计的一些手段试图去解决片区问题,我们倡导年轻人以更开放的、更具活力的态度,共同建立起对于区域发展,以及对于未来的希望,连接社会各方共同重塑场地,重构潮流,重新激发活力。
以达到社区共融、活力再现的目的,我们把它称之为“海潮行动”!
Design Strategy 设计策略
以城市更新边际设计手法,创建满足多元需求的城市发展空间,使人们在此获得社会身份认同。
在“海潮行动”的大背景下,业主引进符合区域年轻人精神偏好及审美意向商业品牌,链接在地文化共创社区内容。让居住在这里的人们找到符合他们需求的生活方式,并获得社会身份认同。
Design Strategy 设计总述
如何在极小的空间内满足多元需求,是我们在面对具体设计任务时的出发点。设计通过对空间结构及场地文脉的梳理,结合建筑将整个景观区域规划成三个板块,借助创新的设计语言以及商业的引入,打造成一个开放充满生机同时又极具时尚感的城市空间。
空 间 激 活——街道口袋公园激活手法
如何激活街区空间?
我们利用在城市更新板块的经验优势,找到街区复兴对标案例——纽约西格莱姆前广场。
西格莱姆的设计师强调简洁的设计表现,在广场上没有干扰空间的各种装饰,广场甚至没有一条长凳。在广场的边缘有 180 多米长的台沿和台阶空间,人们沿着台阶休憩、晒太阳,悠然的使用着广场的每一个角落。
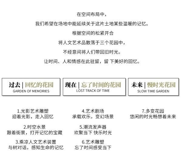
过去|回忆的花园
这是一个充满昭示性、潮流感开放的花园。这里有林、有泉,宜短憩、宜欢愉......将江泰路特有的人文地图凿于泉上,在孩童参与戏水的过程中,恍若走进过去的时光。
时光的虫洞,又犹如记载历史的简牍。愿在此慢下来,在时光中注入柔光。
温润的木质与金属的碰撞,欢愉之后在这里休息、闲话家常。
现在|忘了时间的花园
这是一个半围合式下沉空间,更是一个剧场。台阶上装置了温润的木材,有演出时可沿阶观影,更多时候这里是人们短憩发呆的场所,站坐随心,惬意就好······
在下沉剧场的台阶上,艺术雕塑静默于此,成为这个场地的视觉中心,与其相邻而坐,走近他,靠近他······
这是一个变幻的艺术橱窗,美术馆、艺术家参与进公众日常生活中,既是进入真实生活的社区实践,更是面向公众,传播生活美学的橱窗。
未来|慢时光花园
不经意间你会看见一只兔子耷拉着耳朵向外张望,吸引你走进探寻,这里是属于未来的慢时光花园,愿你在快节奏的当下,能够慢下来,慢下来··· ···
边际设计、文化驱动——激活社区的方法应当更多利用公共资源。跨越设计的边际以文化驱动共同激活场地。
艺术剧场,有趣的灵魂在此相聚,下沉空间音乐会。
社会共创——城市更新是一个持续性行为,需要社群的不断参与。中海江泰里团队,在城市更新的维度也将“跨界”发挥到了极致,联动中山大学视觉与传播中心,共创“江泰路微更新”项目,以涂鸦展现海珠从古至今的潮流与创新。
广州美院,将城市的树木将和人们一起和谐共生。
广州市近前公布了树木保护条例,城市的树木将和人一起和谐共生。
广美老师针对凤阳社区的重点树木将其年轮与坐标以金属材料铸造成功能座椅,时光以此雕刻··· ···
大区掠影
结语
在参与项目的初期,我们并没有过多关注设计本身该怎么做,更多的在思考它对于整个片区的意义,思考如何通过跨越设计的一些手段解决这里目前的社会问题。因此我们希望把它变成一次“海潮行动”。当我们把“海潮行动”提出来之后,我们的业主方,包括主管单位,包括广州美院、中山大学,社会各方都积极响应这件事情,中海·江泰里片区改造最终变成了一次大家共创的城市更新运动。
一个城市真正的潜力不只是 GDP 的增长,还要对在这里发展的年轻人保有足够的关注与尊重,希望每个城市都有一个潮街,每个青年都有一个潮梦。
项目信息:
项目名称:中海·江泰里
项目地点:广州市海珠区江泰路
业主单位:广州中海盛安房地产开发有限公司
景观设计:道合设计 D⁺STUDIO
建筑方案设计:XAA 建筑事务所余庆工作室
室内设计:ENJOY DESIGN、柘壹设计
公共艺术设计:广州筑梦文化发展有限公司
商业包装:上海墨刻景观工程有限公司
视频使用授权:中海江泰路团队
摄影:品牌管理中心+歪杰摄影
推文策划撰写:品牌管理中心
客服
消息
收藏
下载
最近


























































