查看完整案例


收藏

下载
引言 / Preface
Project address : Ou Lan Yuan
Design and construction : MU STUDIO
在简单的日子里,
有亲爱的人在身边,
拾起一段趣味温柔的时光,
体验生活的点滴。
In simple days,
With dear ones around,
Pick up a funny and gentle time ,
Experience life.
图 赏
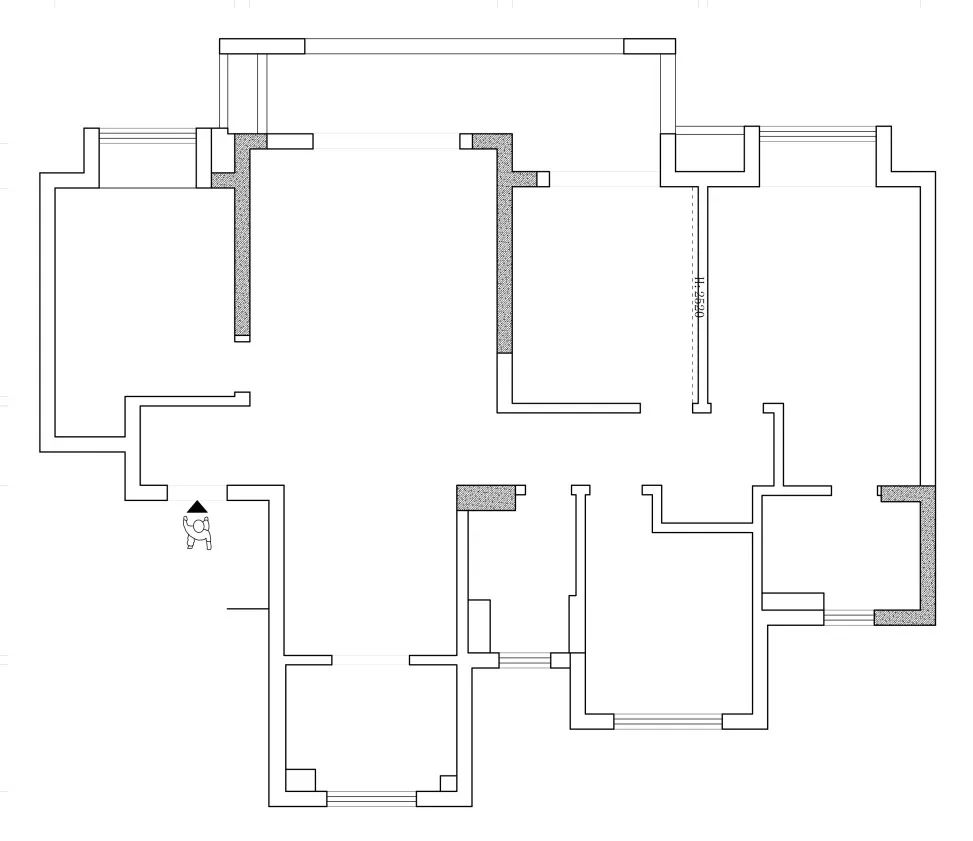
▲改造前原始
图
▲改造后布置
图
设计师根据屋主需求在布局上进行了如下优化:
①、
设立外鞋柜
②、
原本厨房门拆除,两边设立酒柜
③、
隔出新的储物空间
④、
主卧
进门口位置改变
客 厅
living room
客厅以奶油色为主色调,搭配浅灰色布艺沙发、木色藤编单人椅、圆形茶几,不同材质之间的搭配使得空间更有层次感。
玄 关
Porch
玄关是进门第一眼所看到的空间,一整面玄关柜中间开放格+底部悬空格设计,都安装上灯带,增加空间氛围感。
餐 厅
Restaurant
餐厅延续了客厅的奶咖色调,灰色的餐椅、圆弧线条吊灯,营造温馨自然的空间氛围。两侧的酒柜隔出厨房位置,形成了一个通透感十足的半开放式空间。
对比图
【客厅】改造前/改造后
【走廊】改造前/改造后
【厨房
】改造前/改造后
项目地址:欧澜苑
主要材料:
岩板、涂料、木作、瓷砖
设计施工:MU STUDIO
(如需参观精装改造样板房或咨询报价预算)
0577-8666 6969
客服
消息
收藏
下载
最近

















