查看完整案例


收藏

下载
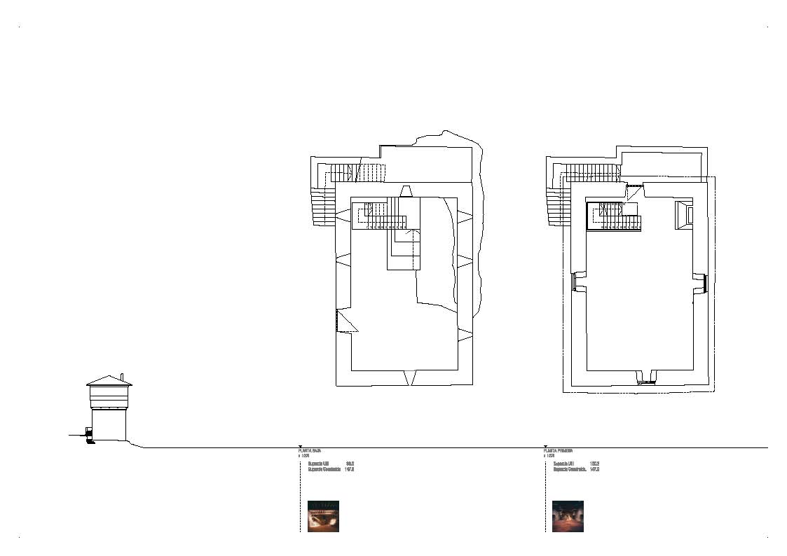
所涉及的技术和设计问题以及先前和工作中选择的解决办法-拆除和清理-为了恢复房屋的职业、空间和结构方面,干预措施预计将拆除所有改变或弄脏其地貌的建筑元素。这样,隔开厨房和入口的木制隔板就会在一层消失,以整合进入空间中的壁炉。他们收回所有隔间物品,以恢复第二层和第三层的这些空气的统一性,拆除放置在外面的棚屋,用现在的方式盖住一间房间和一个厕所,以恢复塔的传统形象。在较低的楼层,我们预计将在几年内进行清理和消毒工作,疏散有机碎屑仓库,并用它清理建筑物地面和建筑物的地面。石墙的突出、基础的重新调整、地基的洗刷和石墙底座的局部崩塌过程,在东南面和西南面及工程中,通过对现有基础与另一个混凝土的配合进行了一致的调整,固定在前一个基础上,加上高抗力钢筋的摩擦。如果在某一时刻,新地基的最高标志超过了地面的水平,该项目预计将用土壤覆盖它,再用草播种。我们将清理石墙的底部,以完成先前的任务,清洁接缝,再用高阻力的液体水泥填充它们,以保证它们的长寿命。我们预计类似的工艺可以封堵SE、SW和NW外墙的裂缝。我们也曾计划在相同的标准下修复基地的重新连接,根据基础恢复的条件,材料的质量和质量将像通知、尺寸和配置的碎片一样,对于保存状态良好的塔的其他部分来说,木结构的工作在前两层或最后两层都是不同的。在基础层,该项目决定补充木梁的大截面和许多轻金属加固,这将阻碍箭头的出现,并将允许更大的负荷上层。这项任务将远离支柱,并出现“apeos”,在上层,我们主要采用这种方法另一方面,我们从承重的项目中卸下劣质构件当我们缺少许多原始结构,特别是第二层和第三层的中央支柱和周边支柱以及第三层的一些次级梁时,这项工作包括修复它们以恢复结构的最初方面,并保证其正确的工作和操作。-伍德恩面对该项目进行了研究。意识到这个元素定义的建筑物越多。木脚手架用橡木板进行,保护得当,厚度为3厘米,宽度为25 2厘米,在此过程中非常小心。碎片的高度由围周结构的位置决定,其修复遵循与作为支撑的这些层的木结构相同的方法。通过这种方法,层数逐渐减少,在某些层位于另一层以保证水的良好疏散的时间内。侧边褶皱设计为半木质,窗户开得很小,回收后的窗户呈矩形,夹在细木层上。大部分鞋面和对角线支架状况不佳,工程预见到盖的全部更换。新的盖,在形状和斜率与以前的结构相同,旧的结构,在橡木,支持一个三明治,包含在一个热隔离材料。这个三明治的下端将包括木橡木板,这将显示目前的方面,相当忠实的被盖。由于干预的经济成本很高,该项目已分两个阶段进行:第一阶段一般包括地基的加固以及石基的修补和修复,此外还包括加固拉氏水平的木结构和完全更换盖子,以及第二阶段。从根本上来说,这包括高级植物木结构上的表现和脚手架的修复。我们最好重申我们先前宣布的关于这个项目的内容,继续将宫殿的下一次改造用于具体用途,对于它来说,本研究敢于以附件的名义提出一种附文解决方案,对于作品的作者来说,这将是一种方便的解决方案。
Firm Apezteguia Architects
Type Residential › Private House
STATUS Built
keywordsarchitecture, architecture news, interiors, interior design, portfolio, spec, brands, marketplace, products Jaureguia Tower
建筑、建筑、新闻、室内、室内设计、组合、规格、品牌、市场、产品Jaureguia Tower
客服
消息
收藏
下载
最近

























